Упр.323 Часть 2 ГДЗ Дорофеев Петерсон 5 класс (Математика)
Решение #1
Решение #2

Рассмотрим вариант решения задания из учебника Дорофеев, Петерсон 5 класс, Бином:
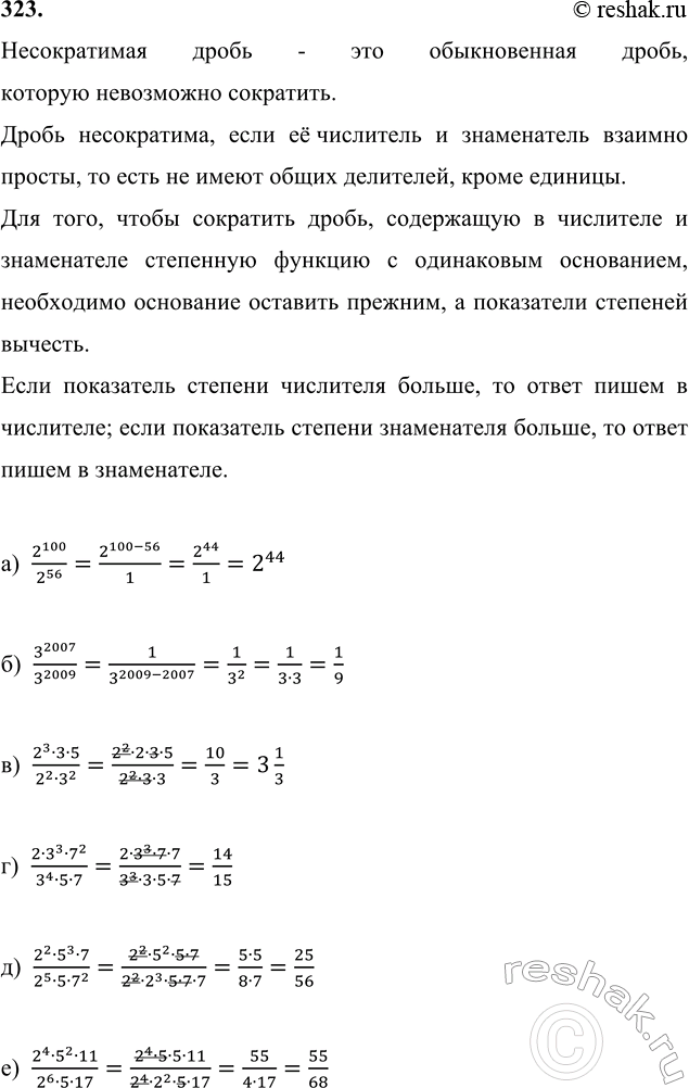
323. Приведи к несократимому виду дробь:
а) 2^100/2^56, б) 3^2007/3^2009, в) (2^3·3·5)/(2^2·3^2), г) (2·3^3·7^2)/(3^4·5·7), д) (2^2·5^3·7)/(2^5·5·7^2), е) (2^4·5^2·11)/(2^6·5·17).
Популярные решебники 5 класс Все решебники
*К сожалению, временные проблемы с публикацией комментариев с мобильных устройств.