Урок 32 Часть 2 ГДЗ Петерсон 3 класс (Математика)
Решение #1 (Учебник 2022)
Решение #2 (Учебник 2012)

Рассмотрим вариант решения задания из учебника Петерсон 3 класс, Просвещение:
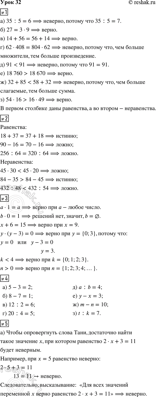
1. Найди истинные и ложные высказывания. Что общего в высказываниях каждого столбика? Как их можно назвать?
а) 35 : 5 = 6 д) 91 < 91
б) 27 = 3 · 9 е) 18 760 > 18 670
в) 14 + 56 = 56 + 14 ж) 32 + 85 < 58 + 32
г) 62 · 408 = 804 · 62 з) 54 · 16 > 16 · 49
2. Найди равенства и неравенства. Какие из них являются истинными, а какие - ложными?
18 + 37 = 37 + 18 84 - 35 > 84 - 45 256 : 64 = 320 : 64
45 · 30 < 45 · 20 90 - 16 = 70 - 16 432 : 48 < 432 : 54
3. Укажи множество значений переменной, при которых верно равенство или неравенство:
а · 1 = а х + 6 = 15 k < 4
b · 0 = 1 у · (у - 3) = 0 n > 0
4. Запиши в виде равенства предложения:
а) 5 больше 3 на 2 д) а больше b в 4 раза
б) 7 меньше 8 на 1 е) х меньше у на 3
в) 12 больше 2 в 6 раз ж) m больше n на 10
г) 4 меньше 20 в 5 раз з) k меньше t в 7 раз
5. а) Таня сказала, что для всех значений переменной х верно равенство 2 · х + 3 = 11. Как опровергнуть слова Тани?
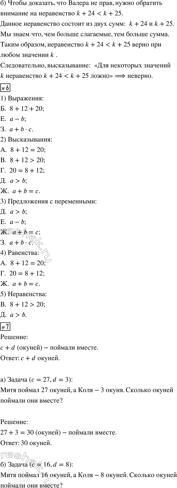
б) Валера сказал, что для некоторых значений к неравенство k + 24 < k + 25 ложно. Как доказать, что Валера не прав?
6. Найди среди записей: 1) выражения; 2) высказывания; 3) предложения с переменными; 4) равенства; 5) неравенства.
А) 8 + 12 = 20; Д) а > b;
Б) 8 + 12 + 20; Е) а - b;
В) 8 + 12 > 20; Ж) a + b = c;
Г) 20 = 8 + 12; З) а + b · с.
7. Митя поймал с окуней, а Коля - d окуней. Сколько окуней поймали они вместе?
Составь выражение. Найди его значение, если:
а) с = 27, d = 3 б) с = 16, d = 8 в) с = 28, d = 14
8. Чему равен периметр треугольника со сторонами а см, b см и с см? Составь выражение. Найди его значение, если:
1) а = 25, b = 37 и с = 49 2) а = 451, b = 394 и с = 673
9. а) За 6 м ткани заплатили 1680 р. Сколько надо заплатить за 9 м такой ткани?
б) В 5 одинаковых ящиков разложили 60 кг винограда. Сколько таких ящиков потребуется, чтобы разложить в них 84 кг винограда?
10. Выполни деление и сделай проверку:
а) 3612 : 2 в) 224 320 : 4 д) 527 400 : 600
б) 27 420 : 3 г) 453 750 : 50 е) 6 792 800 : 70
11. К Саше на день рождения прилетели 5 инопланетян. Их было на 2 меньше, чем его одноклассников, и на одного больше, чем родственников. Сколько всего гостей собралось у Саши, если других гостей не было?
12. Петя, Серёжа, Дима и Алёша получили за контрольную работу оценки «5», «5», «4» и «3». Петя получил отметку более высокую, чем Дима, а Серёжа получил такую же оценку, как Алёша. Кто получил тройку?
1. Какие остатки могут получиться при делении на 3, на 5, на 12, на 99, на х?
2. Найди по рисунку делимое, делитель, частное и остаток. Запиши соответствующее числовое равенство.
3. Проверь равенства и назови делимое а, делитель b, частное c и остаток r. Сделай чертёж.
а) 13 = 5 · 2 + 3 б) 16 = 3 · 5 + 1 в) 17 = 6 · 2 + 5
Что общего в этих равенствах? Какие значения может принимать в них остаток?
4. Запиши формулу зависимости между делимым а, делителем b, частным с и остатком r при делении с остатком. Сравни в этой формуле значения остатка r и делителя b.
5. Запиши формулу деления с остатком. Пользуясь этой формулой, найди делимое а, если:
1) b = 7, с = 4, r = 1; 2) b = 12, с = 6, r = 3.
6. а) При делении некоторого числа на 15 получилось частное 6 и остаток 9. Какое это число?
б) Какое число при делении на 36 даёт частное 7 и остаток 28?
7. Выполни деление с остатком и сделай проверку:
а) 1662 на 7; в) 3458 на 4; д) 63 570 на 7;
б) 4764 на 5; г) 36 529 на 6; е) 46 476 на 8.
8. Запиши формулу деления с остатком для случая, когда остаток равен 0. Как можно назвать в этом случае числа а, b и с?
9. Рассмотри решение примера:
600 : 70 = 60 д. : 7 д. = 8 (ост. 4 д.) = 8 (ост. 40)
Почему при делении с остатком круглых чисел в остатке надо приписать отброшенное число нулей? Вычисли и сделай проверку:
160 : 30 430 : 40 6700 : 200 21 400 : 70
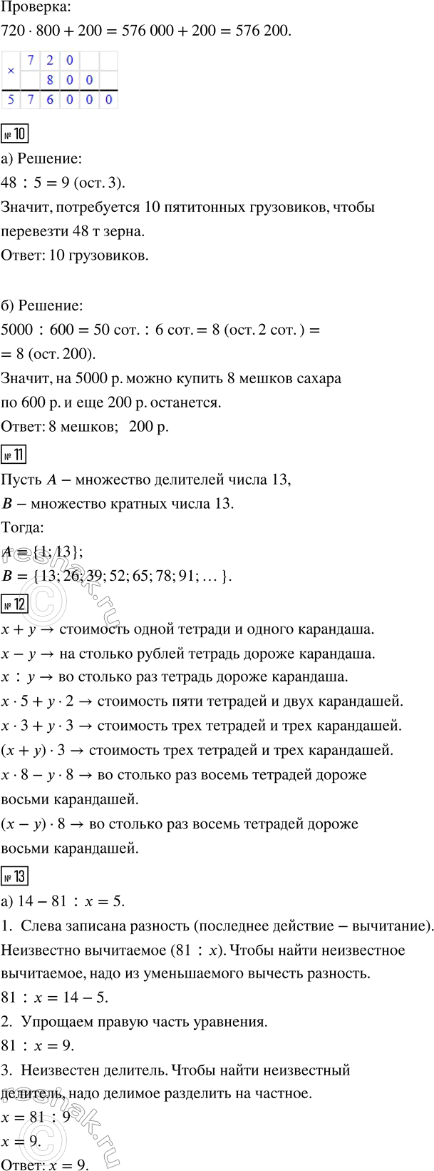
290 : 60 920 : 50 3800 : 900 576 200 : 800
10. а) Нужно перевезти 48 т зерна. Какое минимальное количество пятитонных грузовиков для этого потребуется?
б) Мешок сахара стоит 600 руб. Сколько таких мешков сахара можно купить на 5000 руб.? Сколько денег ещё останется?
11. Запиши множество делителей и множество кратных числа 13.
12. Пусть тетрадь стоит х руб., а карандаш — у руб. Объясни смысл выражений:
х + у х : у х · 3 + у · 3 x · 8 - у · 8
х - у х · 5 + у · 2 (х + у) · 3 (х - у) · 8
13. Реши уравнения с комментированием по компонентам действий:
а) 14 - 81 : х = 5; в) (m · 4 + 6) : 9 = 2;
б) (у - 3) : 5 = 30; г) (48 : t + 7) · 6 = 90.
14. Кроссворд
По горизонтали: 2. Знак математического действия. 4. Запись из одной или нескольких цифр. 5. Часть прямой, соединяющая две точки. 6. Геометрическая фигура, не имеющая размеров. 8. Математическое действие. 9. Однозначное число.
По вертикали: 1. Часть прямой. 2. Запись алгоритма действий, понятная исполнителю. 3. Математическое действие. 6. Число разрядов в классе. 7. Упражнения, выполняемые с помощью рассуждений и вычислений.
15. Найди все способы размена 10 руб. монетами в 1 руб., 2 руб. и 5 руб.
16. Половина трети числа равна 5. Какое это число?
Популярные решебники 3 класс Все решебники
*К сожалению, временные проблемы с публикацией комментариев с мобильных устройств.