Упр.308 Часть 2 ГДЗ Моро Бантова 4 класс (Математика)
Решение #1
Решение #2

Рассмотрим вариант решения задания из учебника Моро, Бантова, Бельтюкова 4 класс, Просвещение:
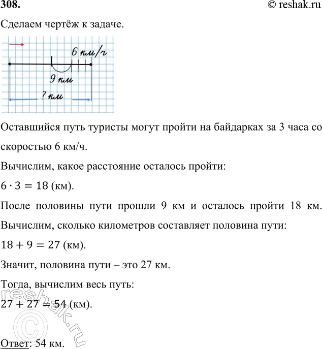
308. Выполни чертёж и реши задачу.
Туристы прошли по реке на байдарках половину намеченного пути и ещё 9 км. Оставшийся путь они могут пройти на байдарках за 3 ч со скоростью 6 км/ч. Узнай весь путь, который должны были пройти туристы на байдарках.
Оставшийся путь туристы могут пройти на байдарках за 3 часа со скоростью 6 км/ч.
Вычислим, какое расстояние осталось пройти:
6•3=18 (км).
После половины пути прошли 9 км и осталось пройти 18 км. Вычислим, сколько километров составляет половина пути:
18+9=27 (км).
Значит, половина пути – это 27 км.
Тогда, вычислим весь путь:
27+27=54 (км).
Ответ: 54 км.
Похожие решебники
Популярные решебники 4 класс Все решебники
*К сожалению, временные проблемы с публикацией комментариев с мобильных устройств.