Упр.305 Часть 2 ГДЗ Дорофеев Петерсон 5 класс (Математика)
Решение #1
Решение #2

Рассмотрим вариант решения задания из учебника Дорофеев, Петерсон 5 класс, Бином:
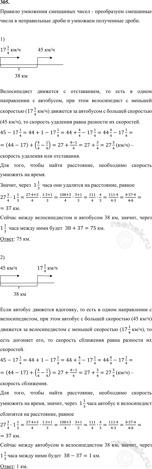
305. По шоссе едут в одном направлении велосипедист со скоростью 17 1/4 км/ч и автобус со скоростью 45 км/ч. Сейчас между ними 38 км. На каком расстоянии друг от друга они будут находиться через 1 1/3 ч, если: 1) автобус едет впереди велосипедиста; 2) велосипедист едет впереди автобуса?
Популярные решебники 5 класс Все решебники
*К сожалению, временные проблемы с публикацией комментариев с мобильных устройств.