Упр.304 Часть 2 ГДЗ Дорофеев Петерсон 5 класс (Математика)
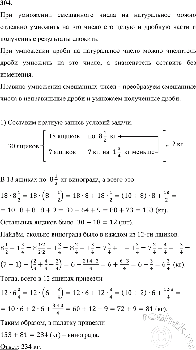
Решение #1
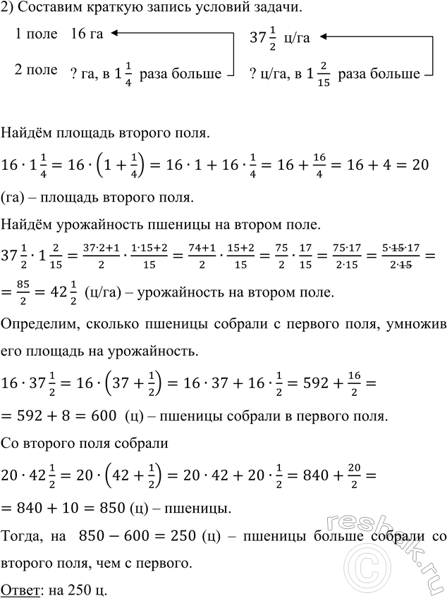
Решение #2

Рассмотрим вариант решения задания из учебника Дорофеев, Петерсон 5 класс, Бином:
304. 1) В палатку привезли 30 ящиков винограда. В 18 ящиках было по 8 1/2 кг, а в каждом из остальных - на 1 3/4 кг меньше. Сколько килограммов винограда привезли в палатку?
2) Площадь первого поля 16 га, а площадь второго поля в 1 1/4 раза больше. Урожай пшеницы на первом поле составил 37 1/2 Ц с гектара, а на втором - в 1 2/15 раза больше. На сколько килограммов пшеницы больше собрали со второго поля, чем с первого?
Популярные решебники 5 класс Все решебники
*К сожалению, временные проблемы с публикацией комментариев с мобильных устройств.