Урок 30 Часть 2 ГДЗ Рабочая тетрадь Петерсон 4 класс (2023) (Математика)
Решение #1

Рассмотрим вариант решения задания из учебника Петерсон 4 класс, Просвещение:
1. 1) Покажи движение дяди Фёдора по координатному лучу и вставь в рассказ пропущенные числа.
Дядя Фёдор вышел из точки __ и пошёл налево со скоростью __ ед./ч.
Через 2 ч он оказался в точке __, которая удалена от станции на расстояние __ ед. Ещё через __ ч он пришёл на станцию. Всего он шёл до станции __ ч.
2) Расстояние от школы до бассейна 360 м. Надя идёт из школы в бассейн со скоростью 40 м/мин. Построй шкалу с ценой деления 40 м и покажи на ней движение Нади.
Через сколько минут после выхода Надя была на расстоянии 120 м от бассейна?
3) Составь выражение к задаче и вычисли:
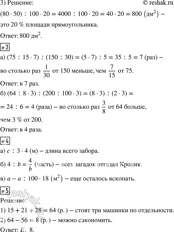
«Найти 30 % площади прямоугольника со сторонами 15 см и 40 см».
4) Напиши формулы зависимости координаты х от времени движения t, описывающие движение в задачах 1 и 2.
2. 1) Покажи движение пса Шарика по координатному лучу и вставь в рассказ пропущенные числа.
Пёс Шарик вышел из точки __ и пошёл налево со скоростью __ ед./ч.
Через 2 ч он оказался в точке __, которая удалена от озера на расстояние __ ед. Ещё через __ ч он пришёл на озеро. Всего он шёл до озера __ ч.
2) Расстояние от дома до школы 600 м. Толя идёт из дома в школу со скоростью 60 м/мин. Построй шкалу с ценой деления 60 м и покажи на ней движение Толи.
Через сколько минут после выхода Толя был на расстоянии 240 м от школы?
3) Составь выражение к задаче и вычисли:
«Найти 20 % площади прямоугольника со сторонами 80 дм и 50 дм».
3. Составь выражения и найди их значения:
а) Во сколько раз 1/30 от 150 меньше, чем 7/15 от 75?
б) Во сколько раз 3/8 от 64 больше, чем 3 % от 200?
4. Составь выражения к задачам:
а) Том Сойер покрасил с м забора, что составило 3/4 его длины. Чему равна длина всего забора?
б) Алиса задала Кролику b загадок. Из них он отгадал 4 загадки. Какую часть всех загадок отгадал Кролик?
в) Площадь огорода равна а м^2. Дениска вскопал 18 % всего огорода. Сколько квадратных метров ещё осталось вскопать?
5. В магазине продаются машинки 3 видов: по 15 руб., 21 руб. и 28 руб. А набор из трёх таких машинок стоит 56 руб. Сколько рублей можно сэкономить, если купить целый набор, а не все три машинки по отдельности? Подчеркни правильный ответ.
(A) 2 (B) 3 (C) 4 (D) 7 (Е) 8
Похожие решебники
Популярные решебники 4 класс Все решебники
*К сожалению, временные проблемы с публикацией комментариев с мобильных устройств.