Тема 3 Вариант 2 Часть 2 ГДЗ Тесты Ладыженская Белякова 5 класс (Русский язык)

Решение #1

Изображение Вариант 21. Найдите существительное, в котором допущена ошибка в определении типа склонения. Выпишите это существительное, исправив ошибку.1) сирень – 2-е склонение...
Дополнительное изображение

Рассмотрим вариант решения задания из учебника Ладыженская, Белякова 5 класс, Просвещение:
Вариант 2
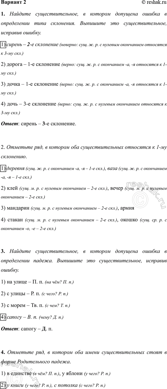
1. Найдите существительное, в котором допущена ошибка в определении типа склонения. Выпишите это существительное, исправив ошибку.
1) сирень – 2-е склонение (неверно: сущ. ж. р. с нулевым окончанием относятся к 3-му скл.)
2) дорога – 1-е склонение (верно: сущ. ж. р. с окончанием -а, -я относятся к 1-му скл.)
3) дочка – 1-е склонение (верно: сущ. ж. р. с окончанием -а, -я относятся к 1-му скл.)
4) дочь – 3-е склонение (верно: сущ. ж. р. с нулевым окончанием относятся к 3-му скл.)
Ответ: сирень – 3-е склонение.
2. Отметьте ряд, в котором оба существительных относятся к 1-му склонению.
1) деревня (сущ. ж. р. с окончанием -а, -я – 1-е скл.), ваза (сущ. ж. р. с окончанием -а, -я – 1-е скл.)
2) клей (сущ. м. р. с нулевым окончанием – 2-е скл.), вечер (сущ. м. р. с нулевым окончанием – 2-е скл.)
3) мандарин (сущ. м. р. с нулевым окончанием – 2-е скл.), армия
4) стакан (сущ. м. р. с нулевым окончанием – 2-е скл.), окошко (сущ. ср. р. с окончанием -о, -е – 2-е скл.)
3. Найдите существительное, в котором допущена ошибка в определении падежа. Выпишите это существительное, исправив ошибку.
1) на улице – П. п. (на чём? П. п.)
2) с улицы – Р. п. (с чего? Р. п.)
3) с морем – Тв. п. (с чем? Т. п.)
4) сапогу – В. п. (чему? Д. п.)
Ответ: сапогу – Д. п.
4. Отметьте ряд, в котором оба имени существительных стоят в форме Родительного падежа.
1) в единстве (в чём? П. п.), у яблони (у чего? Р. п.)
2) у книги (у чего? Р. п.), с потолка (с чего? Р. п.)
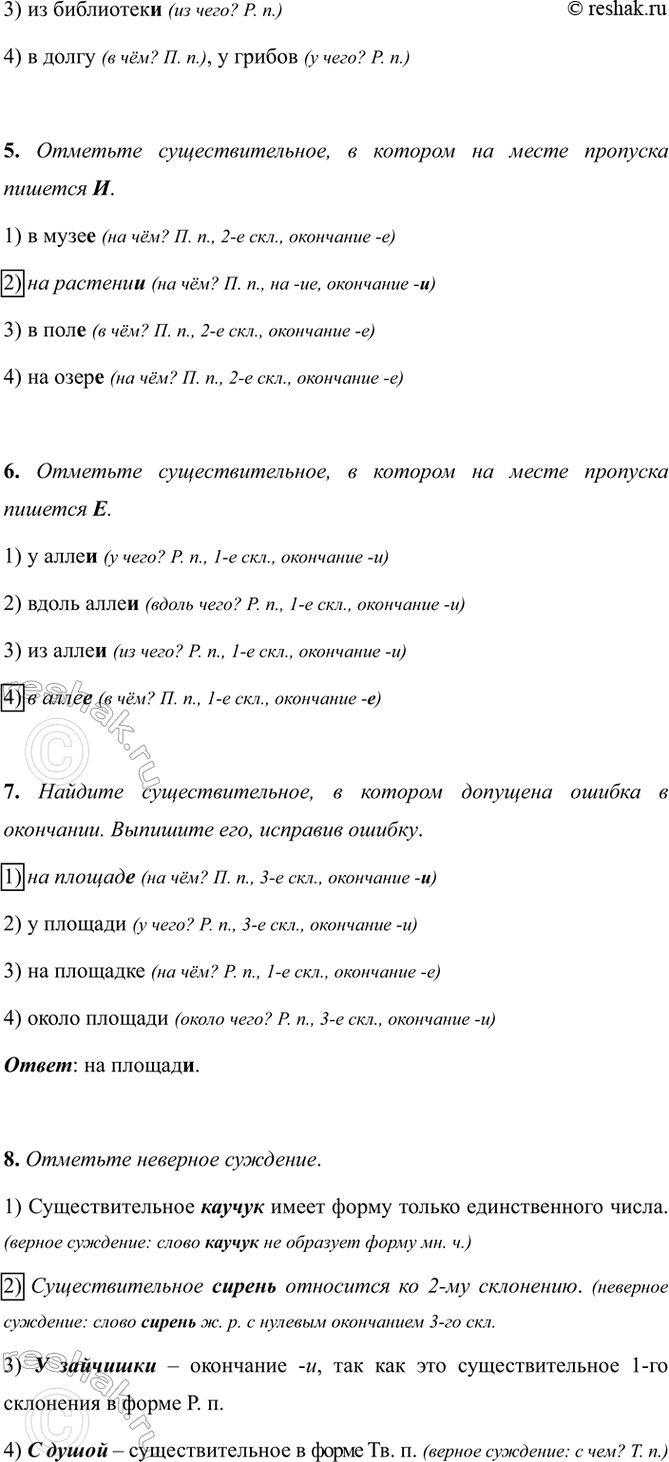
3) из библиотеки (из чего? Р. п.)
4) в долгу (в чём? П. п.), у грибов (у чего? Р. п.)
5. Отметьте существительное, в котором на месте пропуска пишется И.
1) в музее (на чём? П. п., 2-е скл., окончание -е)
2) на растении (на чём? П. п., на -ие, окончание -и)
3) в поле (в чём? П. п., 2-е скл., окончание -е)
4) на озере (на чём? П. п., 2-е скл., окончание -е)
6. Отметьте существительное, в котором на месте пропуска пишется Е.
1) у аллеи (у чего? Р. п., 1-е скл., окончание -и)
2) вдоль аллеи (вдоль чего? Р. п., 1-е скл., окончание -и)
3) из аллеи (из чего? Р. п., 1-е скл., окончание -и)
4) в аллее (в чём? П. п., 1-е скл., окончание -е)
7. Найдите существительное, в котором допущена ошибка в окончании. Выпишите его, исправив ошибку.
1) на площаде (на чём? П. п., 3-е скл., окончание -и)
2) у площади (у чего? Р. п., 3-е скл., окончание -и)
3) на площадке (на чём? Р. п., 1-е скл., окончание -е)
4) около площади (около чего? Р. п., 3-е скл., окончание -и)
Ответ: на площади.
8. Отметьте неверное суждение.
1) Существительное каучук имеет форму только единственного числа. (верное суждение: слово каучук не образует форму мн. ч.)
2) Существительное сирень относится ко 2-му склонению. (неверное суждение: слово сирень ж. р. с нулевым окончанием 3-го скл.
3) У зайчишки – окончание -и, так как это существительное 1-го склонения в форме Р. п.
4) С душой – существительное в форме Тв. п. (верное суждение: с чем? Т. п.)
*Цитирирование задания со ссылкой на учебник производится исключительно в учебных целях для лучшего понимания разбора решения задания.
*К сожалению, временные проблемы с публикацией комментариев с мобильных устройств.