Тема 3 Вариант 1 Часть 2 ГДЗ Тесты Ладыженская Белякова 5 класс (Русский язык)

Решение #1

Изображение Типы склонения имён существительных Падеж имён существительных. Правописание безударных окончаний имён существительных. Стр. 10 – 12Вариант 11. Найдите...
Дополнительное изображение
Дополнительное изображение

Рассмотрим вариант решения задания из учебника Ладыженская, Белякова 5 класс, Просвещение:
Типы склонения имён существительных Падеж имён существительных. Правописание безударных окончаний имён существительных. Стр. 10 – 12
Вариант 1
1. Найдите существительное, в котором допущена ошибка в определении типа склонения. Выпишите это существительное, исправив ошибку.
1) стол – 2-е склонение (верно: сущ. м. р. с нулевым окончанием относятся ко 2-му скл.)
2) машина – 1-е склонение (верно: сущ. ж. р. с окончанием -а, -я относятся к 1-му скл.)
3) дверь – 2-е склонение (неверно: сущ. ж. р. с нулевым окончанием относятся к 3-му скл.)
4) ночь – 3-е склонение (верно: сущ. ж. р. с нулевым окончанием относятся к 3-му скл.)
Ответ: дверь – 3-е склонение.
2. Отметьте ряд, в котором оба существительных относятся ко 2-му склонению.
1) магазин (сущ. м. р. с нулевым окончанием – 2-е скл.), слон (сущ. м. р. с нулевым окончанием – 2-е скл.)
2) тетрадь (сущ. ж. р. с нулевым окончанием – 3-е скл.), корова (сущ. ж. р. с окончанием -а, -я – 1-е скл.)
3) стул (сущ. м. р. с нулевым окончанием – 2-е скл.), ночка (сущ. ж. р. с окончанием -а, -я – 1-е скл.)
4) рынок (сущ. м. р. с нулевым окончанием – 2-е скл.), сосна (сущ. ж. р. с окончанием -а, -я – 1-е скл.)
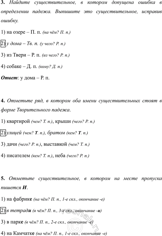
3. Найдите существительное, в котором допущена ошибка в определении падежа. Выпишите это существительное, исправив ошибку.
1) на озере – П. п. (на чём? П. п.)
2) у дома – Тв. п. (у чего? Р. п.)
3) из Твери – Р. п. (из чего? Р. п.)
4) собаке – Д. п. (кому? Д. п.)
Ответ: у дома – Р. п.
4. Отметьте ряд, в котором оба имени существительных стоят в форме Творительного падежа.
1) квартирой (чем? Т. п.), крыши (чего? Р. п.)
2) улицей (чем? Т. п.), братом (кем? Т. п.)
3) дачи (чего? Р. п.), выставкой (чем? Т. п.)
4) писателем (кем? Т. п.), неба (чего? Р. п.)
5. Отметьте существительное, в котором на месте пропуска пишется И.
1) на фабрике (на чём? П. п., 1-е скл., окончание -е)
2) в тетради (в чём? П. п., 3-е скл., окончание -и)
3) в парке (в чём? П. п., 2-е скл., окончание -е)
4) на Камчатке (на чём? П. п., 1-е скл., окончание -е)
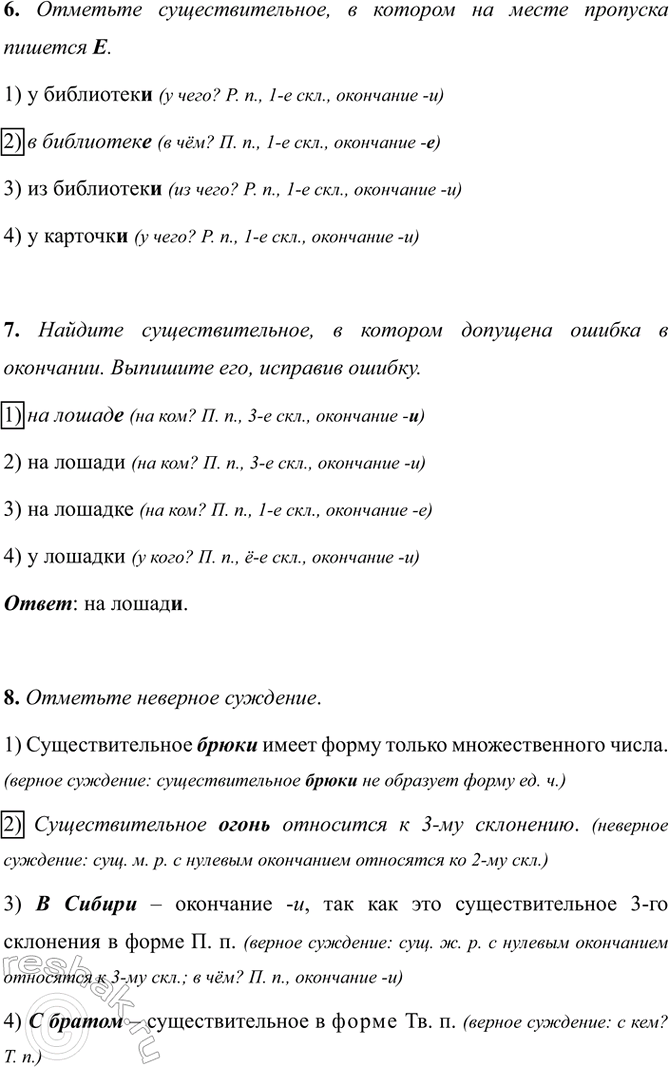
6. Отметьте существительное, в котором на месте пропуска пишется Е.
1) у библиотеки (у чего? Р. п., 1-е скл., окончание -и)
2) в библиотеке (в чём? П. п., 1-е скл., окончание -е)
3) из библиотеки (из чего? Р. п., 1-е скл., окончание -и)
4) у карточки (у чего? Р. п., 1-е скл., окончание -и)
7. Найдите существительное, в котором допущена ошибка в окончании. Выпишите его, исправив ошибку.
1) на лошаде (на ком? П. п., 3-е скл., окончание -и)
2) на лошади (на ком? П. п., 3-е скл., окончание -и)
3) на лошадке (на ком? П. п., 1-е скл., окончание -е)
4) у лошадки (у кого? П. п., ё-е скл., окончание -и)
Ответ: на лошади.
8. Отметьте неверное суждение.
1) Существительное брюки имеет форму только множественного числа. (верное суждение: существительное брюки не образует форму ед. ч.)
2) Существительное огонь относится к 3-му склонению. (неверное суждение: сущ. м. р. с нулевым окончанием относятся ко 2-му скл.)
3) В Сибири – окончание -и, так как это существительное 3-го склонения в форме П. п. (верное суждение: сущ. ж. р. с нулевым окончанием относятся к 3-му скл.; в чём? П. п., окончание -и)
4) С братом – существительное в форме Тв. п. (верное суждение: с кем? Т. п.)
*Цитирирование задания со ссылкой на учебник производится исключительно в учебных целях для лучшего понимания разбора решения задания.
*К сожалению, временные проблемы с публикацией комментариев с мобильных устройств.