Урок 3 Часть 2 ГДЗ Рабочая тетрадь Петерсон 4 класс (2023) (Математика)
Решение #1

Рассмотрим вариант решения задания из учебника Петерсон 4 класс, Просвещение:
1. 1) а) Запиши частное в виде дроби:
7 : 8 9 : 13 а : с
б) Запиши дробь в виде частного:
4/5 2/11 m/n
2) а) Какую часть суток составляют 5 часов?
б) Какую часть дециметра составляют 42 мм?
в) Какую часть число 6 составляет от числа 19?
г) В столовой 10 столов. 4 стола поставили вместе. Какую часть столов поставили вместе?
3) В питомнике вырастили 3200 саженцев яблонь, груш и слив. Яблони составили 45 % всех саженцев, а груши - 3/8 всех саженцев. Сколько саженцев слив вырастили в питомнике?
2. 1) а) Запиши частное в виде дроби:
4 : 7 3 : 16 b : d
б) Запиши дробь в виде частного:
5/9 8/25 m/n
2) а) Какую часть часа составляют 14 мин?
б) Какую часть километра составляют 9 м?
в) Какую часть число 5 составляет от числа 28?
г) В 25 ящиков разложили 3 ц яблок. Сколько центнеров яблок в каждом ящике?
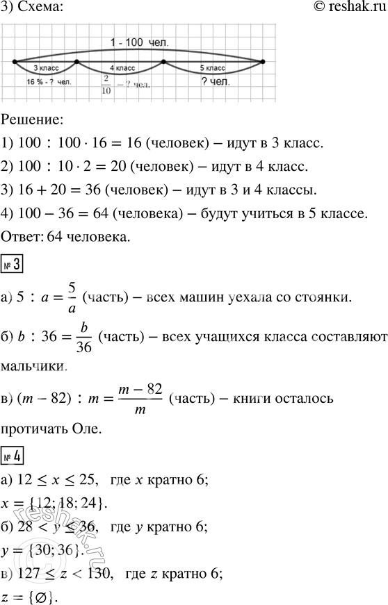
3) В третьи, четвёртые и пятые классы лицея поступило 100 человек. 16 % всех поступивших идут в 3 класс, а 2/10 - в 4 класс. Сколько человек будут учиться в 5 классе?
3. БЛИЦтурнир
а) На стоянке а машин. Из них 5 машин уехали. Какая часть всех машин уехала со стоянки?
б) В классе 36 человек, из них b мальчиков. Какую часть всех учащихся класса составляют мальчики?
в) В книге m страниц. Оля прочитала 82 страницы. Какую часть книги ей осталось прочитать?
4. Запиши множество решений неравенства, кратных 6:
а) 12 ? х ? 25 б) 28 < у ? 36 в) 127 ? z < 130
Похожие решебники
Популярные решебники 4 класс Все решебники
*К сожалению, временные проблемы с публикацией комментариев с мобильных устройств.