Упр.298 Часть 2 ГДЗ Дорофеев Петерсон 5 класс (Математика)
Решение #1
Решение #2

Рассмотрим вариант решения задания из учебника Дорофеев, Петерсон 5 класс, Бином:
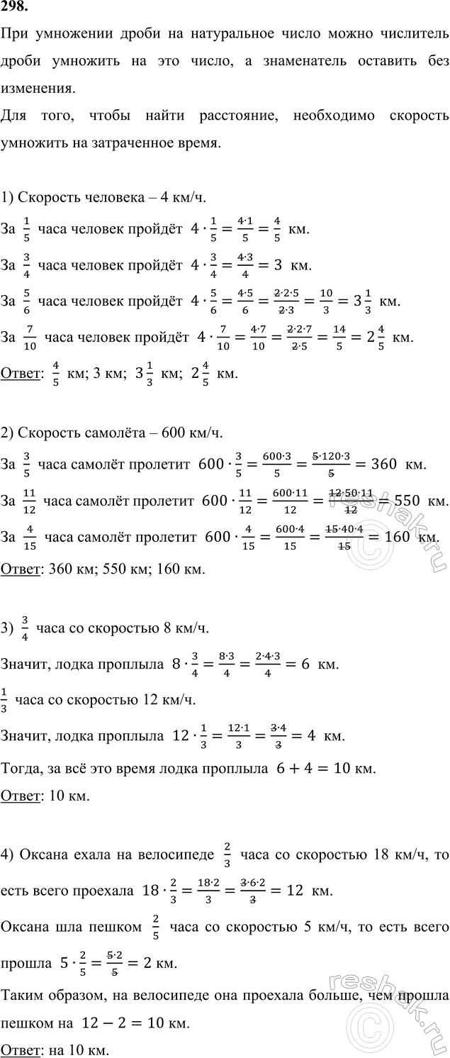
298. 1) Сколько километров пройдёт человек со скоростью 4 км/ч за 1/5 ч, 3/4 ч, 5/6 ч, 7/10 ч?
2) Самолёт летит со скоростью 600 км/ч. Какое расстояние он пролетит за 3/5 ч, 11/12 ч, 4/15 Ч?
3) Лодка плыла 3/4 ч со скоростью 8 км/ч и 1/3 ч со скоростью 12 км/ч. Какое расстояние проплыла лодка за всё это время?
4) Оксана ехала на велосипеде 2/3 ч со скоростью 18 км/ч и шла пешком 2/5 ч со скоростью 5 км/ч. На сколько большее расстояние она проехала на велосипеде, чем прошла пешком?
Популярные решебники 5 класс Все решебники
*К сожалению, временные проблемы с публикацией комментариев с мобильных устройств.