Урок 29 Часть 2 ГДЗ Петерсон 3 класс (Математика)
Решение #1 (Учебник 2022)
Решение #2 (Учебник 2012)

Рассмотрим вариант решения задания из учебника Петерсон 3 класс, Просвещение:
1. В начале урока учитель сказал: «К доске пойдёт Петя».
В середине урока он сказал: «К доске пойдёт Серёжа».
А незадолго до конца урока он сказал: «К доске пойдёт Таня».
Что меняется в этих предложениях? Замени их одним предложением с помощью буквенного обозначения имени ученика.
2. Какие слова можно подставить вместо переменной а в предложении: «В моём портфеле лежит а»?
3. Какие значения может принимать переменная у в предложении: «В школьном буфете продают у»?
4. Может ли переменная с в предложении «За ответ ученик получил отметку с» принимать значения 3, 4, 5, 6, 0, 24?
5. Прочитай предложение: «В нашем классе сегодня n уроков». Какие значения может принимать переменная n?
6. В предложении «Планета t вращается вокруг Солнца» переменная t принимает множество значений {Венера, Земля, Марс, Меркурий, Нептун, Сатурн, Уран, Юпитер}. Прочитай это предложение, подставив вместо t одно из его значений.
7. Придумай предложение с переменной а. Какие значения может принимать а?
8. Прочитай предложения. Что в них изменяется? Составь предложение с переменной х и запиши множество его значений.
а) «Я читаю книгу», б) «Ира дружит с Таней»,
«Я читаю газету», «Катя дружит с Таней»,
«Я читаю журнал». «Миша дружит с Таней».
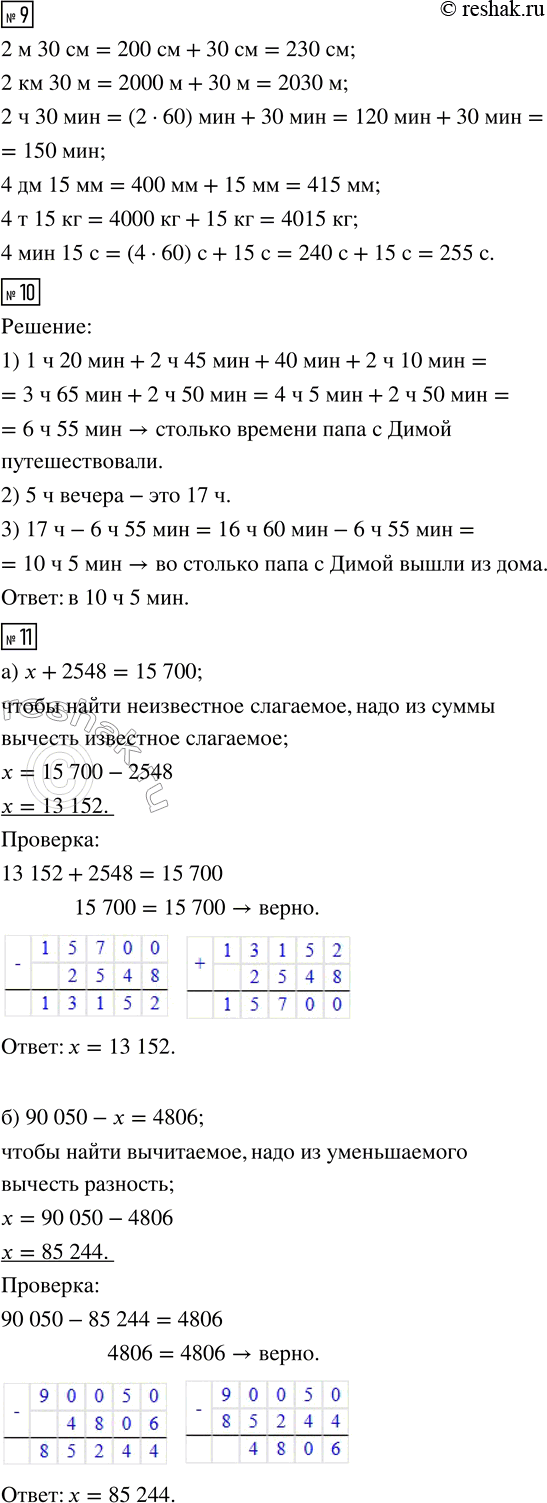
9. Вырази в указанных единицах измерения:
2 м 30 см = ... см 4 дм 15 мм = ... мм
2 км 30 м = ... м 4 т 15 кг = ... кг
2 ч 30 мин = ... мин 4 мин 15 с = ... с
10. Папа с Димой отправились путешествовать. Они плыли на катере 1 ч 20 мин, затем гуляли по парку 2 ч 45 мин, обедали в течение 40 мин и шли домой пешком 2 ч 10 мин. Домой они вернулись в 5 ч вечера. В котором часу они вышли из дома?
11. Реши уравнения с комментированием и сделай проверку:
а) х + 2548 = 15 700 г) х · 300 = 1500
б) 90 050 - х = 4806 д) 2700 : х = 9
в) х - 534 = 30 967 е) х : 80 = 800
12. Найди значения выражений:
а) 198 698 + (150 036 - 74 946) : 30 · 400
б) 56 360 000 : 800 - 100 · (9356 + 396 924) : 7000
13. Построй в тетради по клеточкам данную фигуру. Построй фигуру, симметричную ей относительно прямой l.
14. Задача-шутка
Тройка лошадей пробежала за 1 час 24 км. Сколько километров пробежала за это время каждая лошадь?
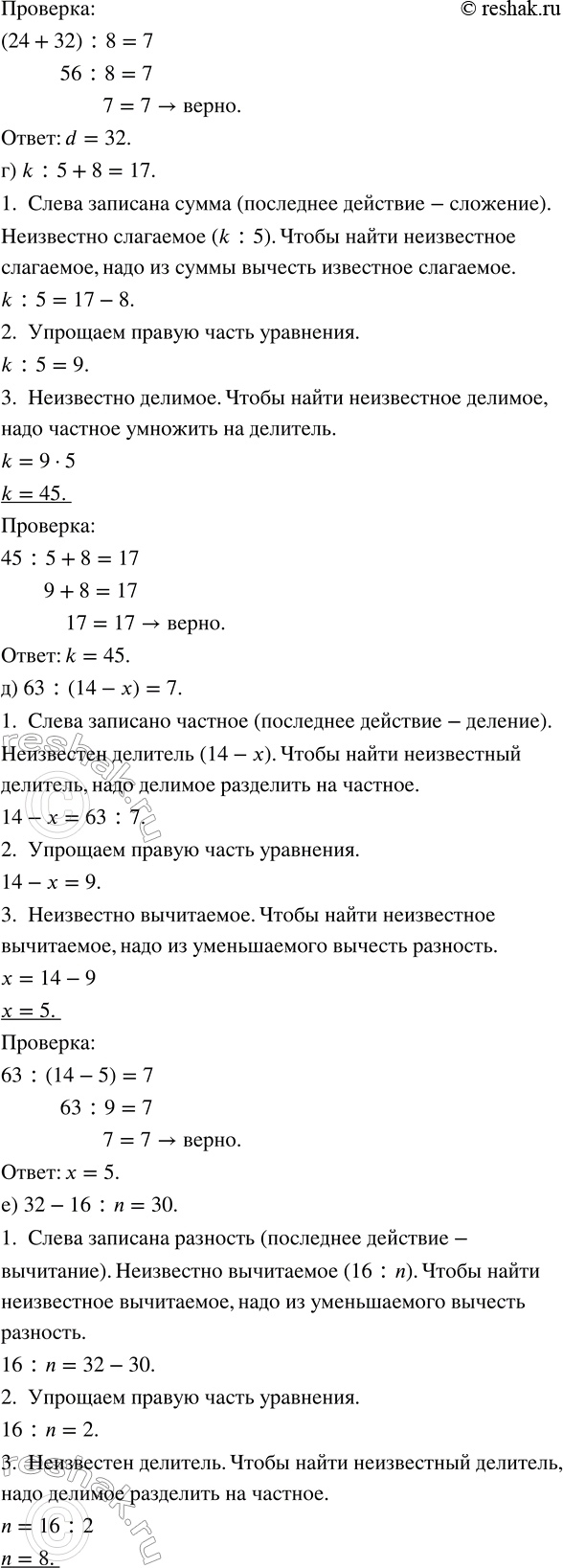
1. Реши уравнения с комментированием и сделай проверку:
а) (у - 5) · 4 = 28; г) k : 5 + 8 = 17;
б) 3 · а - 7 = 14; д) 63 : (14 - x) = 7;
в) (24 + d) : 8 = 7; е) 32 - 16 : n = 30.
2. Реши уравнения;
а) (4 · b - 16) : 2 = 10; в) 35 : (15 - у : 8) = 5;
б) (2 + х : 7) · 8 = 72; г) (t · 3 + 5) : 4 = 8.
3. Запиши число, которое в n раз больше суммы чисел b и 6. Найди это число, если n = 7, b = 9.
4. Запиши число, которое:
а) в 8 раз больше разности чисел а и 7
б) в 5 раз меньше суммы чисел а и 18
в) на 4 больше, чем частное а и 12
г) на 9 меньше удвоенного числа а
Найди это число, если а = 12.
5. БЛИЦтурнир
а) У Коли а слив, а у Миши b слив. Они сложили их и поделили поровну. Сколько слив оказалось у каждого?
б) У Сергея а орехов, у Пети b орехов, а у Андрея c орехов. Они сложили их и поделили поровну. Сколько орехов оказалось у каждого?
в) Одна дыня весит а кг, а другая на b кг легче. Сколько весят обе дыни вместе?
г) Три арбуза весят вместе а кг. Первый арбуз весит b кг, а второй на c кг тяжелее первого. Сколько весит третий арбуз?
д) Две тыквы весят а кг. Первая тыква весит b кг. Во сколько раз вторая тыква тяжелее первой?
6. В Диминой коллекции 512 марок. Из них 129 марок о спорте, о космосе — в 2 раза больше, чем о спорте, а остальные марки о животных. Каких марок больше — о спорте или о животных — и на сколько?
7. Самолёт пролетел 1840 км за 2 ч, причём за первый час он пролетел на 28 км больше, чем за второй. Сколько километров пролетел самолёт за второй час?
8. Вычисли:
а) 544 710 : 6 + (210 280 - 630 · 40);
б) (5409 · 80 + 560 490 : 7) : 3 + 84 096.
9. Для каких значений переменных верны равенства, выражающие свойства сложения и умножения? Что означают эти равенства?
а + b = b + а — переместительное свойство сложения;
(а + b) + с = а + b + с — сочетательное свойство сложения;
а · b = b · а — переместительное свойство умножения;
(а · b) · c = а · b · с — сочетательное свойство умножения;
(а + b) · c = а · с + b · с — распределительное свойство умножения.
10. Вычисли устно наиболее удобным способом. Обоснуй свой ответ и запиши его.
а) 56 + 56 + 56 + 56 + 56 + 56 + 56 + 56 + 56 + 56
б) 398 + 7864 + 602 + 2136
в) 498 + 499 + 500 + 501 + 502
г) 2 · (3794 · 5)
д) (4 · 418) · 25
е) 879 · 7 + 879 · 3
11. Восстанови цепочки вычислений:
12. Для Вани, Толи и Миши есть три пирога: с рисом, капустой и яблоками. Миша не любит пироги с яблоками и не ест с капустой. Ваня не любит пироги с капустой, а Толя любит все пироги. Как им надо выбрать пироги, чтобы каждый получил пирог, который он любит?
13. Можно ли, имея лишь два сосуда, объём которых 7 л и 5 л, набрать из водопроводного крана 4 л воды?
14. Из спичек сложена фигура, показанная на рисунке. Требуется убрать 3 спички и переложить 1 спичку так, чтобы осталось 5 равных треугольников. Как это сделать?
15. Продолжи ряд на 3 числа, сохраняя закономерность: 1, 4, 10, 19, 31, 46, 64, ...
Популярные решебники 3 класс Все решебники
*К сожалению, временные проблемы с публикацией комментариев с мобильных устройств.