Стр.29 Часть 2 ГДЗ Башмаков Нефедова 4 класс (Математика)
Решение #1

Рассмотрим вариант решения задания из учебника Башмаков, Нефедова 4 класс, Астрель:
7. Число 17 187 лежит между 17 180 и 17 190 с точностью до десятков, причём ближе к числу 17 190.
• К какому числу ближе 17 187 с точностью до сотен?
• К какому числу ближе 17 187 с точностью до десятков тысяч?
Нарисуй на числовом луче примерное расположение чисел.
8. Дано выражение. За один ход по очереди заменяйте одно из чисел близким к нему круглым числом. Используйте знак приближённого равенства.
а) (12 135 + 306 · 39) · 409
б) 518 · 38 · 42 + 8 902 000
9. Физики сумели вычислить расстояние от планет Солнечной системы до Солнца. Например, расстояние от Земли до Солнца 149 млн км. Плутон в 39 раз дальше от Солнца, чем Земля, а Юпитер — примерно в 8 раз ближе, чем Плутон. На сколько Юпитер дальше от Солнца, чем Земля?
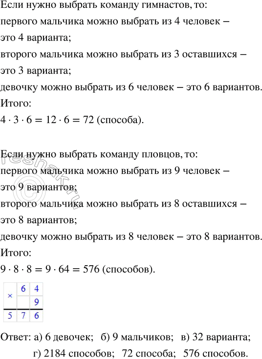
10. В классе 27 человек, 13 из них мальчики. Каждый ученик выбрал один из двух видов спорта — гимнастику или плавание. 8 девочек занимаются плаванием, 10 учеников ходят на гимнастику.
а) Сколько девочек ходит на гимнастику?
б) Сколько мальчиков занимаются плаванием?
в) Для соревнований нужно выбрать двоих: гимнаста-мальчика и пловчиху-девочку. Сколько вариантов выбора?
г) Сколько существует способов выбрать команду, состоящую из двух мальчиков и одной девочки?
Похожие решебники
Популярные решебники 4 класс Все решебники
*размещая тексты в комментариях ниже, вы автоматически соглашаетесь с пользовательским соглашением