Урок 27 Часть 2 ГДЗ Петерсон 3 класс (Математика)
Решение #1 (Учебник 2022)
Решение #2 (Учебник 2012)

Рассмотрим вариант решения задания из учебника Петерсон 3 класс, Просвещение:
1. Самолёт вылетел из Краснодара в Нижний Новгород в 9 ч 35 мин. Сколько времени он был в пути, если прибыл в Нижний Новгород в 11 ч 10 мин?
Как выполнить переход через разряд в действиях с единицами времени?
2. а) Вырази в часах: 2 сут. 15 ч; 7 сут. 3 ч; 10 сут. 18 ч.
б) Вырази в минутах: 5 ч 38 мин; 8 ч 7 мин; 12 ч 42 мин.
в) Вырази в секундах: 2 мин 8 с; 6 мин 24 с; 45 мин 36 с.
3. Прочитай по-разному время на электронных часах:
14-23 6-45 19-54 10-30
4. Сравни:
1 век ? 360 лет 1 сут. 20 ч ? 120 ч
1 год ? 360 сут. 4 мин 2 с ? 42 с
1 мес. 7 сут. ? 27 сут. 3 ч 5 мин ? 35 мин
5. Выполни действия:
а) 5 ч 28 мин - 2 ч 16 мин д) 2 ч 42 мин : 3
б) 14 мин 6 с + 7 мин 24 с е) 7 мин 30 с · 8
в) 3 сут. - 1 сут. 8 ч 57 мин ж) 1 ч 21 мин 48 с : 4
г) 4 ч 53 мин + 1 ч 45 мин з) 9 ч 36 мин · 5
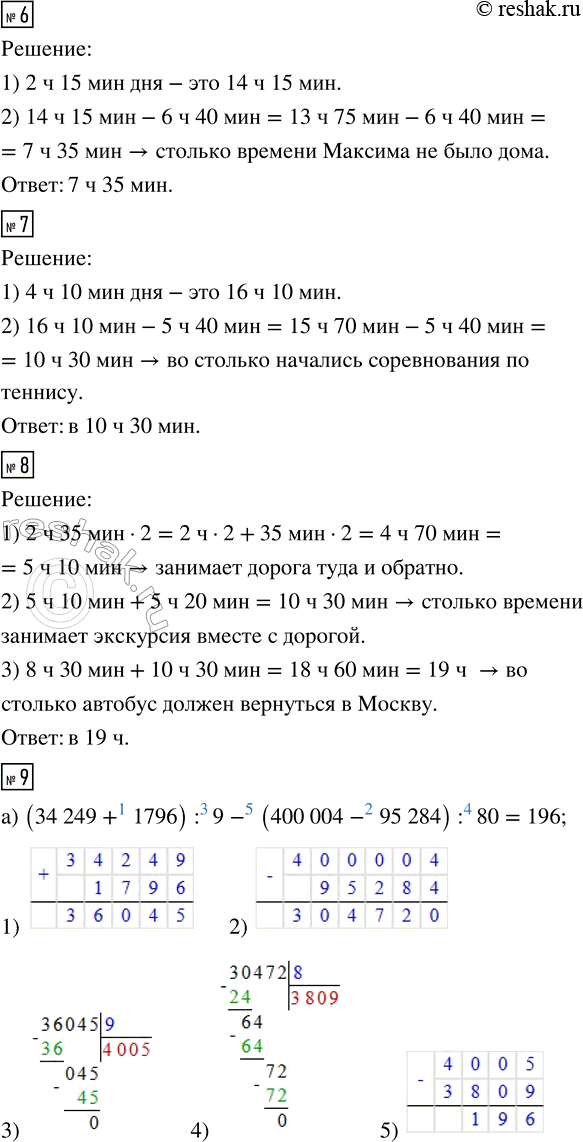
6. Максим ушёл за грибами утром в 6 ч 40 мин, а вернулся только в 2 ч 15 мин дня. Сколько времени его не было дома?
7. Соревнования по теннису закончились в 4 ч 10 мин дня. В котором часу они начались, если длились 5 ч 40 мин?
8. Из Москвы в Сергиев Посад в 8 ч 30 мин утра выехал экскурсионный автобус. По расписанию автобус проезжает путь от Москвы до Сергиева Посада за 2 ч 35 мин. Обратный путь занимает столько же времени. Экскурсия по Сергиеву Посаду длится 5 ч 20 мин. В котором часу автобус должен вернуться в Москву?
9. Составь программу действий и вычисли:
а) (34 249 + 1796) : 9 - (400 004 - 95 284) : 80
б) 16 000 - (249 200 : 700 + 29 748) : 2 + 155 350 : 50
10. Найди число, которое обладает следующими свойствами: оно нечётное, все цифры различные, сумма цифр равна 9, цифра десятков в 2 раза меньше цифры единиц тысяч.
1. Реши уравнения с комментированием и сделай проверку:
а) 17 + х = 304 в) 185 - m = 93 д) b : 40 = 900
y + 439 = 811 940 - n = 167 x : 300 = 450
2358 + 2 = 20072 7044 - k = 3850 n : 80 = 7600
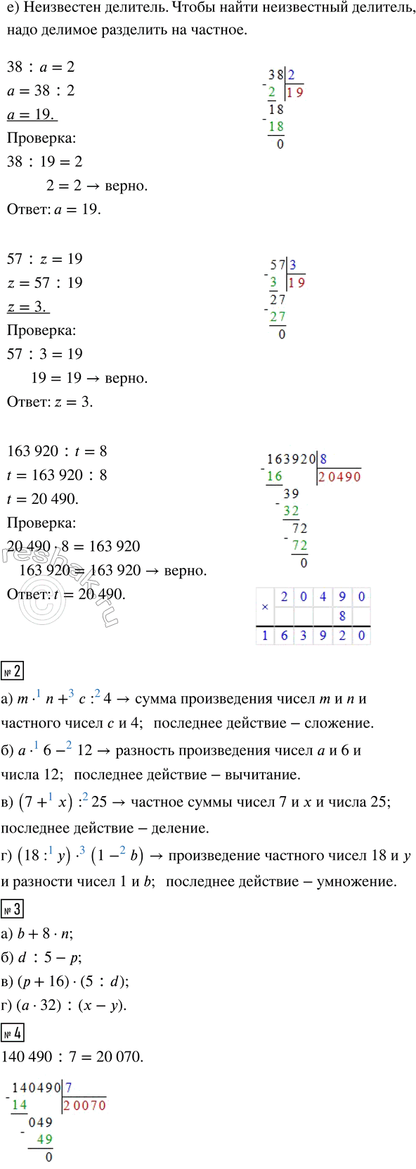
б) а - 76 = 8 г) у · 3 = 54 е) 38 : а = 2
b - 34 = 129 90 · k = 270 57 : z = 19
c - 67 = 4033 р · 50 = 3500 163 920 : t = 8
2. Определи порядок действий в выражениях. Обозначь последнее действие цветным карандашом и прочитай выражение:
а) m · n + с : 4; в) (7 + х) : 25;
б) а · 6 - 12; г) (18 : y) · (1 - b).
3. Запиши выражения:
а) Сумма числа b и произведения чисел 8 и n.
б) Разность частного чисел d и 5 и числа р.
в) Произведение суммы чисел р и 16 и частного чисел 5 и d.
г) Частное произведения чисел а и 32 и разности чисел x и у.
4. Выполни деление и сделай проверку:
140 490 : 7 3 202 500 : 50
640 040 : 8 81 547 200 : 900
5. Составь программу действий и вычисли:
а) (17 + 43) : 2 - 9 · 8 : 4 + 70 : (7 + 7)
б) 96 : 12 : 2 + 15 · (78 : 13) - (33 + 54 : 3)
6. Заполни таблицу и запиши множество Е значений выражения 80 - x при данных значениях переменной x.
7. Из Лидово в Кузьминки можно проехать на автобусе с пересадкой в Марьино или Сергеевке. Время движения автобуса между этими посёлками указано на схеме:
На какой путь потребуется меньше времени, если известно, что в Марьино приходится ждать автобуса 5 мин, а в Сергеевке — 15 мин?
8. На чертежах раскрась зелёным цветом пересечение фигур и обведи красным их объединение.
Какие ещё возможны случаи пересечения треугольника и четырёхугольника? Нарисуй их в тетради и раскрась.
9. Одно яйцо варится 4 мин. За какое наименьшее время можно сварить 6 яиц?
Популярные решебники 3 класс Все решебники
*К сожалению, временные проблемы с публикацией комментариев с мобильных устройств.