Стр.27 Часть 2 ГДЗ Башмаков Нефедова 4 класс (Математика)
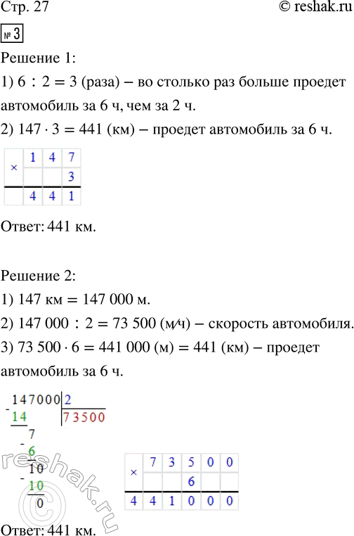
Решение #1

Рассмотрим вариант решения задания из учебника Башмаков, Нефедова 4 класс, Астрель:
3. Автомобиль проехал 147 км за 2 ч. Сколько километров проедет он за 6 ч, если будет двигаться с прежней скоростью?
• Запиши решение по действиям.
• Предложите другой способ решения.
4. а) Из 15 м ткани сшили 10 платьев. Сколько платьев можно сшить из 3 м ткани?
б) Аня прочитала за 6 мин 4 страницы книги. Сколько страниц она прочитает за час?
в) Мешок картофеля весит 40 кг и стоит 320 р. Картофель расфасовали в пакеты по 2 кг и по 5 кг. Сколько стоит каждый пакет с картофелем?
5. Вычисли:
604 · 260 257 · 104 4200 · 55 + 79 940 : 70 · 603
180 · 540 560 · 207 (475 890 + 522 750) : 90 : 8 · 74
6. Запиши результат.
а) Если известно, что 23 · 89 = 2047, то 23 · 90 = ...
б) Если известно, что 176 · 27 = 4752, то 176 · 270 = ...
в) Если известно, что 623 · 37 = 23 051, то 622 · 37 = ...
г) Если известно, что 514 · 216 = 111 024, то 111 024 : 514 = ...
д) Если известно, что 608 · 124 = 75 392, то 304 · 248 = ...
е) Если известно, что 83 · 36 = 2988, то 830 · 360 =...
ж) Если известно, что 253 · 3 · 7 = 5313, то 253 · 21 = ...
Похожие решебники
Популярные решебники 4 класс Все решебники
*размещая тексты в комментариях ниже, вы автоматически соглашаетесь с пользовательским соглашением