Упр.266 Часть 2 ГДЗ Моро Бантова 4 класс (Математика)
Решение #1
Решение #2

Рассмотрим вариант решения задания из учебника Моро, Бантова, Бельтюкова 4 класс, Просвещение:
266. 9 975 : 75 2 544 : 53 (890 - 43) · 90 + 375
9 975 75
75 133
247
225
225
225
0
Пишу: 9 975:75.
Первое неполное делимое – 99 сотен. В записи частного будет 3 цифры.
Разделю 99 на 75, получу 1 - столько сотен будет в частном.
Умножу 75 на 1, получу 75 – столько сотен разделили.
Вычту 75 из 99, получу 24 - столько сотен осталось разделить.
Сравню остаток с делителем: сотен осталось меньше, чем 75.
Добавляем к 24 сотням 7 десятков, получается 247 десятков.
Разделю 247 на 75 получу 3 - столько десятков будет в частном.
Умножу 75 на 3, получу 225 - столько десятков разделили.
Вычту 225 из 247, получу 22 – столько десятков осталось разделить.
Добавляем к 22 десяткам 5 единиц, получается 225 единиц.
Разделю 225 на 75, получу 3 - столько единиц будет в частном.
Умножу 75 на 3, получу 225 - столько единиц разделили.
Вычту 225 из 225 – все единицы разделили.
Читаю ответ: частное равно 133.
2 544 53
212 48
424
424
0
Пишу: 2 544:53.
Первое неполное делимое – 254 десятка. В записи частного будет 2 цифры.
Разделю 254 на 53, получу 4 - столько десятков будет в частном.
Умножу 53 на 4, получу 212 – столько десятков разделили.
Вычту 212 из 254, получу 42 - столько дес. осталось разделить.
Сравню остаток с делителем: десятков осталось меньше, чем 53.
Добавляем к 42 десяткам 4 единицы, получается 424 единицы.
Разделю 424 на 53, получу 8 - столько единиц будет в частном.
Умножу 53 на 8, получу 424 - столько единиц разделили.
Вычту 424 из 424 – все единицы разделили.
Читаю ответ: частное равно 48.
В выражениях присутствуют скобки, значит, сначала выполняем действия в скобках, а затем за скобками.
При выполнении вычислений, порядок выполнения действий определяем согласно следующему правилу (как в скобках, так и за скобками): сначала выполняют действия второй ступени (умножение и деление) по порядку слева направо, а потом действия первой ступени (сложение и вычитание), также по порядку слева направо.
1 2 3
(890-43)•90+375=847•90+375=76 230+375=
=76 605
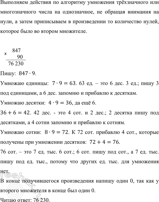
Выполняем действия по алгоритму умножения трёхзначного или многозначного числа на однозначное, не обращая внимания на нули, а затем приписываем в произведении то количество нулей, которое было во втором множителе.
847
90
76 230
Пишу: 847•9.
Умножаю единицы: 7•9=63. 63 ед. – это 6 дес. 3 ед.; пишу 3 под единицами, а 6 дес. запомню и прибавлю к десяткам.
Умножаю десятки: 4•9=36, да ещё 6.
36+6=42. 42 дес. - это 4 сот. и 2 дес.; 2 десятка пишу под десятками, а 4 сотни запомню и прибавлю к сотням.
Умножаю сотни: 8•9=72. К 72 сот. прибавлю 4 сот., которые получены при умножении десятков: 72+4=76.
76 сот. – это 7 ед. тыс. 6 сот.; 6 сот. пишу под сот., а 7 ед. тыс. пишу под ед. тыс., потому что других ед. тыс. для умножения нет.
В конце получившегося произведения напишу один 0, так как у второго множителя в конце был один 0.
Читаю ответ: 76 230.
Похожие решебники
Популярные решебники 4 класс Все решебники
*К сожалению, временные проблемы с публикацией комментариев с мобильных устройств.