Урок 25 Часть 2 ГДЗ Петерсон 3 класс (Математика)
Решение #1 (Учебник 2022)
Решение #2 (Учебник 2012)

Рассмотрим вариант решения задания из учебника Петерсон 3 класс, Просвещение:
1. За какое время большая и маленькая стрелки пройдут расстояние между 2 большими штрихами; между 3 большими штрихами; между n большими штрихами, где n = 4, 6, 9, 12? За какое время каждая стрелка сделает полный оборот?
2. Покажи на модели часов, как будут стоять стрелки в указанное время:
4 ч 15 мин 9 ч 48 мин 15 ч 55 мин 22 ч 10 мин
3. Определи по рисункам, который час. Рассмотри два случая - до полудня и после полудня.
4. Вместо «Сейчас 1 час 15 минут» можно сказать: «Сейчас 15 минут второго». А вместо «Сейчас 5 часов 40 минут» говорят: «Сейчас без двадцати шесть» (то есть до шести осталось 20 мин). Прочитай по-разному:
5. а) Как стоят стрелки в 12 часов? Куда передвинется часовая стрелка, если минутная сделает 3 полных оборота? Как будут расположены стрелки в это время?
б) Какой угол - прямой, острый или тупой - образуют стрелки часов, если сейчас:
2 ч 4 ч 5 ч 7 ч 11 ч 9 ч
6. Самолёт вылетел в 7 ч 35 мин утра, а прилетел через 10 ч 20 мин. В котором часу прилетел самолёт?
7. Поезд вышел утром в 9 ч 18 мин, а прибыл на станцию назначения вечером в 21 ч 56 мин. Сколько времени он был в пути?
8. Теплоход отплыл от посёлка Ветрово в 9 ч 15 мин утра и плыл до пристани Макеевка 4 ч 20 мин. В Макеевке он простоял 12 мин, а на обратный путь в Ветрово затратил 5 ч 10 мин. В котором часу теплоход вернулся обратно?
9. а) Спектакль закончился в 9 ч 45 мин вечера. Когда он начался, если продолжался 2 ч 15 мин?
б) Сеанс кино начался в 11 ч 35 мин, а закончился в 13 ч 40 мин. Сколько времени он продолжался?
10. Сравни:
3 ч ? 48 мин 1 ч 18 мин ? 118 мин 2 мин 40 с ? 200 с
36 с ? 7 мин 5 ч 6 мин ? 56 мин 4 мин 5 с ? 45 с
11. Составь программу действий и вычисли:
а) 9 · 4 : 1 + (70 - 8 · 8) · 1 - 0 : 35
б) 729 · (5 - 4) + (27 : 3 + 6) - 48 : (2 · 3)
12. Выполни действия:
а) 4 563 000 : 900 в) 18 520 : 5 · 600 д) 300 · (100 000 - 9766)
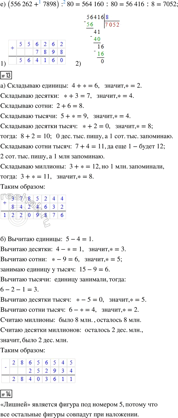
б) 70 040 · 70 г) 92 040 · 30 : 40 е) (556 262 + 7898) : 80
13. Найди пропущенные цифры. Проверь с помощью калькулятора.
а) 37_52_4 + _42_63_ = 12_09_76;
б) _86_6_45 - _529_4 = 2_40_61_.
14. Найди «лишнюю» фигуру. По какому признаку она отличается от остальных?
1. Верны или неверны высказывания?
а) Снег зелёный.
б) Когда снег растает, получится вода.
в) Когда вода закипит, получится молоко.
г) Сказку «Муха-цокотуха» написал Андерсен.
д) Сказку «Мойдодыр» написал Корней Чуковский.
е) Моя мама старше меня.
ж) Единица — самое маленькое число.
з) В прямоугольнике ABCD сторона АВ длиннее стороны CD.
и) 1 000 000 > 1000.
к) 6 ч < 20 мин.
л) 18 - 4 = 15.
м) 63 : 7 = 9.
н) Квадрат является прямоугольником.
о) Диагонали прямоугольника параллельны.
2. Является ли выражение 7 · 23 - 36 высказыванием?
Дополни его так, чтобы получилось:
а) верное высказывание;
б) неверное высказывание.
3. Какие из следующих высказываний верны, а какие неверны?
а) У всех людей есть хвосты.
б) Некоторые люди дошли на лыжах до Северного полюса.
в) Ни в одном месяце нет 50 дней.
г) Все деревья растут в лесу.
д) Ни одно дерево не растёт в лесу.
е) Некоторые деревья растут в лесу.
ж) Некоторые ученики нашего класса были на Луне.
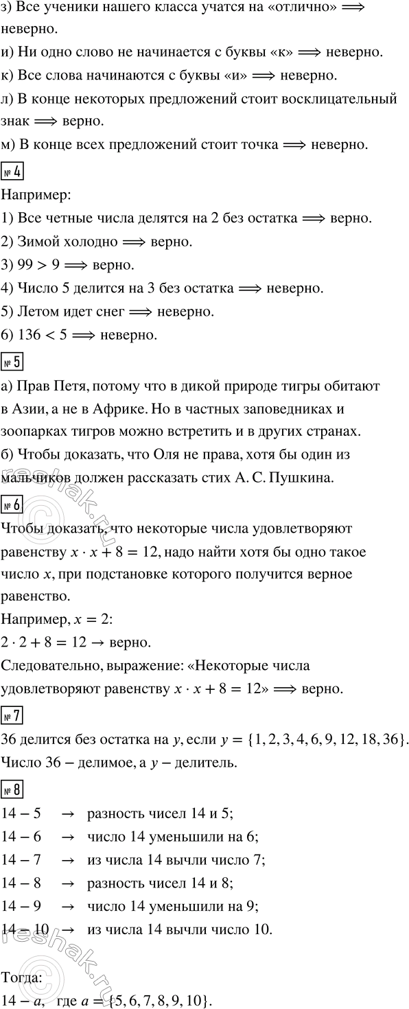
з) Все ученики нашего класса учатся на «отлично».
и) Ни одно слово не начинается с буквы «к».
к) Все слова начинаются с буквы «и».
л) В конце некоторых предложений стоит восклицательный знак.
м) В конце всех предложений стоит точка.
4. Придумай несколько верных и несколько неверных высказываний.
5. а) Юра сказал, что все тигры живут в Африке. Петя сказал, что это не так. Кто из них прав? Почему? Докажи.
б) Оля сказала, что никто из мальчиков не знает стихи А. С. Пушкина. Как доказать, что это не так?
6. Верно ли, что некоторые числа удовлетворяют равенству x · x + 8 = 12? Как это доказать?
7. Какие значения можно подставить вместо переменной у в выражение 36 : y, чтобы 36 делилось на у без остатка? Как в этом случае называют число 36, число у?
8. Прочитай выражения:
14 - 5 14 - 7 14 - 9
14 - 6 14 - 8 14 - 10
Используя переменную а, составь выражение, объединяющее все шесть выражений в одно. Запиши множество значений этого выражения при данных значениях а.
9. а) Какие значения может принимать переменная x в выражении 32 - 8 · x?
б) Какие значения может принимать переменная у в выражении 60 : (5 - у)?
10. Чему равен периметр треугольника со сторонами а см, b см и c см? Вычисли ответ, если:
1) а = 25, b = 37 и с = 49; 2) а = 451, b = 394 и с = 673.
11. Выполни деление с остатком и сделай проверку.
38 : 5 44 : 6 52 : 16 523 : 10
63 : 8 78 : 9 75 : 12 7459 : 100
12. Вася задумал число, умножил его на 2, разделил на 10, умножил на 14 и вычел 18. В ответе у него получилось 52. Какое число задумал Вася?
13. В одном саду росли 12 яблонь и 7 груш. В другом саду росли 50 деревьев, из которых 14 груш, а остальные яблони. Сколько всего яблонь в обоих садах? Сколько в них груш? Каких деревьев больше и на сколько? Что ещё можно узнать, исходя из условий задачи?
14. а) (92 578 + 3206) · 800 - (50 010 - 3215) · 90;
б) (42 071 - 970 · 40) · 7000 - 48 000 : 80 + 256 740 · 600.
15. Старинная задача
Крестьянин пришёл к царю и попросил: «Царь, позволь мне взять одно яблоко из твоего сада».
Царь разрешил. Пошёл крестьянин к саду и видит: весь сад огорожен тройным забором, в каждом заборе есть только одни ворота, и около каждых ворот стоит сторож.
Когда крестьянин проходил мимо первого сторожа, тот сказал ему:
«Возьми яблоки, но при выходе отдашь мне половину яблок, которые у тебя будут, и ещё одно». То же сказали ему и другие сторожа, охранявшие ворота.
Сколько яблок должен взять крестьянин, чтобы, отдав положенные части трём сторожам, унести домой одно яблоко?
Популярные решебники 3 класс Все решебники
*К сожалению, временные проблемы с публикацией комментариев с мобильных устройств.