Упр.245 Часть 2 ГДЗ Климанова Бабушкина 3 класс (Русский язык)
Решение #1

Рассмотрим вариант решения задания из учебника Климанова, Бабушкина 3 класс, Просвещение:
245. Прочитайте высказывания писателей и поэтов о матери. Запишите их, вставляя пропущенные буквы и раскрывая скобки. Выпишите выделенные слова и разберите их как части речи. Объясните постановку запятой во втором предложении.
1. (Без) матери нет ни поэта, ни героя. (М. Горький) 2. Мама, имя твоё я несу через ж..знь как святыню. (С. Островой) 3. Любовь к Родине начинается (с)любви (к)матери. (Ю. Яковлев) 4. Д..бро (в)сер..цах и делах детей — это счаст..е матери. Зло — её горе. (В. Сухомлинский) 5. Сер..це матери — неиссякаемый источ..ник чудес. (П. Беранже)
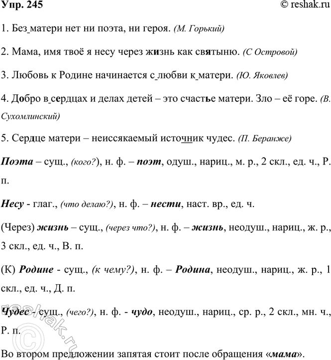
1. Без матери нет ни поэта, ни героя. (М. Горький)
2. Мама, имя твоё я несу через жизнь как святыню. (С Островой)
3. Любовь к Родине начинается с любви к матери. (Ю. Яковлев)
4. Добро в сердцах и делах детей – это счастье матери. Зло – её горе. (В. Сухомлинский)
5. Сердце матери – неиссякаемый источник чудес. (П. Беранже)
Поэта – сущ., (кого?), н. ф. – поэт, одуш., нариц., м. р., 2 скл., ед. ч., Р. п.
Несу - глаг., (что делаю?), н. ф. – нести, наст. вр., ед. ч.
(Через) жизнь – сущ., (через что?), н. ф. – жизнь, неодуш., нариц., ж. р., 3 скл., ед. ч., В. п.
(К) Родине - сущ., (к чему?), н. ф. – Родина, неодуш., нариц., ж. р., 1 скл., ед. ч., Д. п.
Чудес - сущ., (чего?), н. ф. - чудо, неодуш., нариц., ср. р., 2 скл., мн. ч., Р. п.
Во втором предложении запятая стоит после обращения «мама».
Похожие решебники
Популярные решебники 3 класс Все решебники
*К сожалению, временные проблемы с публикацией комментариев с мобильных устройств.