Тема 24 Вариант 2 Часть 2 ГДЗ Тесты Ладыженская Белякова 5 класс (Русский язык)

Решение #1

Изображение Вариант 21. Отметьте слово, в котором на месте пропуска не пишется Ь.1) бесишься (2-е л., ед. ч., пишется ь)2) хвастается (что делает? 3-е л., ь не пишется)3)...
Дополнительное изображение

Рассмотрим вариант решения задания из учебника Ладыженская, Белякова 5 класс, Просвещение:
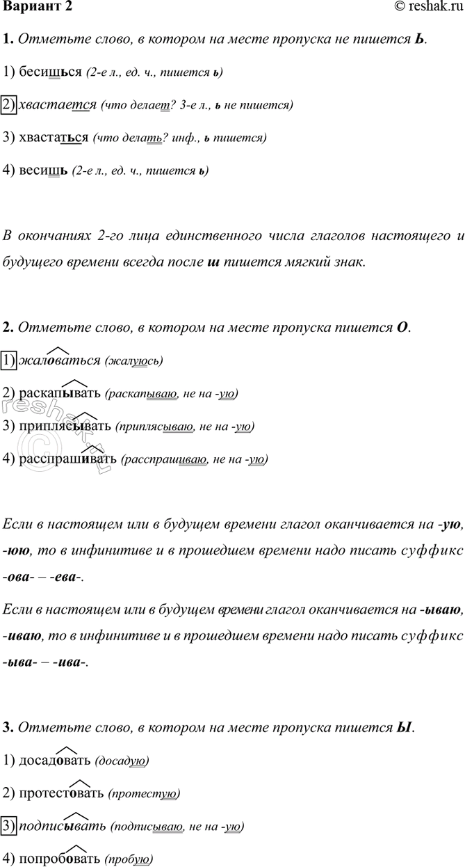
Вариант 2
1. Отметьте слово, в котором на месте пропуска не пишется Ь.
1) бесишься (2-е л., ед. ч., пишется ь)
2) хвастается (что делает? 3-е л., ь не пишется)
3) хвастаться (что делать? инф., ь пишется)
4) весишь (2-е л., ед. ч., пишется ь)
В окончаниях 2-го лица единственного числа глаголов настоящего и будущего времени всегда после ш пишется мягкий знак.
2. Отметьте слово, в котором на месте пропуска пишется О.
1) жаловаться (жалуюсь)
2) раскапывать (раскапываю, не на -ую)
3) приплясывать (приплясываю, не на -ую)
4) расспрашивать (расспрашиваю, не на -ую)
Если в настоящем или в будущем времени глагол оканчивается на -ую, -юю, то в инфинитиве и в прошедшем времени надо писать суффикс -ова- – -ева-.
Если в настоящем или в будущем времени глагол оканчивается на -ываю, -иваю, то в инфинитиве и в прошедшем времени надо писать суффикс -ыва- – -ива-.
3. Отметьте слово, в котором на месте пропуска пишется Ы.
1) досадовать (досадую)
2) протестовать (протестую)
3) подписывать (подписываю, не на -ую)
4) попробовать (пробую)
4. Отметьте слово, в котором на месте пропуска пишется О.
1) проигрывать (проигрываю, не на -ую)
2) маршировать (марширую)
3) развешивать (развешиваю, не на -ую)
4) высчитывать (высчитываю, не на -ую)
5. Отметьте ряд, в котором в обоих словах на месте всех пропусков пишется Е.
1) наливать (наливаю, не на -ую), смешивать (смешиваю, не на -ую)
2) ночевать (ночую), дневать (днюю)
3) затрагивать (затрагиваю, не на -ую), развешивать (развешиваю, не на -ую)
4) сглаживать (сглаживаю, не на -ую), вспахивать (вспахиваю, не на -ую)
6. Отметьте ряд, в котором в обоих словах на месте всех пропусков пишется Ы.
1) заигрывать (заигрываю, не на -ую), задумываться (задумываюсь, не на -ую)
2) следовать (следую), накалывать (накалываю, не на -ую)
3) исследовать (исследую), участвовать (участвую)
4) расследовать (расследую), отведывать (отведываю, не на -ую)
7. Найдите слово с ошибкой. Выпишите это слово, исправив ошибку.
1) отплясывать (отплясываю, не на -ую)
2) помочь (инф., после ч пишется ь)
3) затаишся (2-е л., ед. ч., после буквы ш следует писать ь)
4) запихивать (запихиваю, не на -ую)
Ответ: затаишься.
*Цитирирование задания со ссылкой на учебник производится исключительно в учебных целях для лучшего понимания разбора решения задания.
*К сожалению, временные проблемы с публикацией комментариев с мобильных устройств.