Страница 24 Часть 2 ГДЗ Моро 3 класс (Математика)
Решение #1

Рассмотрим вариант решения задания из учебника Моро, Бантова, Бельтюкова 3 класс, Просвещение:
1. Вычисли и выполни проверку.
18 + 75 52 : 4 16 · 4 56 : 2 42 : 14
85 - 36 42 : 3 28 · 3 19 · 3 60 : 12
2. Найди ошибки в вычислениях и запиши правильное решение.
57 : 3 = 19 72 : 12 = 8 55 : 5 = 11 87 : 29 = 3
75 : 25 = 5 66 : 6 = 11 44 : 22 = 22 87 : 3 = 23
3.
76 : 19 3 · 16 + 51 80 : 4 + 72 49 : 7 + 9 · 8
84 : 42 42 · 2 - 47 100 - 78 : 6 56 : 8 + 9 · 9
54 : 188 4 · 15 + 12 96 : 8 + 59 63 : 9 + 25
4. Запиши выражения и вычисли их значения.
1) Сумму чисел 63 и 12 разделить на 3.
2) Разность чисел 37 и 18 умножить на 4.
3) Из числа 75 вычесть частное чисел 54 и 3.
4) К 19 прибавить произведение чисел 7 и 3.
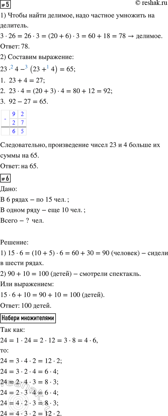
5. 1) Делитель 26, частное 3. Найди делимое.
2) Узнай, на сколько произведение чисел 23 и 4 больше их суммы.
6. На спектакле в школьном зале дети сидели в 6 рядах по 15 человек и ещё в одном ряду сидели 10 человек. Сколько детей смотрело спектакль?
Набери множителями.
Популярные решебники 3 класс Все решебники
*размещая тексты в комментариях ниже, вы автоматически соглашаетесь с пользовательским соглашением