Упр.237 Часть 2 ГДЗ Дорофеев Петерсон 5 класс (Математика)
Решение #1
Решение #2

Рассмотрим вариант решения задания из учебника Дорофеев, Петерсон 5 класс, Бином:
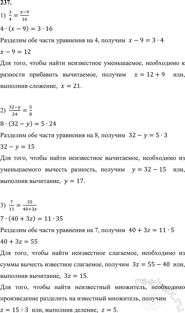
237. Реши уравнения:
1) 3/4 = (x-9)/16; 2) (32-y)/24 = 5/8; 3) 7/11 = 35/(40+3z).
Популярные решебники 5 класс Все решебники
*К сожалению, временные проблемы с публикацией комментариев с мобильных устройств.