Тема 22 Вариант 2 Часть 2 ГДЗ Тесты Ладыженская Белякова 5 класс (Русский язык)

Решение #1

Изображение Вариант 21. Отметьте слово, в котором на месте пропуска пишется Е.1) расстилать2) соберём (нет -а-)3) пировать (пир)4) вычитатьВ корнях с чередованием е//и...
Дополнительное изображение

Рассмотрим вариант решения задания из учебника Ладыженская, Белякова 5 класс, Просвещение:
Вариант 2
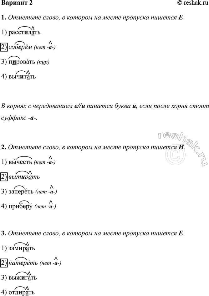
1. Отметьте слово, в котором на месте пропуска пишется Е.
1) расстилать
2) соберём (нет -а-)
3) пировать (пир)
4) вычитать
В корнях с чередованием е//и пишется буква и, если после корня стоит суффикс -а-.
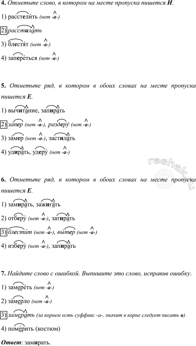
2. Отметьте слово, в котором на месте пропуска пишется И.
1) вычесть (нет -а-)
2) вытирать
3) запереть (нет -а-)
4) приберу (нет -а-)
3. Отметьте слово, в котором на месте пропуска пишется Е.
1) замирать
2) натереть (нет -а-)
3) выжигать
4) отдирать
4. Отметьте слово, в котором на месте пропуска пишется И.
1) расстелить (нет -а-)
2) расстилать
3) блестят (нет -а-)
4) запереться (нет -а-)
5. Отметьте ряд, в котором в обоих словах на месте пропуска пишется Е.
1) вычитание, запирать
2) запер (нет -а-), раздеру (нет -а-)
3) замер (нет -а-), застилать
4) удирать, удеру (нет -а-)
6. Отметьте ряд, в котором в обоих словах на месте пропуска пишется Е.
1) замирать, зажигать
2) отберу (нет -а-), затирать
3) блестит (нет -а-), вытер (нет -а-)
4) изберу (нет -а-), запирать
7. Найдите слово с ошибкой. Выпишите это слово, исправив ошибку.
1) замереть (нет -а-)
2) замерло (нет -а-)
3) замерать (за корнем есть суффикс -а-, значит в корне следует писать и)
4) померить (костюм)
Ответ: замирать.
*Цитирирование задания со ссылкой на учебник производится исключительно в учебных целях для лучшего понимания разбора решения задания.
*К сожалению, временные проблемы с публикацией комментариев с мобильных устройств.