Тема 22 Вариант 1 Часть 2 ГДЗ Тесты Ладыженская Белякова 5 класс (Русский язык)

Решение #1

Изображение Правописание корней с чередованием Е//И. Стр. 60 – 62Вариант 11. Отметьте слово, в котором на месте пропуска пишется Е.1) растереть (нет -а-)2) растирать3)...
Дополнительное изображение

Рассмотрим вариант решения задания из учебника Ладыженская, Белякова 5 класс, Просвещение:
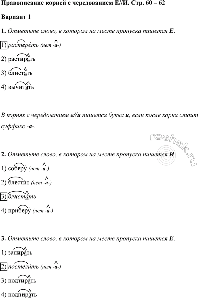
Правописание корней с чередованием Е//И. Стр. 60 – 62
Вариант 1
1. Отметьте слово, в котором на месте пропуска пишется Е.
1) растереть (нет -а-)
2) растирать
3) блистать
4) вычитать
В корнях с чередованием е//и пишется буква и, если после корня стоит суффикс -а-.
2. Отметьте слово, в котором на месте пропуска пишется И.
1) соберу (нет -а-)
2) блестит (нет -а-)
3) блистать
4) приберу (нет -а-)
3. Отметьте слово, в котором на месте пропуска пишется Е.
1) запирать
2) постелить (нет -а-)
3) подтирать
4) подпирать
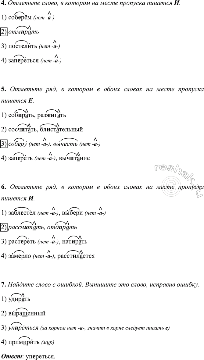
4. Отметьте слово, в котором на месте пропуска пишется И.
1) соберём (нет -а-)
2) отмирать
3) постелить (нет -а-)
4) запереться (нет -а-)
5. Отметьте ряд, в котором в обоих словах на месте пропуска пишется Е.
1) собирать, разжигать
2) сосчитать, блистательный
3) соберу (нет -а-), вычесть (нет -а-)
4) запереть (нет -а-), вычитание
6. Отметьте ряд, в котором в обоих словах на месте пропуска пишется И.
1) заблестел (нет -а-), выбери (нет -а-)
2) рассчитать, отдирать
3) растереть (нет -а-), натирать
4) замерло (нет -а-), расстилается
7. Найдите слово с ошибкой. Выпишите это слово, исправив ошибку.
1) удирать
2) выращенный
3) упиреться (за корнем нет -а-, значит в корне следует писать е)
4) примирить (мир)
Ответ: упереться.
*Цитирирование задания со ссылкой на учебник производится исключительно в учебных целях для лучшего понимания разбора решения задания.
*К сожалению, временные проблемы с публикацией комментариев с мобильных устройств.