Урок 21 Часть 2 ГДЗ Рабочая тетрадь Петерсон 4 класс (2023) (Математика)
Решение #1

Рассмотрим вариант решения задания из учебника Петерсон 4 класс, Просвещение:
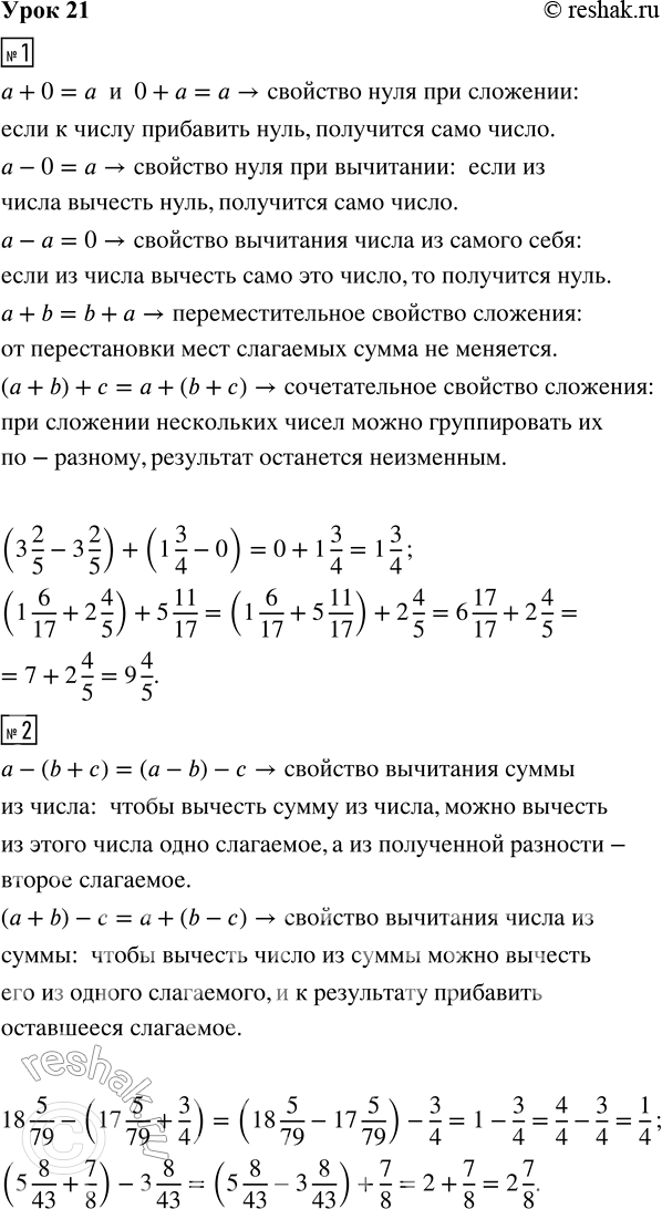
1. Допиши и назови свойства сложения и вычитания. Используя их, выполни действия устно.
а + 0 а - 0 а + b
0 + a а - а (а + b) + с
(3 2/5 - 3 2/5) + (1 3/4 - 0) (1 6/17 + 2 4/5) + 5 11/17
2. Допиши и назови свойства вычитания числа из суммы и суммы из числа. Используя их, выполни действия устно.
а - (b + с) (а + b) - с
18 5/79 - (17 5/79 + 3/4) (5 8/43 + 7/8) - 3 8/43
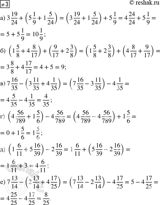
3. Выполни действия устно наиболее простым способом:
а) 3 19/4 + (5 1/9 + 1 5/24)
б) (1 5/8 + 4 8/17) + (9/17 + 2 3/8)
в) 7 16/35 - (3 11/35 + 4 1/35)
г) (4 56/789 + 1 5/6) - 4 56/789
д) (1 6/11 + 5 16/39) - 2 16/39
е) 7 13/14 - (2 13/14 + 4 17/25)
4. а) Какую часть километра составляют:
1 м = __ км 58 м = __ км 49 см = __ км
б) Какую часть квадратного дециметра составляют:
1 см^2 = __ дм^2 35 см^2 = __ дм^2 74 мм^2 = __ дм^2
в) Какую часть центнера составляют:
1 кг = __ ц 9 кг = __ ц 21 г = __ ц
г) Какую часть суток составляют:
1 ч = __ сут. 5 ч = __ сут. 32 мин = __ сут.
Похожие решебники
Популярные решебники 4 класс Все решебники
*К сожалению, временные проблемы с публикацией комментариев с мобильных устройств.