Урок 20 Часть 2 ГДЗ Петерсон 3 класс (Математика)
Решение #1 (Учебник 2022)
Решение #2 (Учебник 2012)

Рассмотрим вариант решения задания из учебника Петерсон 3 класс, Просвещение:
1. Выполни деление и сделай проверку умножением:
а) 32 032 032 : 4 б) 20 351 900 : 50 в) 63 224 000 : 700
2. Составь и реши уравнения:
а) Из какого числа надо вычесть 395 507, чтобы получить 9898?
б) Какое число надо вычесть из числа 740 030, чтобы получить 35 518?
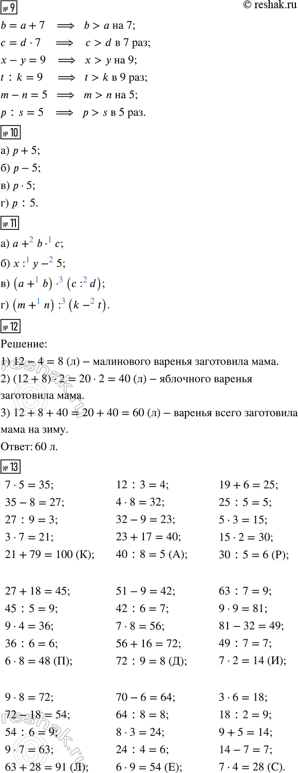
в) К какому числу надо прибавить число 1076, чтобы получить 304 305?
3. БЛИЦтурнир
а) В 6 одинаковых вагонах поезда k мест. Сколько человек можно разместить в n таких вагонах?
б) Рабочий в каждый час делает поровну деталей. За 4 часа он сделал b деталей. За сколько часов, работая так же, он сделает 90 деталей?
в) Миша за два дня подтянулся d раз, причём во второй день - на 8 раз больше, чем в первый. Сколько раз он подтянулся во второй день?
г) Три книги вместе стоят а р. Первая книга стоит с р., а вторая - в 4 раза дороже первой. Сколько рублей стоит третья книга?
4. Составь программу действий и вычисли:
а) (8 · 40 - 20) : 60 : 5 - 0 · 25 + 30 · (1 · 37)
б) 90 · 2 : 3 + (630 : 9) : (14 · 5) · 8 - (35 + 0 : 6)
5. Стол и 4 одинаковых стула стоят 2800 р. За стол заплатили 1200 р. На сколько рублей стол дороже стула?
6. Дорисуй в тетради симметричные фигуры:
7. Вычисли. Расположи ответы в порядке возрастания и расшифруй высказывание. Как ты его понимаешь? Соглашаешься ли ты с ним?
(РЕЖ) 7400 · 700 (УТАЧ) 720 464 : 8
(АСБЕ) 580 090 · 6 (Н) 16 403 200 : 400
(ЁТ) 200 900 · 90 (МИ) 1 456 000 : 70
8. Начерти прямые АВ, CD и МN, которые пересекаются в одной точке О. Назови все лучи на чертеже. На сколько частей они делят плоскость? Назови образовавшиеся углы и раскрась в разные цвета. С помощью чертёжного угольника определи вид углов.
9. Чтобы попасть из села в город, нужно подняться в гору, спуститься вниз и пройти по ровной дороге. Подъём в гору составляет а км, путь с горы - в 2 раза длиннее, чем путь в гору, и на 3 км короче ровной дороги. Чему равно расстояние от села до города?
Составь выражение и найди его значение при а = 2.
10. От станции до деревни нужно идти 550 м вдоль железной дороги, затем 2 км 850 м лесом и 1 км 200 м полем. Чему равен путь по этой дороге от станции до деревни?
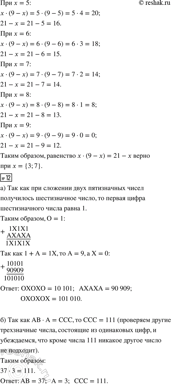
11. Заполни в тетради таблицу. При каких значениях х верно равенство:
х · (9 - х) = 21 - х , где х ? {0, 1, 2, 3, 4, 5, 6, 7, 8, 9}?
12. Арифметические ребусы
Расшифруй арифметические ребусы (одинаковым буквам в ребусах соответствуют одинаковые цифры, а разным - разные).
а) ОХОХО + АХАХА = ОХОХОХ;
б) АВ · А = ССС.
1. Вставь в следующий текст необходимые числа.
1) Мы живём в __ веке.
2) Я родился в __ году __ века.
3) Мне __ лет.
4) Теперь идёт __ год.
5) Сейчас __ ч __ мин.
2. а) Сколько секунд в 2 минутах, в 10 минутах, в 1 часе?
б) Сколько минут составляют 120 с, 180 с, 360 с, 600 с?
3. Сколько часов составляют: а) 2 суток 7 часов; б) 3 суток 10 часов; в) 10 суток 15 часов; г) 100 суток 6 часов?
4. До какого числа ты можешь сосчитать в течение минуты? (Проверь по часам.)
5. а) Сколько секунд длится урок?
б) Саша пришёл в школу в 8 часов, а ушёл в 12 часов. Сколько секунд он пробыл в школе?
6. Время в течение суток показано на схеме:
Определи с помощью этой схемы, как по-другому можно назвать: 13 ч, 3 ч дня, 16 ч 48 мин, 7 ч 15 мин вечера, 21 ч 10 мин? О каком времени говорят: полдень, полночь?
7. Сколько времени прошло:
а) с 9 ч 05 мин до 13 ч 20 мин;
б) с 10 ч 45 мин утра до 7 ч 57 мин вечера;
в) с 10 ч вечера до 7 ч утра;
г) с 21 ч 30 мин до 8 ч 45 мин следующего дня?
8. Если сейчас 6 часов 19 минут вечера 18 марта, то какое число и который час будет через: а) 5 ч 35 мин; б) 20 ч 17 мин; в) 8 сут. 2 ч 48 мин; г) 12 сут. 15 ч 36 мин?
9. Сравни в каждом равенстве числа, обозначенные буквами:
Ь = а + 7 х - у = 9 m - n = 5
с = d · 7 t : k = 9 р : s = 5
10. Запиши число, которое:
а) на 5 больше числа р
б) на 5 меньше числа р
в) в 5 раз больше числа р
г) в 5 раз меньше числа р
11. Запиши выражения и отметь в каждом из них последнее действие:
а) сумма числа а и произведения чисел b и с
б) разность частного чисел x и у и числа 5
в) произведение суммы чисел а и b и частного чисел c и d
г) частное от деления суммы чисел m и n на разность чисел k и t
12. Мама заготовила на зиму 12 л клубничного варенья, малинового варенья — на 4 л меньше, чем клубничного, а яблочного — в 2 раза больше, чем клубничного и малинового вместе. Сколько всего литров варенья заготовила мама на зиму?
13. Расположи ответы в порядке убывания, сопоставив их соответствующим буквам, и ты узнаешь, как называются водяные часы.
7 -> (·5) -> (-8) -> (:9) -> (·7) -> (+79) -> (К);
12 -> (:3) -> (·8) -> (-9) -> (+17) -> (:8) -> (А);
19 -> (+6) -> (:5) -> (·3) -> (·2) -> (:5) -> (Р);
27 -> (+18) -> (:5) -> (·4) -> (:6) -> (·8) -> (П);
51 -> (-9) -> (:6) -> (·8) -> (+16) -> (:9) -> (Д);
63 -> (:7) -> (·9) -> (-32) -> (:7) -> (·2) -> (И);
9 -> (·8) -> (-18) -> (:6) -> (·7) -> (+28) -> (Л);
70 -> (-6) -> (:8) -> (·3) -> (:4) -> (·9) -> (Е);
3 -> (·6) -> (:2) -> (+5) -> (-7) -> (·4) -> (С).
14. Составь программу действий и вычисли:
а) 900 · (148 + 752) - 7 · 6730 + 5878;
б) 52 060 - 340 · 5 + 24 160 : (120 : 30) - 44 055.
15. Найди с помощью угольника острые, прямые и тупые углы многоугольников:
Популярные решебники 3 класс Все решебники
*К сожалению, временные проблемы с публикацией комментариев с мобильных устройств.