🔥ГДЗ под запретом?

Упр.2 Часть 2 ГДЗ Рабочая тетрадь Ладыженская Ляшенко 5 класс (Русский язык)

Решение #1

Изображение 2. Прочитайте текст. Вставьте пропущенные буквы и знаки препинания.Ованес вернулся д мой и огорошил жену новост(?)ю что у него обнаружилась непереносимость пчелиного...
Дополнительное изображение

Рассмотрим вариант решения задания из учебника Ладыженская, Ляшенко 5 класс, Просвещение:
2. Прочитайте текст. Вставьте пропущенные буквы и знаки препинания.
Ованес вернулся д мой и огорошил жену новост(?)ю что у него обнаружилась непереносимость пчелиного яда. Но ведь ран____ше ничего такого у тебя не было! уд вилась она.
Отказыват(?)ся от промысла он не собирался. Просто придумал доп лнительные меры защиты — х зяйственные перчатки на лямках, плотная сорочка с длинным рукавом и з___правленные в толстые н ски брюки — даже в самое пекло.
Односел(?)чане пог варивали что в город__есть сп__циальные магазины для пчеловодов, где можно купить к__стюм, в котором тебя не то что пчела не ужал т, а лев не прокус__т. Но Ованес этим слухам не верил. Он вообще городским не д__верял. Что они понима т в пч лах? Ровным сч том ничего. Так чего ради должны придумать годный защитный костюм? Вздор всё это! Человек, оторванный от природы, черстве т душой. Какой с него__прос? Несмотря на тщательно по бираемую амуницию, он леле__л тайную надежду, что случай с а(л, лл)ергией на укус пчелы не что иное, как глупое недоразумение. И ключение из правил.
(Наринэ Абгарян)
Ованес вернулся домой и огорошил жену новостью, что у него обнаружилась непереносимость пчелиного яда. «Но ведь раньше ничего такого у тебя не было!» – удивилась она.
Отказываться от промысла он не собирался. Просто придумал дополнительные меры защиты – хозяйственные перчатки на лямках, плотная сорочка с длинным рукавом и заправленные в толстые носки брюки – даже в самое пекло.
Односельчане поговаривали, что в городе есть специальные магазины для пчеловодов, где можно купить костюм, в котором тебя не то что пчела не ужалит, а лев не прокусит. Но Ованес этим слухам не верил. Он вообще городским не доверял. Что они понимают в пчёлах? Ровным счётом ничего. Так чего ради должны придумать годный защитный костюм? Вздор всё это! Человек, оторванный от природы, черствеет душой. Какой с него спрос? Несмотря на тщательно подбираемую амуницию, он лелеял тайную надежду, что случай с аллергией на укус пчелы не что иное, как глупое недоразумение. Исключение из правил.
(Наринэ Абгарян)
> Проанализируйте текст (выполните задания).
> Выпишите три неодушевлённых имени существительных, укажите их род, склонение, число, падеж.
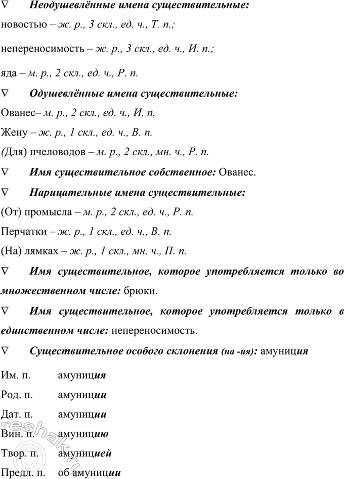
Неодушевлённые имена существительные:
новостью – ж. р., 3 скл., ед. ч., Т. п.;
непереносимость – ж. р., 3 скл., ед. ч., И. п.;
яда – м. р., 2 скл., ед. ч., Р. п.
> Выпишите три одушевлённых имени существительных, укажите их род, склонение, число, падеж.
Одушевлённые имена существительные:
Ованес– м. р., 2 скл., ед. ч., И. п.
Жену – ж. р., 1 скл., ед. ч., В. п.
(Для) пчеловодов – м. р., 2 скл., мн. ч., Р. п.
> Выпишите имя существительное собственное.
Имя существительное собственное: Ованес.
> Выпишите три нарицательных имени существительных, укажите их род, склонение, число, падеж.
Нарицательные имена существительные:
(От) промысла – м. р., 2 скл., ед. ч., Р. п.
Перчатки – ж. р., 1 скл., ед. ч., В. п.
(На) лямках – ж. р., 1 скл., мн. ч., П. п.
> Выпишите имя существительное, которое употребляется только во множественном числе.
Имя существительное, которое употребляется только во множественном числе: брюки.
> Выпишите имя существительное, которое употребляется только в единственном числе.
Имя существительное, которое употребляется только в единственном числе: непереносимость.
> Выпишите существительное особого склонения (на -ия, -ие или -ий) и просклоняйте его:
Им. п.
Род. п.
Дат. п.
Вин. п.
Твор. п.
Пред л. п.
Существительное особого склонения (на -ия): амуниция
Им. п. амуниция
Род. п. амуниции
Дат. п. амуниции
Вин. п. амуницию
Твор. п. амуницией
Предл. п. об амуниции
*Цитирирование задания со ссылкой на учебник производится исключительно в учебных целях для лучшего понимания разбора решения задания.
*К сожалению, временные проблемы с публикацией комментариев с мобильных устройств.