Тема 19 Вариант 2 Часть 2 ГДЗ Тесты Ладыженская Белякова 5 класс (Русский язык)

Решение #1

Изображение Вариант 21. Отметьте слово, в котором на месте пропуска пишется Е.1) лёгкими (движениями какими? мн. ч., П. п.., -ыми, -ими) движениями2) в осеннем (в небе каком?...
Дополнительное изображение
Дополнительное изображение

Рассмотрим вариант решения задания из учебника Ладыженская, Белякова 5 класс, Просвещение:
Вариант 2
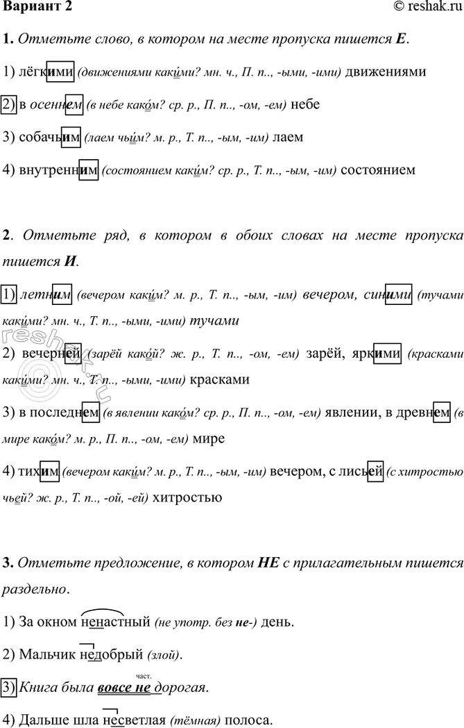
1. Отметьте слово, в котором на месте пропуска пишется Е.
1) лёгкими (движениями какими? мн. ч., П. п.., -ыми, -ими) движениями
2) в осеннем (в небе каком? ср. р., П. п.., -ом, -ем) небе
3) собачьим (лаем чьим? м. р., Т. п.., -ым, -им) лаем
4) внутренним (состоянием каким? ср. р., Т. п.., -ым, -им) состоянием
2. Отметьте ряд, в котором в обоих словах на месте пропуска пишется И.
1) летним (вечером каким? м. р., Т. п.., -ым, -им) вечером, синими (тучами какими? мн. ч., Т. п.., -ыми, -ими) тучами
2) вечерней (зарёй какой? ж. р., Т. п.., -ом, -ем) зарёй, яркими (красками какими? мн. ч., Т. п.., -ыми, -ими) красками
3) в последнем (в явлении каком? ср. р., П. п.., -ом, -ем) явлении, в древнем (в мире каком м. р., П. п.., -ом, -ем) мире
4) тихим (вечером каким? м. р., Т. п.., -ым, -им) вечером, с лисьей (с хитростью чьей? ж. р., Т. п.., -ой, -ей) хитростью
3. Отметьте предложение, в котором НЕ с прилагательным пишется раздельно.
1) За окном ненастный (не употр. без не-) день.
2) Мальчик недобрый (злой).
3) Книга была вовсе не дорогая.
4) Дальше шла несветлая (тёмная) полоса.
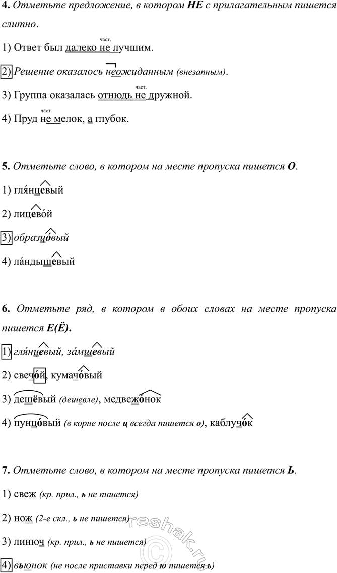
4. Отметьте предложение, в котором НЕ с прилагательным пишется слитно.
1) Ответ был далеко не лучшим.
2) Решение оказалось неожиданным (внезапным).
3) Группа оказалась отнюдь не дружной.
4) Пруд не мелок, а глубок.
5. Отметьте слово, в котором на месте пропуска пишется О.
1) глянцевый
2) лицевой
3) образцовый
4) ландышевый
6. Отметьте ряд, в котором в обоих словах на месте пропуска пишется Е(Ё).
1) глянцевый, замшевый
2) свечой, кумачовый
3) дешёвый (дешевле), медвежонок
4) пунцовый (в корне после ц всегда пишется о), каблучок
7. Отметьте слово, в котором на месте пропуска пишется Ь.
1) свеж (кр. прил., ь не пишется)
2) нож (2-е скл., ь не пишется)
3) линюч (кр. прил., ь не пишется)
4) вьюнок (не после приставки перед ю пишется ь)
8. Отметьте ряд, в котором в обоих словах на месте пропуска не пишется Ь.
1) собачьи (не после приставки перед и пишется ь), свеж (кр. прил., ь не пишется)
2) похож (кр. прил., ь не пишется), молодёжь (3-е скл., ь пишется)
3) брошь (3-е скл., ь пишется), вьются (не после приставки перед ю пишется ь)
4) тягуч (кр. прил., ь не пишется), пригож (кр. прил., ь не пишется)
9. Найдите предложение, в котором допущена ошибка в употреблении однородных сказуемых. Выпишите это предложение, исправив ошибку.
1) Коридор узок и мрачен.
2) Он честен и бесстрашен.
3) Шерсть густа и красивая. (второе сказуемое следует употребить в той же форме, что и первое: в краткой форме)
4) Они милы и доверчивы.
Ответ: Шерсть густа и красива.
10. Найдите слово с ошибкой. Выпишите его, исправив ошибку.
1) в утреннем (небе) (в небе каком? ср. р., П. п., -ом, -ем)
2) неряшливый (не употр. без не-)
3) в могучим (в дубе каком? м. р., П. п., следует писать -ом, -ем) дубе
4) хорошего
Ответ: могучем.
*Цитирирование задания со ссылкой на учебник производится исключительно в учебных целях для лучшего понимания разбора решения задания.
*К сожалению, временные проблемы с публикацией комментариев с мобильных устройств.