Урок 19 Часть 2 ГДЗ Петерсон 3 класс (Математика)
Решение #1 (Учебник 2022)
Решение #2 (Учебник 2012)

Рассмотрим вариант решения задания из учебника Петерсон 3 класс, Просвещение:
1. Построй в тетради фигуры, симметричные данным относительно прямой l. Как можно проверить правильность построения?
2. Сколько осей симметрии имеют данные фигуры? Проверь с помощью перегибания их моделей. Сделай рисунки в тетради.
3. Составь и реши уравнения:
а) На какое число надо разделить 3 003 600, чтобы получить 60?
б) На какое число надо умножить 400, чтобы получить 21 236 000?
в) Какое число надо разделить на 500, чтобы получить 80 060?
4. Составь программу действий и вычисли:
а) 750 : 50 · 9 - 9 · (16 : 2 + 14 : 14) + (7 - 7) · 28
б) 8 · (63 : 7 - 0 : 5) - 720 : 60 · 4 + (90 - 36) : 9
5. а) Масса птички зарянки 18 г, а её яйца - 3 г. Во сколько раз масса зарянки больше массы её яйца?
б) Масса яйца сороки 7 г, что в 4 раза меньше массы яйца фазана. Чему равна масса яйца фазана?
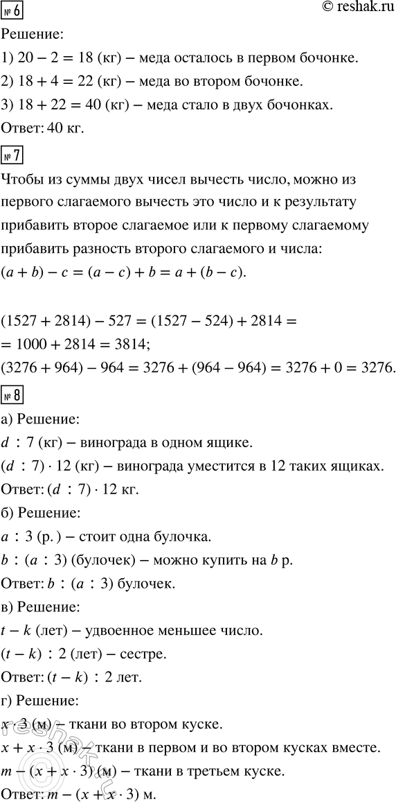
6. В первом бочонке было 20 кг мёда. После того как Винни-Пух взял из него 2 кг мёда, в нём осталось на 4 кг меньше, чем во втором бочонке. Сколько мёда стало в двух бочонках вместе?
7. Объясни смысл равенств: (а + b) - с = (а - с) + b = а + (b - с). Используя эти равенства, вычисли наиболее удобным способом:
(1527 + 2814) - 527 (3276 + 964) - 964
8. БЛИЦтурнир
а) В 7 одинаковых ящиках d кг винограда. Сколько килограммов винограда уместится в 12 таких ящиках?
б) За 3 одинаковые булочки заплатили а р. Сколько таких булочек можно купить на b р.?
в) Брат старше сестры на k лет, а вместе им t лет. Сколько лет сестре?
г) В трёх кусках m метров ткани. В первом куске х метров, а во втором - в 3 раза больше, чем в первом. Сколько метров ткани в третьем куске?
9. Вычисли. Наложи прозрачную плёнку и соедини ответы по порядку. Что получилось?
1) 96 · 10 : 8 5) (100 - 30) · 60 : 100
2) 8100 : 10 : 90 6) (80 + 240 · 3) : 20
3) 87 : 3 · 5 7) 36 · (150 - 140) : 4
4) 72 : 8 · 7 : 3 8) 540 : (196 - 106) · 20
10. Сколькими способами можно раскрасить флаг из 5 полос так, чтобы: а) 3 полосы были красными, а 2 - синими; б) 1 полоса была красной, 1 полоса - жёлтой, а 3 - зелёными? Нарисуй их.
1. а) Составь множество дней недели, которые начинаются с буквы «с».
б) Какой день недели следует за четвергом? Какой день недели предшествует вторнику?
2. Расставь по порядку слова: сегодня, позавчера, завтра, вчера, послезавтра.
3. Игра «Кто ошибся?»
Известно, что один из ребят ошибся. Кто это?
4. а) На какой день недели приходится в 2009 году твой день рождения?
б) Какие дни в марте 2009 года являются воскресными? На какие дни в июле приходится пятница?
в) Первая четверть начинается 1 сентября, а заканчивается 29 октября. Сколько дней она длится? Сколько в этой четверти в 2009 году суббот, воскресений и сколько учебных дней?
5. Определи, какое число и месяц наступили, если от начала года прошло: а) 4 месяца; б) 5 месяцев 10 дней; в) 87 дней; г) 225 дней; д) 328 дней? (Рассмотри год простой и високосный.)
6. Сколько полных месяцев и дней прошло от начала года до: а) 11 марта; б) 15 апреля; в) 21 июля; г) 6 августа; д) 7 ноября?
7. 22 июня 1941 года немецко-фашистские войска предательски напали на Советский Союз. 9 мая 1945 года Советский Союз победил фашистскую Германию. Сколько дней продолжалась Великая Отечественная война? (1944 год был високосным.)
8. Битва на Курской дуге началась 5 июля 1943 года, а закончилась 23 августа того же года, и в честь победы был дан первый салют. Сколько дней длилась битва на Курской дуге? Сколько дней прошло от первого салюта до Дня Победы?
9. Узнай дату начала и завершения какого-нибудь исторического события. Вычисли, сколько дней оно длилось.
10. а) Прочитай число: 37 208 056 914. Назови предшествующее и последующее числа.
б) Сколько классов и сколько разрядов в записи этого числа? Назови их.
в) Какая цифра стоит в разряде единиц миллионов? Сколько всего миллионов в этом числе?
11. Представь числа в виде суммы разрядных слагаемых: а) 5321; б) 8020; в) 70 564.
12. Запиши числа:
а) 2000 + 400 + 30 + 1;
б) 40 000 + 8000 + 90 + 5;
в) 500 000 + 600 + 7.
13. Измерь отрезки АВ и CD и вырази их длины: а) в сантиметрах и миллиметрах; б) в миллиметрах.
14. Игорь болел а дней, а Сергей — b дней. Что означают выражения:
а + b b - а b : а?
15. БЛИЦтурнир
а) Маша съела а слив, а Миша — b слив. Сколько слив съели они вместе?
б) Маша съела а слив, а Миша — b слив. На сколько больше слив съела Маша, чем Миша?
в) Маша съела а слив, а Миша — b слив. Во сколько раз меньше слив съел Миша, чем Маша?
г) У Тани а орехов, а у Лены на b орехов больше. Сколько орехов у Лены?
д) У Тани а орехов, а у Лены на b орехов больше. Сколько орехов у Тани и Лены вместе?
е) У Тани а орехов. Это на b орехов меньше, чем у Лены. Во сколько раз больше орехов у Лены, чем у Тани?
16. Выполни действия:
15 090 : 6 · 20 60 · (40 000 - 32 914)
1816 · 40 : 80 (819 925 + 29 675) : 400
17. В каком квартале года наибольшее число дней, а в каком - наименьшее? Рассмотри случаи високосного и невисокосного года.
18. Пользуясь заданным алгоритмом, найди все значения x и сопоставь их соответствующим буквам. Расшифруй имя среднеазиатского математика и поэта, предложившего одну из самых интересных систем календарей.
Популярные решебники 3 класс Все решебники
*К сожалению, временные проблемы с публикацией комментариев с мобильных устройств.