Упр.189 Часть 2 ГДЗ Моро Бантова 4 класс (Математика)
Решение #1
Решение #2

Рассмотрим вариант решения задания из учебника Моро, Бантова, Бельтюкова 4 класс, Просвещение:
189. 1) Зал и коридор имеют одинаковую длину. Площадь зала 300 м^2, а площадь коридора 120 м^2. Ширина зала 10 м. Узнай, чему равна ширина коридора.
2) Используя ответ предыдущей задачи и чертёж, рассчитай, сколько метров линолеума шириной 2 м потребуется, чтобы покрыть полы в зале и коридоре.
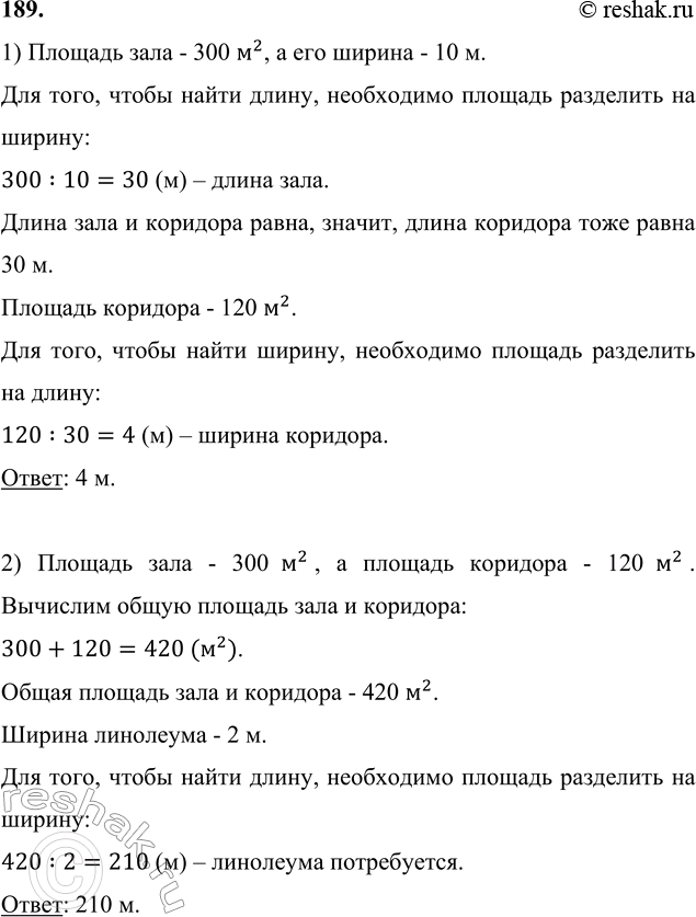
1) Площадь зала - 300 м^2, а его ширина - 10 м.
Для того, чтобы найти длину, необходимо площадь разделить на ширину:
300:10=30 (м) – длина зала.
Длина зала и коридора равна, значит, длина коридора тоже равна 30 м.
Площадь коридора - 120 м^2.
Для того, чтобы найти ширину, необходимо площадь разделить на длину:
120:30=4 (м) – ширина коридора.
Ответ: 4 м.
2) Площадь зала - 300 м^2, а площадь коридора - 120 м^2. Вычислим общую площадь зала и коридора:
300+120=420 (м^2).
Общая площадь зала и коридора - 420 м^2.
Ширина линолеума - 2 м.
Для того, чтобы найти длину, необходимо площадь разделить на ширину:
420:2=210 (м) – линолеума потребуется.
Ответ: 210 м.
Похожие решебники
Популярные решебники 4 класс Все решебники
*К сожалению, временные проблемы с публикацией комментариев с мобильных устройств.