Тема 18 Вариант 2 Часть 2 ГДЗ Тесты Ладыженская Белякова 5 класс (Русский язык)

Решение #1

Изображение Вариант 21. Отметьте слово, в котором на месте пропуска пишется О.1) моржовый2) пищевой3) плечевой4) кольцевойВ суффиксах прилагательных, образованных от...
Дополнительное изображение

Рассмотрим вариант решения задания из учебника Ладыженская, Белякова 5 класс, Просвещение:
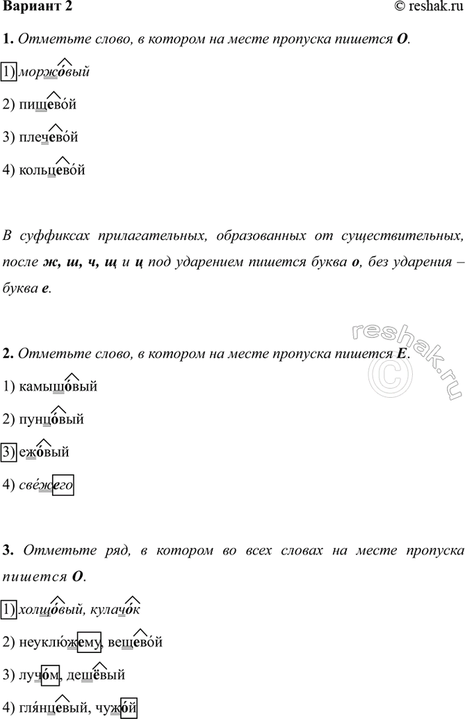
Вариант 2
1. Отметьте слово, в котором на месте пропуска пишется О.
1) моржовый
2) пищевой
3) плечевой
4) кольцевой
В суффиксах прилагательных, образованных от существительных, после ж, ш, ч, щ и ц под ударением пишется буква о, без ударения – буква е.
2. Отметьте слово, в котором на месте пропуска пишется Е.
1) камышовый
2) пунцовый
3) ежовый
4) свежего
3. Отметьте ряд, в котором во всех словах на месте пропуска пишется О.
1) холщовый, кулачок
2) неуклюжему, вещевой
3) лучом, дешёвый
4) глянцевый, чужой
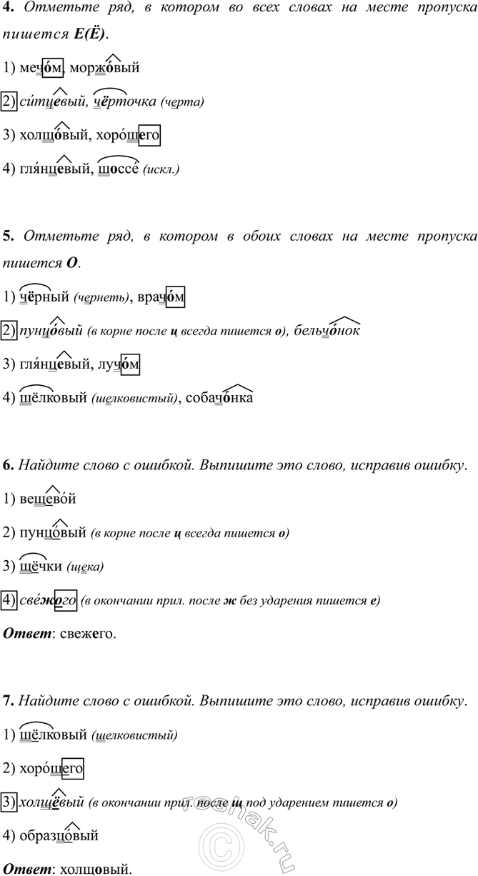
4. Отметьте ряд, в котором во всех словах на месте пропуска пишется Е(Ё).
1) мечом, моржовый
2) ситцевый, чёрточка (черта)
3) холщовый, хорошего
4) глянцевый, шоссе (искл.)
5. Отметьте ряд, в котором в обоих словах на месте пропуска пишется О.
1) чёрный (чернеть), врачом
2) пунцовый (в корне после ц всегда пишется о), бельчонок
3) глянцевый, лучом
4) шёлковый (шелковистый), собачонка
6. Найдите слово с ошибкой. Выпишите это слово, исправив ошибку.
1) вещевой
2) пунцовый (в корне после ц всегда пишется о)
3) щёчки (щека)
4) свежого (в окончании прил. после ж без ударения пишется е)
Ответ: свежего.
7. Найдите слово с ошибкой. Выпишите это слово, исправив ошибку.
1) шёлковый (шелковистый)
2) хорошего
3) холщёвый (в окончании прил. после щ под ударением пишется о)
4) образцовый
Ответ: холщовый.
*Цитирирование задания со ссылкой на учебник производится исключительно в учебных целях для лучшего понимания разбора решения задания.
*К сожалению, временные проблемы с публикацией комментариев с мобильных устройств.