Урок 18 Часть 2 ГДЗ Петерсон 3 класс (Математика)
Решение #1 (Учебник 2022)
Решение #2 (Учебник 2012)

Рассмотрим вариант решения задания из учебника Петерсон 3 класс, Просвещение:
1. Практическая работа
Начерти на листе бумаги и вырежи прямоугольник со сторонами 3 см и 5 см. Перегни его по указанным линиям. Что ты замечаешь?
2. Сколько осей симметрии имеют данные фигуры? Проверь с помощью перегибания их моделей. Сделай рисунки фигур и их осей симметрии в тетради.
3. Найди в окружающей обстановке фигуры, имеющие оси симметрии.
4. Буква «Н» имеет две оси симметрии, а буква «Е» - одну. Какие из следующих букв имеют оси симметрии? Сколько осей?
Т О Ю Я Г В А М И
Нарисуй в тетради по своему выбору три буквы с их осями симметрии.
5. Перенеси рисунки в тетрадь и дорисуй симметричные фигуры:
6. Выполни действия с комментированием и сделай проверку:
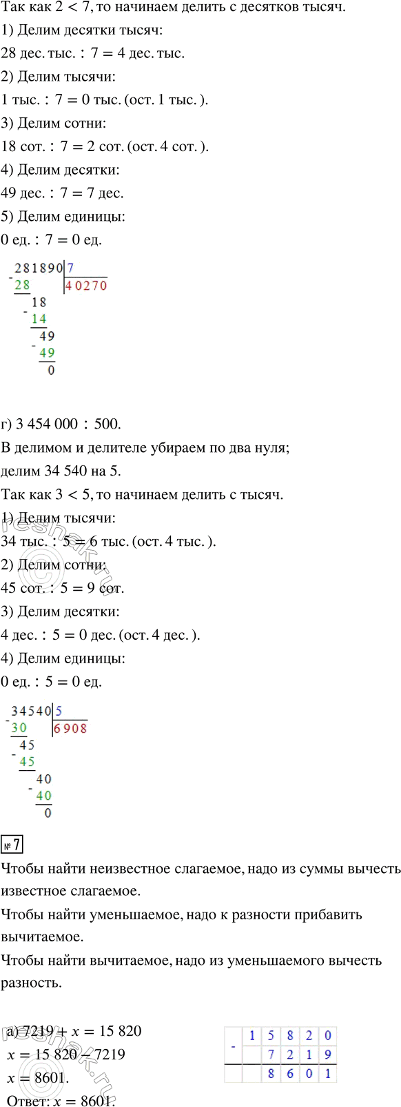
а) 8003 · 700 б) 37 500 : 50 в) 2 818 900 : 70 г) 3 454 000 : 500
7. Составь и реши уравнения:
а) На сколько надо увеличить число 7219, чтобы получить 15 820?
б) Какое число надо уменьшить на 509, чтобы получить 24 796?
в) На сколько надо уменьшить 32 900, чтобы получить 6041?
8. У мамы было 400 р. Она купила 2 кг конфет по цене 78 р., 3 кг печенья по цене 64 р., а на остальные деньги - четыре одинаковые булочки. Сколько стоит булочка?
9. Составь программу действий и вычисли:
а) 200 640 - 860 · 3 + 36 574
б) (25 008 - 4768) : 4 + 6080 · 8
10. Игры со словами. Палиндромы
Палиндромы (перевёртыши) — это слова и предложения, которые читаются одинаково слева направо и справа налево.
Например: НАГАН
А РОЗА УПАЛА НА ЛАПУ АЗОРА
Я НЕ МИЛ - И НЕ ЖЕНИЛИ МЕНЯ
Я НЕ СТАР, БРАТ СЕНЯ
Среди слов, приведённых ниже, найди палиндромы, которые имеют оси симметрии:
ПОП, ДОВОД, ДОХОД, ПОТОП, ТОПОТ, ЗАКАЗ, КАЗАК. Придумай свои палиндромы.
1. Сколько месяцев в году? Запиши множество месяцев, в которых 31 день, и множество месяцев, в которых 30 дней. Остались ли ещё месяцы? Сколько дней в феврале?
2. Есть ли идущие подряд месяцы, в которых по 31 дню?
3. Запиши множество месяцев, названия которых начинаются на букву «м», и множество месяцев, в названиях которых последняя буква «ь».
4. а) Сколько дней в 2009 году? Как определить это, не считая?
б) Сколько дней в високосном году? Какие 3 последних високосных года были в XX веке? Назови первые пять високосных лет XXI века. Будет ли високосным 2300 год? А 2400 год? Почему?
5. а) Какого числа начинаются занятия в школе? На какие месяцы приходятся каникулы?
б) Сколько месяцев длятся зима, весна, лето и осень? Какие это месяцы?
6. Год делится на 4 квартала по 3 месяца в каждом (начиная с января). Сколько дней в каждом квартале в обычном и в високосном году?
7. Прочитай выражение а + b разными способами. Найди его значение, если:
а) а = 8, b = 9; г) а = 2034, b = 467;
б) а = 25, b = 36; д) а = 5708, b = 23 004;
в) а = 120, b = 89; е) а = 450 112, b = 9999.
8. Прочитай выражение а - b разными способами. Найди его значение, если:
а) а = 50, b = 3; г) а = 762, b = 98;
б) а = 43, b = 7; д) а = 3000, b = 2941;
в) а = 81, b = 18; е) а = 172 029, b = 60 045.
9. Подчеркни суммы красным карандашом, а разности — синим. Прочитай выражения и составь программу действий.
a : b - c b · d + x : y (m - n) + a · d
x + y · t a : k - (c + d) k : b + (c - x)
10. Реши уравнения с комментированием по компонентам действий.
756 - x = 94 251 + x = 1003 x - 384 = 675
11. Придумай задачи по схемам и составь выражения:
12. Найди значения выражений:
а) (24 387 + 15 613) · 40 - 40; б) 400 210 - 670 · 90 + 28 495.
13. Какие даты в XXI веке можно записать с помощью лишь одной цифры в формате «день, месяц, две последние цифры года»(например, 5.5.55 — 5 мая 2055 года)?
14. Сложи фигуру из 16 палочек. Переложи 4 палочки так, чтобы получилось 4 квадрата.
Популярные решебники 3 класс Все решебники
*К сожалению, временные проблемы с публикацией комментариев с мобильных устройств.