Страница 18 Часть 2 ГДЗ Моро 3 класс (Математика)
Решение #1

Рассмотрим вариант решения задания из учебника Моро, Бантова, Бельтюкова 3 класс, Просвещение:
1. Реши с устным объяснением.
24 : 12 45 : 15 88 : 44
2.
48 : 24 75 : 25 30 + 2 · 28 - 36 72 : 3
32 : 16 64 : 32 50 - 96 : 6 + 40 92 : 4
88 : 11 85 : 17 39 · 2 + 22 - 74 76 : 2
3. Реши уравнения. 8 · х = 24 32 : x = 8
4. Сколько масла получится из 75 л молока, если из 50 л молока получается 2 кг масла?
5. Чему равна площадь прямоугольника, если четвёртая часть её равна 20 дм2?
6. Засолили 15 кг огурцов в банках, по 3 кг в каждой, а помидоры в банках, по 2 кг в каждой. Число банок с огурцами и помидорами одинаковое. Сколько килограммов помидоров засолили?
7. «Расшифруй»
14 · 4; 7 · 6; 18 · 3; 8 · 9; 16 · 6; 7 · 14; 27 · 2; 9 · 7; 5 · 16
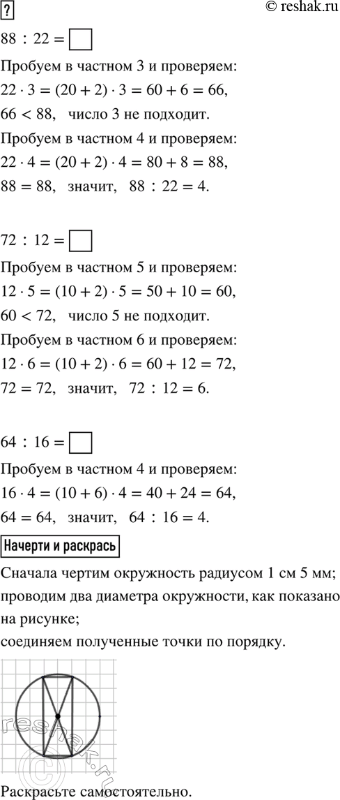
? Вычисли. 88 : 22 72 : 12 64 : 16
Начерти и раскрась.
Популярные решебники 3 класс Все решебники
*размещая тексты в комментариях ниже, вы автоматически соглашаетесь с пользовательским соглашением