Упр.175 Часть 2 ГДЗ Дорофеев Петерсон 5 класс (Математика)
Решение #1
Решение #2

Рассмотрим вариант решения задания из учебника Дорофеев, Петерсон 5 класс, Бином:
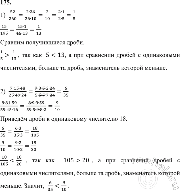
175. Сократи дроби, а затем сравни их:
1) 52/260 и 15/195; 2) (7·15·48)/(25·49·24) и (8·81·59)/(59·45·16).
Популярные решебники 5 класс Все решебники
*К сожалению, временные проблемы с публикацией комментариев с мобильных устройств.