Стр.17 Часть 2 ГДЗ Дорофеев Миракова 4 класс (Математика)
Решение #1
Решение #2

Рассмотрим вариант решения задания из учебника Дорофеев, Миракова, Бука 4 класс, Просвещение:
10. Найди площадь треугольника, изображённого на рисунке.
1. Заполни пропуски такими цифрами, чтобы получились верные записи.
2. Вырази в секундах: 6 мин; 15 мин; 9 мин 2 с; 23 мин 18 с.
3. На сколько единиц увеличится число 284, если приписать к нему справа: 1) один нуль; 2) два нуля; 3) три нуля?
4. На сколько единиц уменьшится число 75 000, если отбросить у него справа: 1) один нуль; 2) два нуля; 3) три нуля?
5. За три рабочие смены фабрика изготовила 1 680 м ткани. Первая и вторая смены изготовили вместе 970 м ткани, вторая и третья — 1 060 м. Сколько метров ткани изготовила каждая смена?
6. Начерти в тетради такой отрезок AD, как на рисунке.
Вспомни свойства диагоналей квадрата.
Попробуй восстановить квадрат ABDC по его диагонали AD.
1.
Вспомним компоненты сложения.
Решим первый пример.
Складываем единицы. Запишем первое действие.
К какому числу надо прибавить 5, чтобы получить число, оканчивающееся на 2? 7+5=12.
Это число 7, запишем его на месте единиц первого слагаемого, а 1 десяток запомним и прибавим к десяткам после сложения десятков.
3*87
21*5
*082
Складываем десятки. Запишем второе действие.
После того, как к 8 прибавили число десятков второго слагаемого и ещё 1 десяток (после сложения единиц), получилось число, оканчивающееся на 8. 8+1+9=9+9=18.
Запишем 9 на место десятков второго слагаемого, а 1 сотню запомним и прибавим к сотням после сложения сотен.
3*87
2195
*082
Складываем сотни. Запишем третье действие.
После того, как к неизвестному числу сотен первого слагаемого прибавили 1 и ещё 1 сотню (после сложения десятков), получилось число, оканчивающееся на 0. 8+1+1=10.
Запишем 8 на место сотен первого слагаемого, а 1 тысячу запомним и прибавим к тысячам после сложения тысяч.
3 887
2 195
*082
Складываем тысячи. Запишем четвёртое действие.
Сложим числа на месте тысяч первого и второго слагаемого 3 и 2 и ещё 1 (после сложения стен). 3+2+1=5+1=6.
Это число 6, запишем его на место тысяч в сумме.
3 887
2 195
6 082
Вспомним компоненты вычитания.
Решим второй пример.
Вычитаем единицы. Запишем первое действие.
Мы не можем вычесть из 1 никакое число, чтобы в ответе получить число, оканчивающееся на 8. Значит, нужно взять 1 десяток из 5.
Какое число нужно вычесть из 11, чтобы получилось число, оканчивающееся на 8? 11-3=8.
Это число 3, запишем его на место единиц вычитаемого, а 1 десяток, который мы заняли из 5, запомним и учтём при вычитании десятков.
824 051
*****3
157 038
Вычитаем десятки. Запишем второе действие.
Из 5 мы уже использовали 1 десяток, осталось 4.
Какое число нужно вычесть из 4, чтобы получилось число, оканчивающееся на 3? 4-1=3.
Это число 1, запишем его на место десятков вычитаемого.
824 051
****13
157 038
Вычитаем сотни. Запишем третье действие.
Какое число нужно вычесть из 0, чтобы получилось число, оканчивающееся на 0?
0-0=0.
Это число 0, запишем его на место сотен вычитаемого.
824 051
***013
157 038
Вычитаем тысячи. Запишем четвёртое действие.
Мы не можем вычесть из 4 никакое число, чтобы в ответе получить число, оканчивающееся на 7.
Значит, нужно занять 1 из 2.
Какое число нужно вычесть из 14, чтобы получилось число, оканчивающееся на 7?
14-7=7.
Это число 7, запишем его на место тысяч вычитаемого, а 1, которую мы заняли из 2, запомним и учтём дальше.
824 051
**7 013
157 038
Вычитаем десятки тысяч. Запишем пятое действие.
Из 2 мы уже использовали 1, осталось 1.
Мы не можем вычесть из 1 никакое число, чтобы в ответе получить число, оканчивающееся на 5.
Значит, нужно занять 1 из 8.
Какое число нужно вычесть из 11, чтобы получилось число, оканчивающееся на 5? 11-6=5.
Это число 6, запишем его на место десятков тысяч вычитаемого, а 1, которую мы заняли из 8, запомним и учтём дальше.
824 051
*67 013
157 038
Вычитаем сотни тысяч. Запишем шестое действие.
Из 8 мы уже использовали 1, осталось 7.
Какое число, нужно вычесть из 7, чтобы получилось число, оканчивающееся на 1?
7-6=1.
Это число 6, запишем его на место сотен тысяч вычитаемого.
824 051
667 013
157 038
Решим третий пример.
Вычитаем единицы. Запишем первое действие.
Какое число нужно вычесть из 5, чтобы получилось число, оканчивающееся на 3?
5-2=3.
Это число 2, запишем его на место единиц вычитаемого.
90 **5
*9 572
2* 103
Вычитаем десятки. Запишем второе действие.
Из какого числа нужно вычесть 7, чтобы получилось число, оканчивающееся на 0? 7-7=0.
Это число 7, запишем его на место десятков уменьшаемого.
90 *75
*9 572
2* 103
Вычитаем сотни. Запишем третье действие.
Из какого числа нужно вычесть 5, чтобы получилось число, оканчивающееся на 1? 6-5=1.
Это число 6, запишем его на место сотен уменьшаемого.
90 675
*9 572
2* 103
Вычитаем тысячи. Запишем четвёртое действие.
Мы не можем вычесть 9 из 0. Значит, нужно занять 1 из 9.
Вычитаем 9 из 10: 10-9=1.
Запишем 1 на место тысяч разности, а 1, которую мы заняли из 9, запомним и учтём дальше.
90 675
*9 572
21 103
Вычитаем десятки тысяч. Запишем пятое действие.
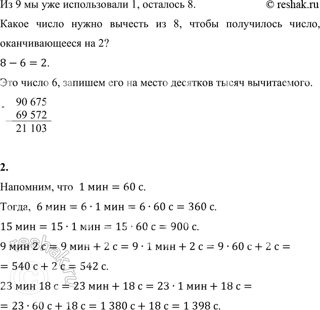
Из 9 мы уже использовали 1, осталось 8.
Какое число нужно вычесть из 8, чтобы получилось число, оканчивающееся на 2?
8-6=2.
Это число 6, запишем его на место десятков тысяч вычитаемого.
90 675
69 572
21 103
2.
Напомним, что 1 мин=60 с.
Тогда, 6 мин=6•1 мин=6•60 с=360 с.
15 мин=15•1 мин=15•60 с=900 с.
9 мин 2 с=9 мин+2 с=9•1 мин+2 с=9•60 с+2 с=
=540 с+2 с=542 с.
23 мин 18 с=23 мин+18 с=23•1 мин+18 с=
=23•60 с+18 с=1 380 с+18 с=1 398 с.
3.
Для того, чтобы узнать, на сколько увеличится число, необходимо узнать на сколько получившееся число больше изначального.
Для того, чтобы узнать, на сколько одно число больше другого, необходимо из большего числа вычесть меньшее.
1) Припишем справа к числу 284 один ноль - 2 840.
2 840
284
2 556
Пишу (единицы под единицами, десятки под десятками, сотни под сотнями): 2 840-284.
Вычитаем единицы: из 0 единиц нельзя вычесть 4 единицы, поэтому возьмём из 4 десятков 1 десяток, то есть 10 единиц (для того, чтобы не забыть, ставим точку над цифрой 4). 10+0=10.
Вычтем: 10-4=6. Пишем 6 под единицами.
Вычитаем десятки: из 4 десятков мы взяли 1 десяток при вычитании единиц, осталось 3 десятка.
Из 3 десятков нельзя вычесть 8 десятков, поэтому возьмём из 8 сотен 1 сотню, то есть 10 десятков (для того, чтобы не забыть, ставим точку над цифрой 8). 10+3=13.
Вычтем: 13-8=5. Пишем 5 под десятками.
Вычитаем сотни: из 8 сотен мы взяли 1 сотню при вычитании десятков, осталось 7 сотен.
Вычтем: 7-2=5. Пишем 5 под сотнями.
Сносим 2 тысячи в ответ.
Читаем ответ: 2 556.
Таким образом, число увеличится на 2 556 единиц.
2) Припишем справа к числу 284 два нуля - 28 400.
28 400
284
28 116
Пишу (единицы под единицами, десятки под десятками, сотни под сотнями): 28 400-284.
Вычитаем единицы: из 0 ед. нельзя вычесть 4 ед., из 0 дес. взять нельзя, поэтому возьмём из 4 сот. 1 сот., то есть 10 десятков (для того, чтобы не забыть, ставим точку над цифрой 4).
Распределим 10 дес., как 9 десятков и 10 единиц. 10+0=10.
Вычтем: 10-4=6. Пишем 6 под единицами.
Вычитаем десятки: после того, как заняли 10 десятков из сотен при вычитании единиц, осталось 9 десятков.
Вычтем: 9-8=1. Пишем 1 под десятками.
Вычитаем сотни: из 4 сотен мы взяли 1 сотню при вычитании единиц, осталось 3 сотни.
Вычтем: 3-2=1. Пишем 1 под сотнями.
Сносим 8 единиц тысяч и 2 десятка тысяч в ответ.
Читаем ответ: 28 116.
Таким образом, число увеличится на 28 116 единиц.
3) Припишем справа к числу 284 три нуля – 284 000.
284 000
284
283 716
Пишу (единицы под единицами, десятки под десятками, сотни под сотнями): 284 000-284.
Вычитаем единицы: из 0 единиц нельзя вычесть 4 единицы, из 0 десятков взять нельзя, из 0 сотен взять нельзя, поэтому возьмём из 4 единиц тысяч 1 единицу тысяч, то есть 10 сотен (для того, чтобы не забыть, ставим точку над цифрой 4).
Распределим 10 сот., как 9 сот., 9 дес. и 10 единиц. 10+0=10.
Вычтем: 10-4=6. Пишем 6 под единицами.
Вычитаем десятки: после того, как заняли 10 сотен из единиц тысяч при вычитании единиц, осталось 9 десятков.
Вычтем: 9-8=1. Пишем 1 под десятками.
Вычитаем сотни: после того, как заняли 10 сотен из единиц тысяч при вычитании единиц, осталось 9 сотен.
Вычтем: 9-2=7. Пишем 7 под сотнями.
Вычитаем единицы тысяч: из 4 единиц тысяч мы взяли 1 единицу тысяч при вычитании единиц, осталось 3 единицы тысяч.
Сносим 3 единицы тысяч в ответ.
Сносим 8 десятков тысяч и 2 сотни тысяч в ответ.
Читаем ответ: 283 716.
Таким образом, число увеличится на 283 716 единиц.
4.
Для того, чтобы узнать, на сколько уменьшится число, необходимо узнать на сколько изначальное число больше получившегося.
Для того, чтобы узнать, на сколько одно число больше другого, необходимо из большего числа вычесть меньшее.
1) Отбросим у числа 75 000 справа один ноль – 7 500.
Найдём, на сколько единиц уменьшилось число 75 000.
75 000
7 500
67 500
Пишу (единицы под единицами, десятки под десятками, сотни под сотнями, единицы тысяч под единицами тысяч):
75 000-7500.
Вычитаем единицы: 0-0=0. Пишем 0 под единицами.
Вычитаем десятки: 0-0=0. Пишем 0 под десятками.
Вычитаем сотни: из 0 сотен нельзя вычесть 5 сотен, поэтому возьмём из 5 единиц тысяч 1 единицу тысяч, то есть 10 сотен (для того, чтобы не забыть, ставим точку над цифрой 5). 10+0=10.
Вычтем: 10-5=5. Пишем 5 под сотнями.
Вычитаем единицы тысяч: после того, как заняли 1 ед. тысяч из 5 единиц тысяч при вычитании сотен, осталось 4 единицы тысяч.
Из 4 ед. тыс. нельзя вычесть 7 ед. тысяч, поэтому возьмём из 7 десятков тысяч 1 десяток тысяч, то есть 10 единиц тысяч (для того, чтобы не забыть, ставим точку над цифрой 7). 10+4=14.
Вычтем: 14-7=7. Пишем 7 под единицами тысяч.
Десятков тысяч было 7, но 1 дес. тыс. заняли при вычитании ед. тыс., осталось 6 единиц тысяч. Сносим 6 десятков тысяч в ответ.
Читаем ответ: 67 500.
Таким образом, число уменьшилось на 67 500 единиц.
2) Отбросим у числа 75 000 справа два нуля – 750.
Найдём, на сколько единиц уменьшилось число 75 000.
75 000
750
74 250
Пишу (единицы под единицами, десятки под десятками, сотни под сотнями): 75 000-750.
Вычитаем единицы: 0-0=0. Пишем 0 под единицами.
Вычитаем десятки: из 0 дес. нельзя вычесть 5 дес., из 0 сот. нельзя занять, поэтому возьмём из 5 ед. тыс. 1 ед. тысяч, то есть 10 сотен (для того, чтобы не забыть, ставим точку над цифрой 5).
Распределим 10 сотен, как 9 сотен 10 десятков. 10+0=10.
Вычтем: 10-5=5. Пишем 5 под десятками.
Вычитаем сотни: после того, как заняли 1 единицу тысяч при вычитании десятков, осталось 9 сотен.
Вычтем: 9-7=2. Пишем 2 под сотнями.
Единиц тысяч было 5, но после того, как заняли 1 ед. тысяч при вычитании дес., осталось 4 ед. тыс. Сносим 4 ед. тысяч в ответ.
Сносим 7 десятков тысяч в ответ.
Читаем ответ: 74 250.
Таким образом, число уменьшилось на 74 250 единиц.
3) Отбросим у числа 75 000 справа три нуля – 75.
Найдём, на сколько единиц уменьшилось число 75 000.
75 000
75
74 925
Пишу (единицы под единицами, десятки под десятками):
75 000-75.
Вычитаем единицы: из 0 единиц нельзя вычесть 5 единиц, из 0 десятков занять нельзя, из 0 сотен занять нельзя, поэтому возьмём из 5 единиц тысяч 1 единицу тысяч, то есть 10 сотен (для того, чтобы не забыть, ставим точку над цифрой 5).
Распределим 10 сотен, как 9 сот. 9 дес., 10 единиц. 10+0=10.
Вычтем: 10-5=5. Пишем 5 под единицами.
Вычитаем десятки: после того, как заняли 1 единицу тысяч при вычитании единиц, осталось 9 десятков.
Вычтем: 9-7=2. Пишем 2 под десятками.
Вычитаем сотни: после того, как заняли 1 единицу тысяч при вычитании единиц, осталось 9 сотен. Пишем 9 под сотнями.
Вычитаем единицы тысяч: ед. тыс. было 5, но 1 ед. тыс. заняли при вычитании ед., осталось 4 ед. тыс. Сносим 4 ед. тыс. в ответ.
Сносим 7 десятков тысяч в ответ.
Читаем ответ: 74 925.
Таким образом, число уменьшилось на 74 925 единиц.
6.
Начертим отрезок AD.
Вспомним свойства диагоналей квадрата.
- диагонали квадрата при пересечении образуют прямые углы.
- диагонали квадрата делят его на 4 равных треугольника.
Найдём середину отрезка AD и обозначим её точкой O.
Длина отрезка AD 12 клеточек.
Поставим точку O так, чтобы отрезки AO и OD были по 6 клеточек.
Начертим прямой угол ?AOB так, чтобы отрезок BO равнялся отрезку AO.
По клеточкам нарисуем прямой угол.
Длина отрезка AO - 6 клеточек.
Начертим отрезок BO тоже равный 6 клеточкам.
Начертим прямой угол ?AOC так, чтобы отрезок CO равнялся отрезку AO.
По клеточкам нарисуем прямой угол.
Длина отрезка AO - 6 клеточек.
Начертим отрезок CO тоже равный 6 клеточкам.
Начертим квадрат ABCD.
Соединим точки A,B,C и D.
Похожие решебники
Популярные решебники 4 класс Все решебники
*размещая тексты в комментариях ниже, вы автоматически соглашаетесь с пользовательским соглашением