Страница 16 Часть 2 ГДЗ Моро 3 класс (Математика)
Решение #1

Рассмотрим вариант решения задания из учебника Моро, Бантова, Бельтюкова 3 класс, Просвещение:
Объясни, как получены второе и третье равенства из первого, используя слова «делимое», «делитель», «частное».
15 : 5 = 3 12 : 3 = 4
5 · 3 = 15 3 · 4 = 12
15 : 3 = 5 12 : 4 = 3
1.
40 : 8 = 5 27 : 9 = ? 56 : 7 = ? 54 : ? = 9
8 · 5 = ? 9 · ? = ? ? · ? = ? ...
40 : 5 = ? 27 : ? = ? ? = ? = ? ...
2. Гусеница проползла по ветке до ствола яблони 3 дм, что составило четвёртую часть всего её пути до земли.
Поставь вопрос и реши задачу.
3. В 4 одинаковых по массе пакетах 28 кг вишни. Сколько килограммов вишни в 3 таких пакетах? в 7 пакетах?
4. Продолжи записи и объясни решение.
96 : 3 = (90 + 6) : 3 = 96 : 2 = (80 + 16) : 2 =
96 : 6 = (60 + 36) : 6 = 96 : 4 = (80 + 16) : 4 =
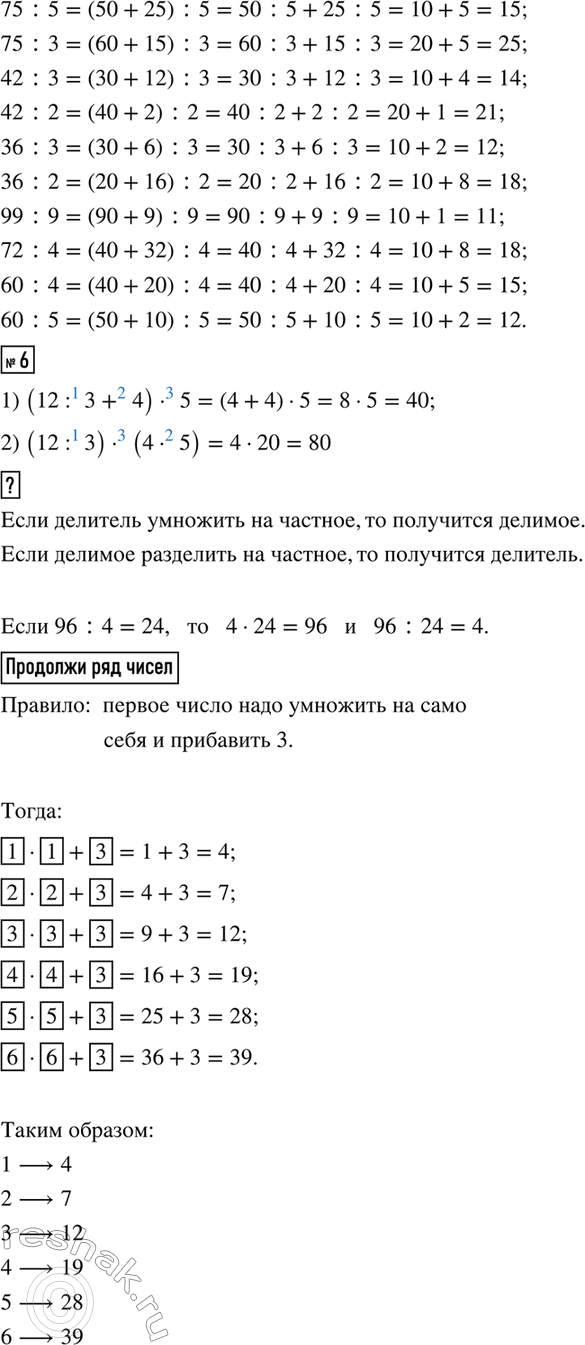
5.
75 : 5 42 : 3 36 : 3 99 : 9 60 : 4
75 : 3 42 : 2 36 : 2 72 : 4 60 : 5
6. Между некоторыми цифрами 1 2 3 4 5, не переставляя их, поставь знаки действий и, если нужно, скобки так, чтобы значение выражения стало равно: 1) 40; 2) 80.
? Если 96 : 4 = 24, то 4 · 24 = ? и 96 : 24 = ?.
Продолжи ряд чисел: ? · ? + ?
1 - > 4
2 - > 7
3 - > 12
4 - > 19
5 - > ?
6 - > ?
Популярные решебники 3 класс Все решебники
*размещая тексты в комментариях ниже, вы автоматически соглашаетесь с пользовательским соглашением