Упр.159 Часть 2 ГДЗ Дорофеев Петерсон 5 класс (Математика)
Решение #1

Рассмотрим вариант решения задания из учебника Дорофеев, Петерсон 5 класс, Бином:
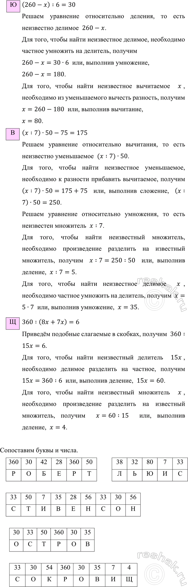
159. Реши примеры и уравнения. Расшифруй имя английского писателя конца XIX века и название одного из самых известных его произведений.
с. (52 : 13 + 7) · 3; р. (600 : 5 - 72) : 8 · 60; п. 80x - 540 = 180;
н. (12 - 5) · 8 : 1; о. (90 - 450 : 9) : 8 · 6; и. 150 - 630 : х = 60;
к. 81 : (36 : 4) + 45; т. 200 : [(21 · 7 + 13) : 40]; ю. (260 - х) : 6 = 30;
ь. (40 · 8) : 2 : 5; б. [(420 : 7 · 9 - 50) : 70] · 6; в. (х : 7) · 50 - 75 = 175;
л. (7 · 4 - 27 : 3) · 2; е. 32 - (70 · 9 - 390) : 60; щ. 360 : (8x + 7х) = 6.
Популярные решебники 5 класс Все решебники
*размещая тексты в комментариях ниже, вы автоматически соглашаетесь с пользовательским соглашением