Тема 15 Вариант 2 Часть 2 ГДЗ Тесты Ладыженская Белякова 5 класс (Русский язык)

Решение #1

Изображение Вариант 21. Отметьте слово, в котором на месте пропуска пишется И.1) зимним (спортом каким? м. р., Т. п., -ым, -им) спортом2) в весенней (в капели какой? ж. р., П....
Дополнительное изображение

Рассмотрим вариант решения задания из учебника Ладыженская, Белякова 5 класс, Просвещение:
Вариант 2
1. Отметьте слово, в котором на месте пропуска пишется И.
1) зимним (спортом каким? м. р., Т. п., -ым, -им) спортом
2) в весенней (в капели какой? ж. р., П. п., -ой, -ей) капели
3) в синем (в небе каком? ср. р., П. п., -ом, -ем) небе
4) в младшей (в группе какой? ж. р., П. п., -ой, -ей) группе
2. Отметьте слово, в котором на месте пропуска пишется Е.
1) лисьими (повадками чьими? мн. ч., Т. п., -ыми, -ими) повадками
2) с маленькими (детьми какими? мн. ч., Т. п., -ыми, -ими) детьми
3) в зимнем (в небе каком? ср. р., П. п., -ом, -ем) небе
4) домашними (животными какими? мн. ч., Т. п., -ыми, -ими) животными
3. Отметьте слово, в котором на месте пропуска пишется Е.
1) осенним (днём каким? м. р., Т. п., -ым, -им) днём
2) в дальних (в странах каких? мн. ч., П. п., -ых, -их) странах
3) синим (шарфом каким? м. р., Т. п., -ым, -им) шарфом
4) свежего (хлеба какого? м. р., Р. п., -ого, -его) хлеба
В окончаниях прилагательных после ж, ч, ш, щ под ударением пишется буква о, без ударения – буква е.
4. Отметьте слово, в котором на месте пропуска пишется О.
1) свежего (хлеба какого? м. р., Р. п., -ого, -его) хлеба
2) хорошего (друга какого? м. р., Р. п., -ого, -его) друга
3) замшевые сапоги
4) чужой (книги какой? ж. р., Р. п., -ой, -ей) книги
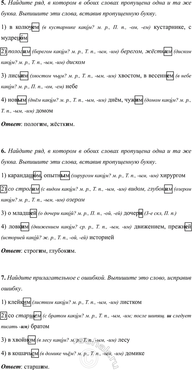
5. Найдите ряд, в котором в обоих словах пропущена одна и та же буква. Выпишите эти слова, вставив пропущенную букву.
1) в колючем (в кустарнике каком? м. р., П. п., -ом, -ем) кустарнике, с мудрецом
2) пологим (берегом каким? м. р., Т. п., -ым, -им) берегом, жёстким (диском каким? м. р., Т. п., -ым, -им) диском
3) лисьим (хвостом чьим? м. р., Т. п., -ым, -им) хвостом, в весеннем (в небе каком? м. р., П. п., -ом, -ем) небе
4) новым (днём каким? м. р., Т. п., -ым, -им) днём, чужим (домом каким? м. р., Т. п., -ым, -им) домом
Ответ: пологим, жёстким.
6. Найдите ряд, в котором в обоих словах пропущена одна и та же буква. Выпишите эти слова, вставив пропущенную букву.
1) карандашом, опытным (хирургом каким? м. р., Т. п., -ым, -им) хирургом
2) со строгим (с видом каким? м. р., Т. п., -ым, -им) видом, глубоким (озером каким? м. р., Т. п., -ым, -им) озером
3) о младшей (о дочери какой? м. р., П. п., -ой, -ей) дочери (3-е скл, П. п.)
4) ловким (движением каким? ср. р., Т. п., -ым, -им) движением, прежней (историей какой? ж. р., Т. п., -ой, -ей) историей
Ответ: строгим, глубоким.
7. Найдите прилагательное с ошибкой. Выпишите это слово, исправив ошибку.
1) клейким (листком каким м. р., Т. п., -ым, -им) листком
2) со старшем (с братом каким? м. р., Т. п., -ым, -им; после шипящ. ш следует писать -им) братом
3) в хвойном (в лесу каком? м. р., Т. п., -ым, -им) лесу
4) в кошачьем (в домике чьём? м. р., Т. п., -ым, -им) домике
Ответ: старшим.
*Цитирирование задания со ссылкой на учебник производится исключительно в учебных целях для лучшего понимания разбора решения задания.
*К сожалению, временные проблемы с публикацией комментариев с мобильных устройств.