Стр.15 Часть 2 ГДЗ Башмаков Нефедова 4 класс (Математика)
Решение #1

Рассмотрим вариант решения задания из учебника Башмаков, Нефедова 4 класс, Астрель:
5. Алёша ехал 17 ч на поезде со скоростью 85 км/ч. Оставшиеся 50 км он проехал на автобусе. Какое расстояние преодолел Алёша в этом путешествии?
6. В одной миле 1609 м. Автомобиль прошёл 87 миль. Найди пройденное автомобилем расстояние в километрах и метрах.
7. Литр одного раствора содержит 20 г соли, литр другого раствора — втрое больше. Смешали 5 л первого раствора и 3 л второго. Сколько граммов соли содержится в новом растворе?
• Сколько граммов соли приходится на 1 л нового раствора?
8. Настенные часы начинают бить каждые четверть часа. Сколько раз часы начинают бить за январь месяц?
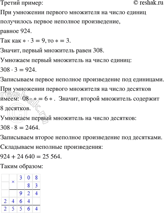
9. Восстанови пропущенные цифры.
10. а) Умножь письменно число 574 на однозначные числа 2, 3, б и 8. Запиши результаты в таблицу.
б) Пользуясь этой таблицей, вычисли произведения:
574 · 26 = ... 574 · 38 = ... 574 · 83 = ...
в) Составьте из цифр 2, 3, 6, 8 различные двузначные числа. Предложите друг другу по очереди умножить число 574 на эти числа.
г) Вычисли произведение 574 · 236.
Похожие решебники
Популярные решебники 4 класс Все решебники
*размещая тексты в комментариях ниже, вы автоматически соглашаетесь с пользовательским соглашением