Урок 14 Часть 2 ГДЗ Петерсон 3 класс (Математика)
Решение #1 (Учебник 2022)
Решение #2 (Учебник 2012)

Рассмотрим вариант решения задания из учебника Петерсон 3 класс, Просвещение:
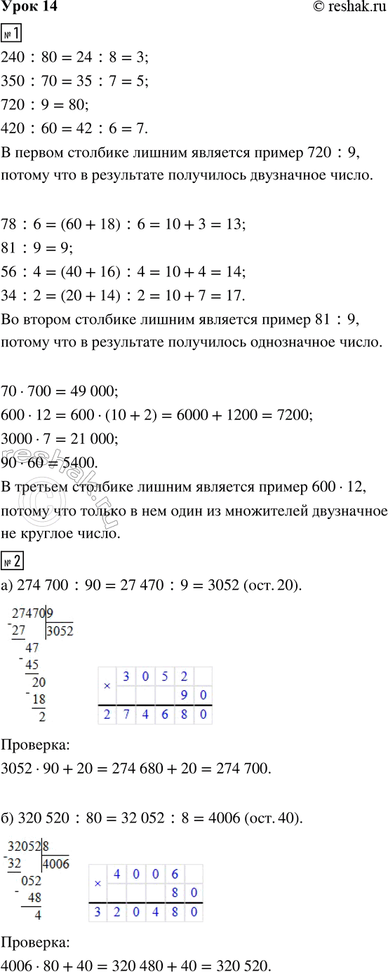
1. Вычисли устно. Найди в каждом столбике «лишний» пример:
240 : 80 78 : 6 70 · 700
350 : 70 81 : 9 600 · 12
720 : 9 56 : 4 3000 · 7
420 : 60 34 : 2 90 · 60
2. Выполни деление углом и сделай проверку:
а) 274 700 : 90 б) 320 520 : 80 в) 4 812 500 : 600
3. а) У Васи в кошельке 90 р. Сколько конвертов по цене 12 р. он сможет купить?
б) За один день на ферме надоили 500 л молока. Всё молоко надо разлить в бидоны по 30 л. Какое минимальное количество таких бидонов для этого потребуется?
4. Вырази в сантиметрах:
а) 31 м 8 см = ... см в) 8500 мм = ... см
б) 7 дм 30 мм = ... см г) 4 м 2 дм = ... см
5. Выполни действия:
а) 12 км 30 м - 3 км 500 м в) 5 т 620 кг - 8 ц 96 кг + 4 т 78 кг
б) 7 м 2 дм 3 см + 4 м 67 см г) 2 кг 425 г + 580 г - 1 кг 25 г
6. Вычисли. Расположи ответы в порядке убывания и расшифруй слово. Что оно означает?
(Щ) 5 584 800 : 600 (Ю) 402 837 + 75 268
(П) 40 360 · 70 (Л) 500 600 - 21 504
7. По рисункам найди неизвестное число х:
8. Придумай задачи, решениями которых являются выражения:
а + 2 а · 2 а + а · 2
9. БЛИЦтурнир
а) В классе а мальчиков и b девочек. Они выстроились парами. Сколько получилось пар?
б) В новогодние подарки разложили с конфет. В каждый подарок положили по 3 шоколадные конфеты и d леденцов. Сколько приготовили подарков?
в) Расчёска стоит х р., а заколка - в 2 раза дороже. Сколько пятирублёвых монет надо отдать в кассу, чтобы заплатить за расчёску и заколку вместе?
г) В книге у страниц. Оля читала каждый день утром n страниц, а вечером - в 3 раза меньше. За сколько дней она прочитала книгу?
10. Вычисли. Наложи прозрачную плёнку и соедини ответы по порядку. Что получилось?
1) 8325 : 9 4) 31 806 : 6 7) 200 520 : 8
2) 2530 : 5 5) 91 490 : 7 8) 2775 : 3
3) 9440 : 4 6) 150 160 : 2
11. От города до дачи Андрея 28 км. Однажды он поехал на дачу на велосипеде и взял с собой 3 кг гостинцев для своего пса Гримки и кота Барсика. Папа задержался на работе и выехал на дачу позже, взяв с собой 9 кг гостинцев. Он догнал Андрея на расстоянии 6 км от дачи.
Какие из следующих вопросов можно поставить к этому условию, чтобы получилась задача?
1) На каком расстоянии от города папа догнал Андрея?
2) Как зовут Андрюшиного кота?
3) Сколько килограммов гостинцев взял с собой папа?
4) Чьи гостинцы тяжелее - Андрюшины или папины? На сколько?
5) Чему равна масса пса Гримки?
Какие из данных выражений имеют смысл?
3 кг + 9 кг 9 кг - 3 кг 9 кг - 6 км 9 кг : 3 кг
12. Составь программу действий и вычисли:
а) 809 814 - (95 270 + 120 938) - (400 000 - 354 064)
6) 41 751 + 249 + (803 600 - 58 380) + (650 012 - 87 905)
13. Игра «Лабиринт»
Пройди до центра лабиринта так, чтобы в результате получилось число 100.
14. Найди значение выражения, выполнив 4 действия. Какие свойства сложения и умножения при этом используются?
2 · 2 + 2 + 2 · 2 + 2 + 2 · 2 + 2 + 2 · 2 + 2 + 2 · 2 + 2 + 2 · 2 + 2 + 2 · 2
1. Перенеси данную фигуру сначала на 7 клеточек вправо, а потом на 3 клеточки вниз. Результаты преобразований черти карандашами разных цветов.
2. Расскажи словами, какое преобразование превращает фигуру А в фигуру B, в фигуру С. Как преобразовать фигуру В в фигуру С?
3. Нарисуй квадрат со стороной 5 клеточек. Сначала перенеси его на 15 клеточек вправо, а потом на 3 клеточки влево. Каким одним преобразованием можно заменить эти два?
4. Нарисуй квадрат со стороной в 4 клеточки. Сначала перенеси его на 7 клеточек вправо, а потом на 5 клеточек вниз. Опиши обратное преобразование.
5. Нарисуй треугольник. Перенеси его на 6 клеточек вправо, потом на 8 клеточек вниз, а потом на 6 клеточек влево. Каким одним преобразованием можно заменить эти преобразования?
6. Нарисуй круг радиусом 3 клетки. Перенеси его на 9 клеточек вниз, потом на 7 клеточек вправо, а потом на 5 клеточек вверх. Каким одним преобразованием можно заменить все эти преобразования?
7. Как разделить число с остатком на 10, 100, 1000 и т. д.? Выполни деление:
а) 76 534 : 10 б) 80 241 : 10 в) 23 906 : 10
76 534 : 100 80 241 : 100 23 906 : 100
76 534 : 1000 80 241 : 1000 23 906 : 1000
76 534 : 10 000 80 241 : 10 000 23 906 : 10 000
8. Реши задачи, составляя выражения.
а) Школа заказала для экскурсии 9 автобусов из расчета 32 человека на автобус. Но автобусов приехало на один меньше. Сколько человек пришлось посадить в каждый автобус, если количество пассажиров во всех автобусах было одинаковое?
б) Мише — 11 лет, а сестре — 3 года. Во сколько раз Миша будет старше сестры через 5 лет?
в) В красной папке 120 листов бумаги, в зелёной — в 2 раза больше, а в голубой — в 3 раза меньше, чем в красной. На сколько листов в зелёной папке больше, чем в голубой?
9. Составь произведение двух выражений и найди его значение:
а) 806 - 243 и 35 - 27; б) 3072 + 928 и 3672 : 9.
10. Составь частное двух выражений и найди его значение:
а) 40 002 - 4792 и 12 + 58; б) 7052 · 90 и 72 : 12.
11. Упрости выражения, пользуясь свойствами сложения и умножения:
23 + а + 77 42 + b + 34 + 158 25 · с · 4 d · 7 · 5 · 2 · 5 · 2
12. Составь программу действий и вычисли. Какие свойства чисел здесь используются? Запиши их буквами.
а) 19 · 0 + (13 - 8) : 5 · 296 - 8 : 1;
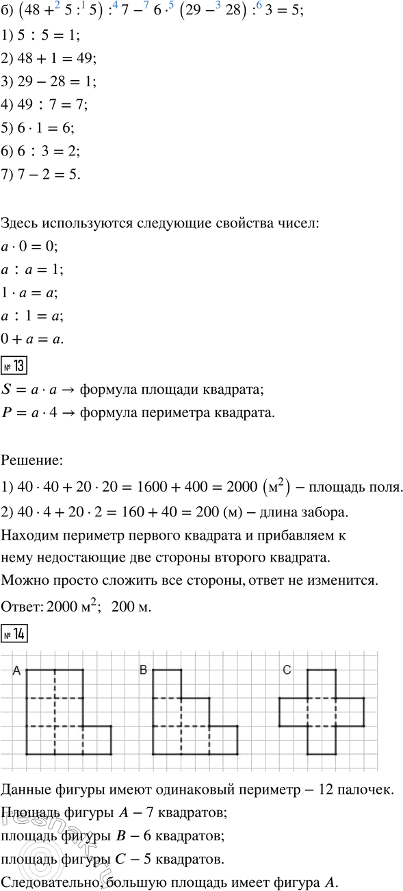
б) (48 + 5 : 5) : 7 - 6 · (29 - 28) : 3.
13. Поле образовано двумя квадратами, расположенными так, как показано на чертеже. Первый квадрат имеет сторону 40 м, а второй квадрат — 20 м. Чему равна площадь поля? Чему равна длина забора, огораживающего этот участок?
14. Из 12 палочек сложи фигуры А, B, С. Перерисуй их в тетрадь. Какая из этих фигур имеет больший периметр? Какая имеет большую площадь?
15. Здесь зашифровано стихотворение. Путём перестановки букв в каждом слове и изменения порядка слов в строке расшифруй его:
КООРГМ АНАШ ЧПЕТАЛ ЯТНА
РЛИУНАО ЧКЯИМ УКЧРЕ В
ЕН ШЕИТ НАЧТЕАК ЧАЬПЛ
ТНТУОЕ ЕН В ЧРЕЕК ЧМЯ.
16. Арифметический ребус
Мишу спросили: «Три да три да три — что будет?» Он ответил: «Дыра». Это записали так: ТРИ + ТРИ + ТРИ = ДЫРА
Какие цифры зашифрованы в этой записи, если одинаковые буквы обозначают одинаковые цифры, а разные буквы — разные цифры и если известно, что:
(Ы + Ы) : Ы = Ы?
Популярные решебники 3 класс Все решебники
*К сожалению, временные проблемы с публикацией комментариев с мобильных устройств.