Тема 13 Вариант 2 Часть 2 ГДЗ Тесты Ладыженская Белякова 5 класс (Русский язык)

Решение #1

Изображение Вариант 21. Отметьте слово, в котором на месте пропуска пишется О.1) скачок (без приставки)2) расти3) поклониться4) выращуВ корне -клан- – -клон- без...
Дополнительное изображение

Рассмотрим вариант решения задания из учебника Ладыженская, Белякова 5 класс, Просвещение:
Вариант 2
1. Отметьте слово, в котором на месте пропуска пишется О.
1) скачок (без приставки)
2) расти
3) поклониться
4) выращу
В корне -клан- – -клон- без ударения пишется о, под ударением – а или о в соответствии с произношением.
В корне -скак- – -скоч- пишется а перед буквой к и в формах глагола скакать: скачу, скачи, обскачу и др., а также в слове скачок. Буква о пишется перед буквой ч в приставочных глаголах вскочить, вскочу, выскочить, выскочу и в слове выскочка.
2. Отметьте слово, в котором на месте пропуска пишется А.
1) вскочить
2) скачок (без приставки)
3) приклонить
4) росточек (искл.)
3. Отметьте слово, в котором на месте пропуска пишется О.
1) склонился
2) заря
3) кланяться
4) прикасаться
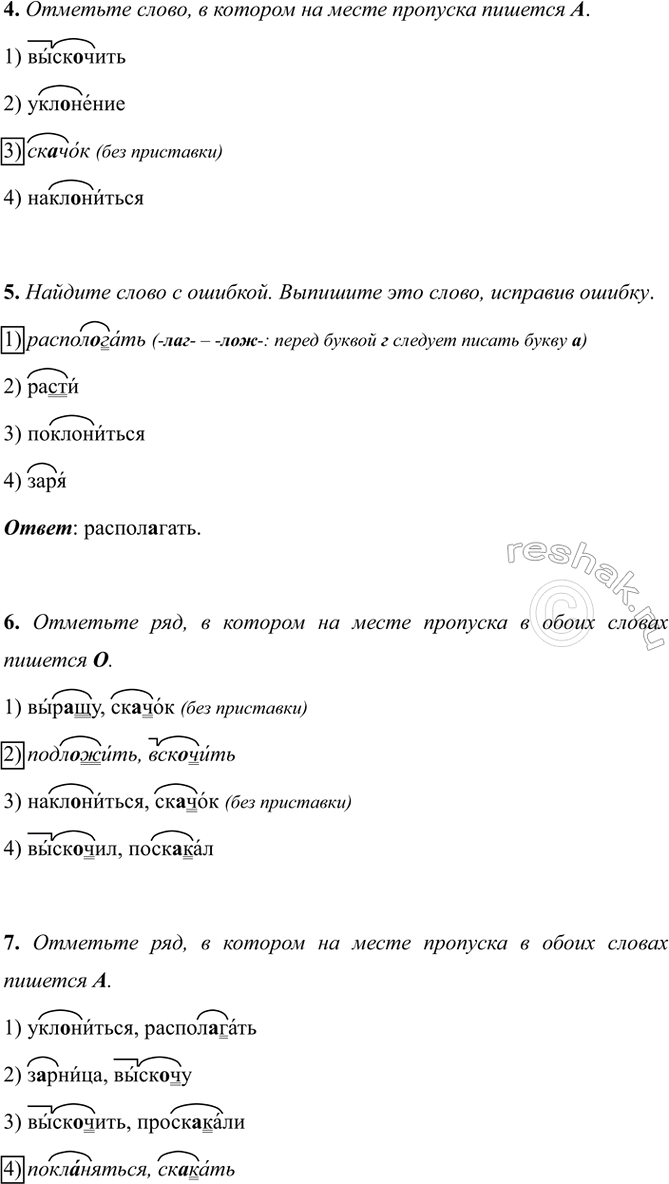
4. Отметьте слово, в котором на месте пропуска пишется А.
1) выскочить
2) уклонение
3) скачок (без приставки)
4) наклониться
5. Найдите слово с ошибкой. Выпишите это слово, исправив ошибку.
1) распологать (-лаг- – -лож-: перед буквой г следует писать букву а)
2) расти
3) поклониться
4) заря
Ответ: располагать.
6. Отметьте ряд, в котором на месте пропуска в обоих словах пишется О.
1) выращу, скачок (без приставки)
2) подложить, вскочить
3) наклониться, скачок (без приставки)
4) выскочил, поскакал
7. Отметьте ряд, в котором на месте пропуска в обоих словах пишется А.
1) уклониться, располагать
2) зарница, выскочу
3) выскочить, проскакали
4) покланяться, скакать
*Цитирирование задания со ссылкой на учебник производится исключительно в учебных целях для лучшего понимания разбора решения задания.
*К сожалению, временные проблемы с публикацией комментариев с мобильных устройств.