Тема 13 Вариант 1 Часть 2 ГДЗ Тесты Ладыженская Белякова 5 класс (Русский язык)

Решение #1

Изображение Буквы А – О в корнях -КЛАН- – -КЛОН-, -СКАК- – -СКОЧ-. Стр. 34 – 36Вариант 11. Отметьте слово, в котором на месте пропуска пишется А.1) скакать2) подскочить3)...
Дополнительное изображение

Рассмотрим вариант решения задания из учебника Ладыженская, Белякова 5 класс, Просвещение:
Буквы А – О в корнях -КЛАН- – -КЛОН-, -СКАК- – -СКОЧ-. Стр. 34 – 36
Вариант 1
1. Отметьте слово, в котором на месте пропуска пишется А.
1) скакать
2) подскочить
3) выскочить
4) выросли (не перед ст, щ)
В корне -клан- – -клон- без ударения пишется о, под ударением – а или о в соответствии с произношением.
В корне -скак- – -скоч- пишется а перед буквой к и в формах глагола скакать: скачу, скачи, обскачу и др., а также в слове скачок. Буква о пишется перед буквой ч в приставочных глаголах вскочить, вскочу, выскочить, выскочу и в слове выскочка.
2. Отметьте слово, в котором на месте пропуска пишется О.
1) полагать
2) поклоняться
3) растение
4) выращу
3. Отметьте слово, в котором на месте пропуска пишется А.
1) выскочка
2) вырос (не перед ст, щ)
3) поклониться
4) скачок (без приставки)
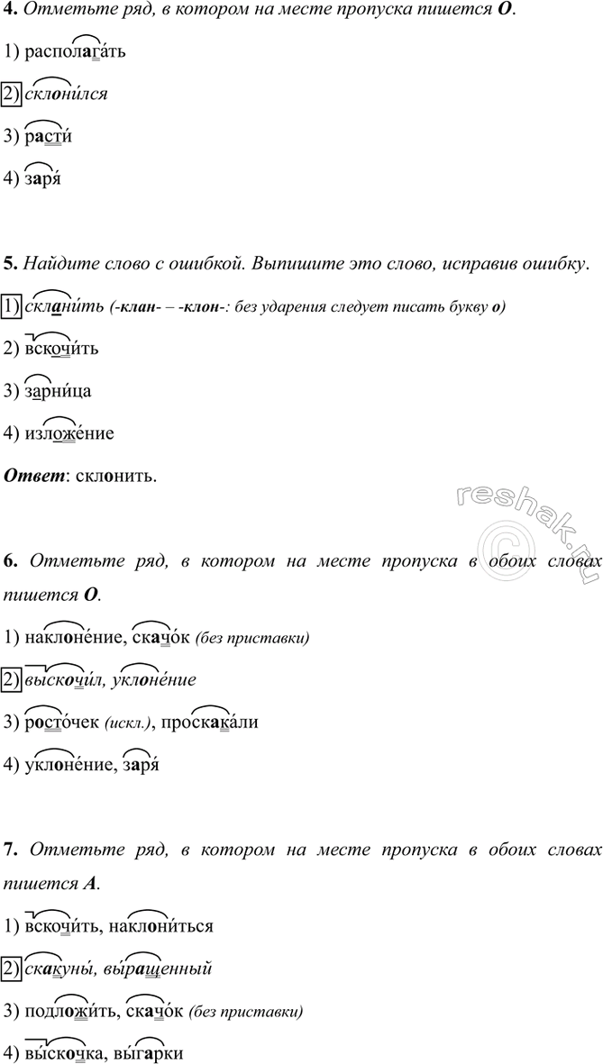
4. Отметьте ряд, в котором на месте пропуска пишется О.
1) располагать
2) склонился
3) расти
4) заря
5. Найдите слово с ошибкой. Выпишите это слово, исправив ошибку.
1) скланить (-клан- – -клон-: без ударения следует писать букву о)
2) вскочить
3) зарница
4) изложение
Ответ: склонить.
6. Отметьте ряд, в котором на месте пропуска в обоих словах пишется О.
1) наклонение, скачок (без приставки)
2) выскочил, уклонение
3) росточек (искл.), проскакали
4) уклонение, заря
7. Отметьте ряд, в котором на месте пропуска в обоих словах пишется А.
1) вскочить, наклониться
2) скакуны, выращенный
3) подложить, скачок (без приставки)
4) выскочка, выгарки
*Цитирирование задания со ссылкой на учебник производится исключительно в учебных целях для лучшего понимания разбора решения задания.
*К сожалению, временные проблемы с публикацией комментариев с мобильных устройств.