Урок 13 Часть 2 ГДЗ Петерсон 3 класс (Математика)
Решение #1 (Учебник 2022)
Решение #2 (Учебник 2012)

Рассмотрим вариант решения задания из учебника Петерсон 3 класс, Просвещение:
1. Выполни деление с остатком и сделай проверку:
25 : 6 250 : 60 2500 : 600 25 000 : 6000
Что ты замечаешь? Сделай вывод.
2. а) Рассмотри деление с остатком углом. Назови делимое, делитель, частное и остаток. Как выполнена проверка?
254 : 4
б) Выполни деление с остатком 25 400 : 400. Как можно упростить деление? Сделай вывод.
3. Выполни деление с остатком и сделай проверку:
а) 855 : 6 в) 540 : 70 д) 80 120 : 90 ж) 392 000 : 300
б) 1219 : 3 г) 320 : 60 е) 267 040 : 50 з) 400 600 : 800
4. Известно, что 387 · 516 = 199 692. Пользуясь этим равенством, вычисли:
516 · 387 388 · 516 199 692 : 387
387 · 517 387 · 526 199 692 : 516
5. БЛИЦтурнир
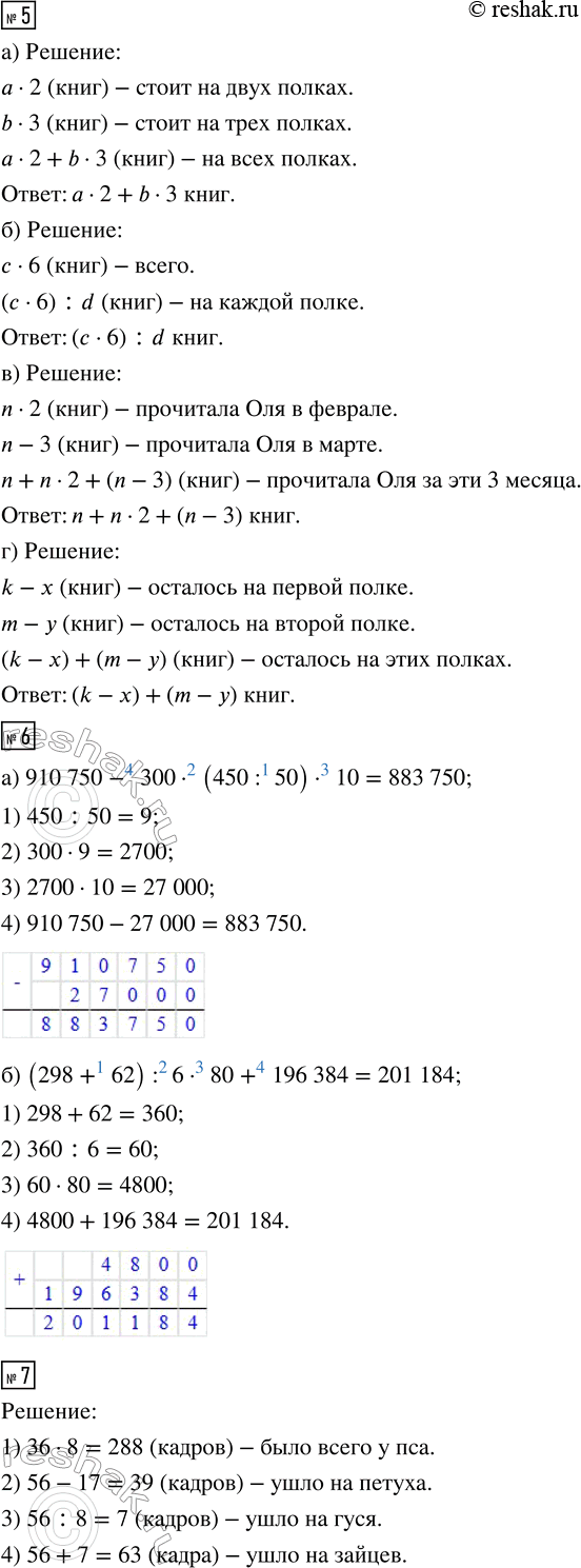
а) На двух полках стоит по а книг, а на трёх других - по b книг. Сколько книг стоит на всех этих полках?
б) На шести полках стояло по с книг. Их переставили на d полок, поровну на каждую. Сколько теперь книг стоит на каждой полке?
в) Оля прочитала в январе n книг, в феврале - в 2 раза больше книг, а в марте - на 3 книги меньше, чем в январе. Сколько книг прочитала Оля за эти 3 месяца?
г) На первой полке стояло k книг, а на второй - m книг. С первой полки сняли х книг, а со второй - у книг. Сколько всего книг осталось на этих полках?
6. Составь программу действий и вычисли:
а) 910 750 - 300 · (450 : 50) · 10
б) (298 + 62) : 6 · 80 + 196 384
7. Пёс Гримка увлёкся фотоохотой и купил 8 плёнок по 36 кадров в каждой. Своего друга кота Барсика он сфотографировал 56 раз, петуха - на 17 раз меньше, чем кота, а гуся - в 8 раз , меньше, чем кота. На фотографии зайцев он истратил столько кадров, сколько на фотографии кота и гуся вместе. Сколько кадров у него ещё осталось? На сколько больше кадров он истратил, чем осталось?
8. Составь и реши уравнения:
1) Какое число надо вычесть из 53 027, чтобы получить 6435?
2) Какое число надо увеличить на 20 596, чтобы получить 800 903?
3) Какое число надо уменьшить на 385, чтобы получить 42 768?
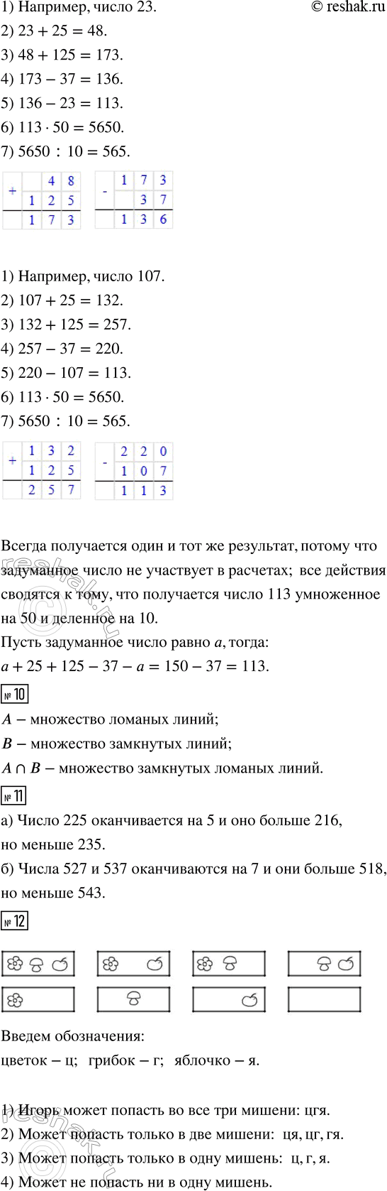
9. Математический фокус
Выполни следующие команды:
1) Задумай число.
2) Прибавь к нему 25.
3) Прибавь ещё 125.
4) Вычти 37.
5) Вычти первоначально задуманное число.
6) Результат умножь на 50.
7) Раздели полученное число на 10.
Как ты думаешь, почему всегда будет получаться один и тот же ответ - число 565?
10. Найди общее свойство линий, принадлежащих множеству: А, В, А ? В.
11. а) Назови число, оканчивающееся цифрой 5, которое больше 216, но меньше 235.
б) Назови число, оканчивающееся цифрой 7, которое больше 518, но меньше 543. Сколько решений имеет эта задача?
12. Игорь решил сделать в тире 3 выстрела, по одному в разные мишени. Он выбрал мишени: . Укажи различные варианты попадания в эти мишени (порядок выстрелов не принимается во внимание).
1. Найди и исправь ошибки:
а) 3875 : 5; б) 94 860 : 9.
2. Реши примеры с проверкой. Что в них общего и чем они различаются? Сформулируй алгоритм деления круглых чисел с остатком.
а) 1245 : 6; б) 124 500 : 600.
3. Выполни деление с остатком и сделай проверку:
540 : 70 80 120 : 90 392 000 : 300
320 : 60 267 040 : 50 400 060 : 800
1000 : 80 102 560 : 60 5 608 200 : 400
4. а) У Васи в кошельке 90 руб. Сколько конвертов по цене 12 руб. он сможет купить?
б) За один день на ферме надоили 500 л молока. Всё молоко надо разлить в бидоны по 30 л. Какое минимальное количество таких бидонов для этого потребуется?
5. Придумай задачи, решение которых можно описать следующими выражениями:
а + 2 а · 2 а + а · 2
6. БЛИЦтурнир
а) В классе а мальчиков и b девочек. Они выстроились парами. Сколько получилось пар?
б) В новогодние подарки разложили с конфет, причём в каждый подарок положили по 3 шоколадные конфеты и d леденцов. Сколько приготовили подарков?
в) Расчёска стоит x руб., а заколка — в 2 раза дороже. Сколько пятирублёвых монет надо отдать в кассу, чтобы заплатить за расчёску и заколку вместе?
г) В книге у страниц. Оля читала каждый день утром n страниц, а вечером — в 3 раза меньше. За сколько дней она прочитала книгу?
7. Отметь на числовом луче точками числа, которые:
а) меньше 5 в) больше 3 и меньше 7
б) меньше или равны 5 г) не больше 4
8. По рисункам найди неизвестное число x:
а) 17 + 45 = x; в) 81 - 18 = x;
б) 201 - x = 145; г) 596 + x = 612.
9. Не вычисляя, расположи выражения в порядке возрастания их значений:
а) 38 + 92, 38 + 102, 92 + 15, 45 + 164;
б) 74 - 25, 89 - 25, 74 - 40, 89 - 14.
10. Составь программу действий и вычисли:
а) 809 814 - (95 270 + 120 938) - (400 000 - 354 064);
б) 41 751 + 249 + (803 600 - 58 380) + (650 012 - 87 905).
11. В одном бочонке было 20 кг мёда. После того как Винни-Пух взял из него 2 кг мёда, в нём осталось на 4 кг меньше, чем в другом бочонке. Сколько мёда стало в двух бочонках?
12. В классе 32 учащихся. Из них 18 человек изучают английский язык, 16 человек — французский язык, причём все учащиеся изучают хотя бы один из этих двух иностранных языков. Сколько учащихся изучают одновременно английский и французский языки? Сколько изучают только английский язык? Только французский язык?
Популярные решебники 3 класс Все решебники
*К сожалению, временные проблемы с публикацией комментариев с мобильных устройств.