Стр.13 Часть 2 ГДЗ Башмаков Нефедова 4 класс (Математика)
Решение #1

Рассмотрим вариант решения задания из учебника Башмаков, Нефедова 4 класс, Астрель:
2. Сравни величины, выразив их в одинаковых единицах массы.
а) 49 т и 20 000 кг б) 6 т 8 ц и 3600 кг
15 ц и 890 кг 57 кг 800 г и 8 ц
26 т и 400 ц 73 000 г и 19 кг
53 ц и 7000 кг 16 ц 35 кг и 999 999 г
3. Выполни вычисления. Вырази ответ в более крупных единицах массы.
а) 5 кг 420 г + 680 г 6) 7 кг 500 г · 4 в) 30 т 6 ц : 9
38 ц 76 кг + 72 ц 24 кг 6 ц 39 кг · 70 35 т : 8
5 т 360 кг - 985 кг 17 т 350 кг · 5 7 ц : 50
5 ц - 45 кг 90 т 4 ц · 20 1 т : 200
4. Книга весит 300 г. Пачка книг весит 7 кг 500 г. Сколько книг в четырёх таких пачках?
5. Пакетик семян огурцов весил 30 г. Высадили 3 пакета семян. Урожай, который собрали с выросших растений, весит 108 кг. Во сколько раз масса огурцов больше массы семян?
6. Маша весит 35 кг 800 г. Старший брат на 8 кг 900 г тяжелее Маши, а младшая сестрёнка весит втрое меньше, чем старший брат. На сколько малышка легче Маши?
7. Фермер продал 5 ц моркови на сумму 3500 р. и 400 кг свёклы на сумму 4800 р. Что дороже: морковь или свёкла?
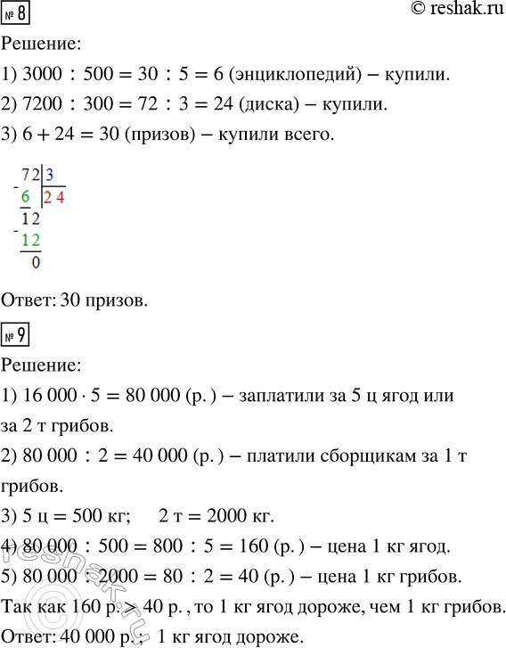
8. Для участников математической олимпиады купили призы: энциклопедии на сумму 3000 р. и диски «Хочу всё знать» на сумму 7200 р. Энциклопедия стоит 500 р., а диск — 300 р. Сколько всего купили призов?
9. На заготовительной базе приняли 5 ц ягод по 16 000 р. за центнер и 2 т грибов. Сколько платили сборщикам за 1 т грибов, если за все грибы заплатили столько же, сколько за ягоды?
• Что дороже: 1 кг грибов или 1 кг ягод?
Похожие решебники
Популярные решебники 4 класс Все решебники
*размещая тексты в комментариях ниже, вы автоматически соглашаетесь с пользовательским соглашением