Стр.129 Часть 2 ГДЗ Башмаков Нефедова 4 класс (Математика)
Решение #1

Рассмотрим вариант решения задания из учебника Башмаков, Нефедова 4 класс, Астрель:
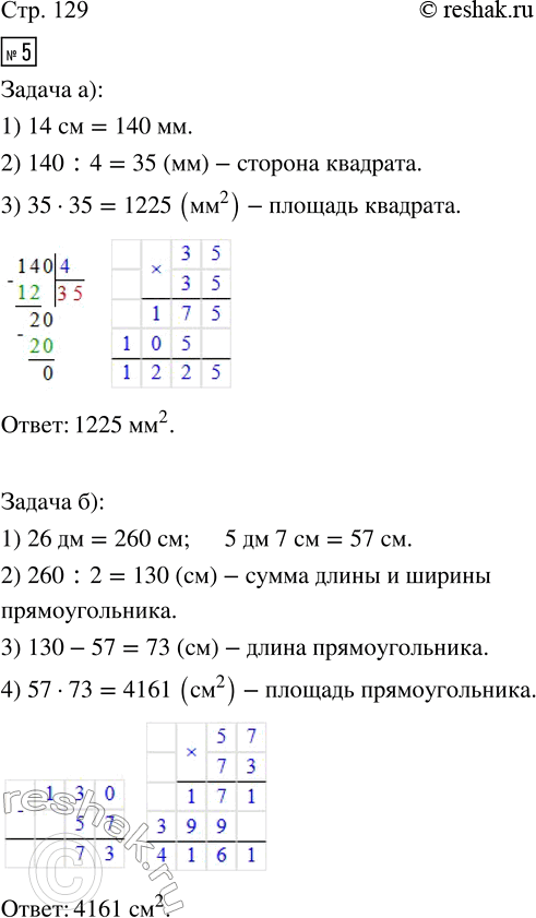
5. а) Периметр квадрата равен 14 см. Вычисли площадь квадрата.
6) Периметр прямоугольника равен 26 дм, а одна из сторон 5 дм 7 см. Вычисли площадь этого прямоугольника.
6. Участок прямоугольной формы с трёх сторон обнесён забором, общая длина которого 170 м. Вдоль одной из коротких сторон высажена живая изгородь длиной 40 м. Вычисли площадь участка.
7. Скатерть квадратной формы по краю обшита кружевом. На это ушло 42 дм кружева. Можно ли этой скатертью покрыть квадратный стол размером 110 см х 110 см?
8. Выполни вычисления.
674 956 + 563 044 2647 · 95 49 084 : 28
5 641 205 + 503 789 50 784 · 45 485 520 : 68
804 020 - 37 640 720 · 465 89 570 : 845
1 830 756 - 992 549 17 800 · 507 129 600 : 540
9. Разбей фигуру на более простые и вычисли её площадь, приняв одну клетку за единицу площади.
10. На прямолинейном шоссе стоит указатель. Каково расстояние по этому шоссе...
• от Москвы до Харькова?
• от Тулы до Курска?
• от Курска до Харькова?
• от Курска до Москвы?
11. Населённые пункты А, В, С и D расположены вдоль длинного шоссе. Известно, что расстояние между соседними пунктами. одинаково. Около пункта А стоит километровый столб с отметкой 1887, а около пункта В — с отметкой 2025. Какие километровые столбы могут стоять у пунктов С и D? Нарисуй различные варианты расположения пунктов.
Похожие решебники
Популярные решебники 4 класс Все решебники
*размещая тексты в комментариях ниже, вы автоматически соглашаетесь с пользовательским соглашением