Упр.123 Часть 2 ГДЗ Канакина Горецкий 3 класс (Русский язык)
Решение #1
Решение #2

Рассмотрим вариант решения задания из учебника Канакина, Горецкий 3 класс, Просвещение:
123. Прочитайте,
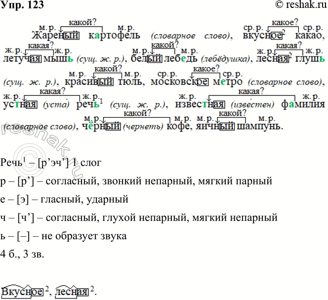
Жареный к..ртофель, вкусное2 какао, летучая мыш.., белый леб..дь, лесная2 глуш.., красивый тюль, московское м..тро, ус..ная реч..1, известная фамилия, ч..рный кофе, яичный шампунь.
• Поставьте вопросы от имён существительных к именам прилагательным. Определите род имён прилагательных.
• Спишите, вставляя пропущенные буквы. Выделите окончания имён прилагательных. Проверьте себя.
• Укажите род имён существительных и имён прилагательных в каждом словосочетании.
Ответ 1
(Какой?) Жареный (м. р.) картофель (м. р.),
(Какое?) вкусное (с. р.) какао (с. р.),
(Какая?) летучая (ж. р.) мышь (ж. р.),
(Какой?) белый (м. р.) лебедь (м. р.),
(Какая?) лесная (ж. р.) глушь (ж. р.),
(Какой?) красивый (м. р.) тюль (м. р.),
(Какое?) московское (с. р.) метро (с. р.),
(Какая?) устная (ж. р.) речь (ж. р.),
(Какая?) известная (вести; ж. р.) фамилия (ж. р.),
(Какой?) чёрный (чернеть; м. р.) кофе (м. р.),
(Какой?) яичный (м. р.) шампунь (м. р.).
• Запомните употребление в речи данных словосочетаний.
Ответ 2
Речь1 – [р’эч] 1 слог
р – [р’] – согласный, звонкий непарный, мягкий парный
е – [э] – гласный, ударный
ч – [ч’] – согласный, глухой непарный, мягкий непарный
ь – [–] – не образует звука
4 б., 3 зв.
Похожие решебники
Популярные решебники 3 класс Все решебники
*К сожалению, временные проблемы с публикацией комментариев с мобильных устройств.