Урок 12 Часть 2 ГДЗ Петерсон 3 класс (Математика)
Решение #1 (Учебник 2022)
Решение #2 (Учебник 2012)

Рассмотрим вариант решения задания из учебника Петерсон 3 класс, Просвещение:
1. Назови правила деления круглых чисел. Вычисли устно:
24 000 : 3 15 000 : 50 560 000 : 8000
7200 : 900 30 000 : 600 4 200 000 : 7000
2. Выполни деление и сделай проверку умножением:
а) 3200 : 5 в) 392 000 : 400 д) 275 130 : 90
б) 28 560 : 70 г) 544 400 : 80 е) 3 645 000 : 60
3. Составь схемы и реши задачи. Сравни их. Чем они похожи и чем различаются?
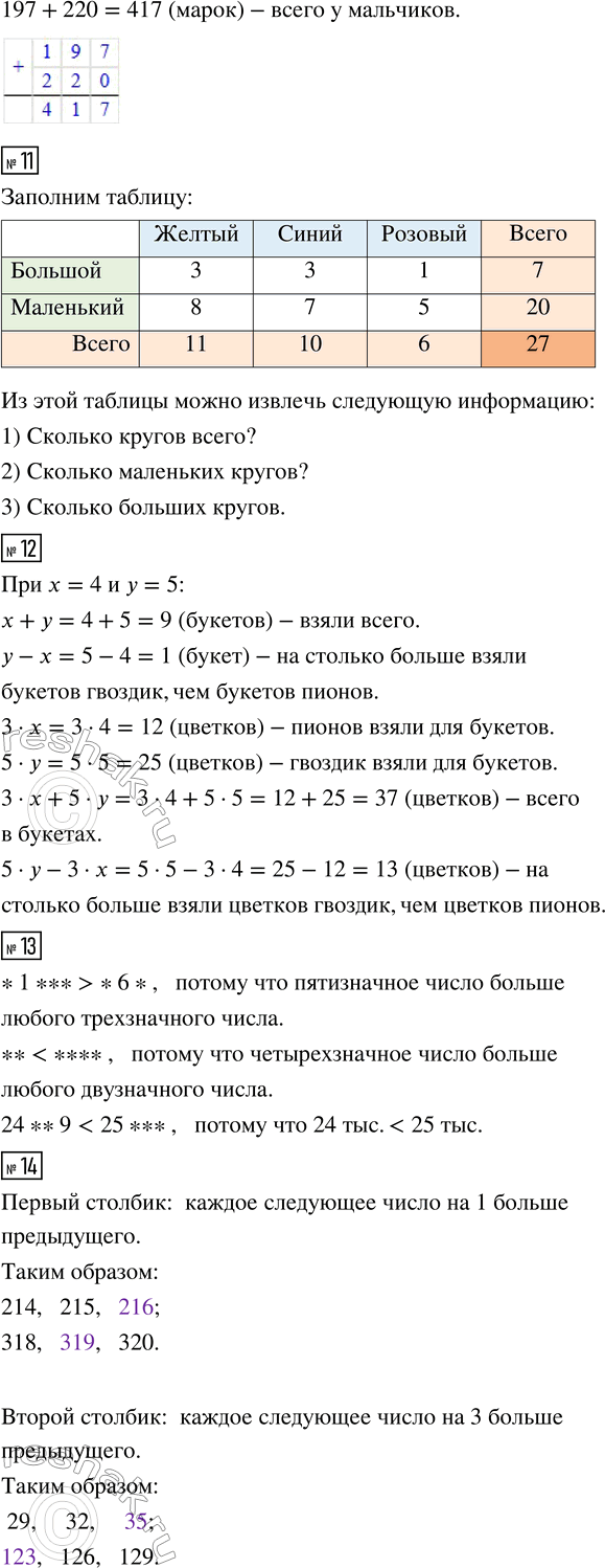
а) В двух группах детского сада 36 детей. В первой группе на 4 малыша меньше, чем во второй. Сколько детей в каждой из этих групп?
б) За два дня плотник сделал 36 табуреток. В первый день он сделал на 4 табуретки меньше, чем во второй. Сколько табуреток сделал плотник в каждый из этих дней?
4. Реши задачи, составляя выражения. Сравни их. Что ты замечаешь?
а) За 3 синих и 5 красных шаров для ёлки мама заплатила 400 р. Сколько стоит каждый ёлочный шар, если цена шаров одинаковая?
б) В живом уголке было 3 зелёных и 5 жёлтых попугайчиков. В день они вместе съедают 400 г корма. Сколько граммов корма требуется в день одному попугайчику (при одинаковом расходе корма в день на каждого)?
5. Реши первую задачу. Дополни вторую задачу так, чтобы её решение совпадало с решением первой.
а) В одном отрезе было 58 м ткани, а в другом - 62 м. Из всей этой ткани сшили платья, расходуя на каждое по 3 м. Сколько получилось платьев?
б) Два брата собрали до обеда ... кг яблок, а после обеда - ... кг. Все яблоки разложили поровну в ... ящика. Сколько килограммов яблок было в каждом ящике?
6. Придумай и реши задачи по выражениям:
а) (180 + 120) : 60 б) 700 : (2 + 3) в) 240 : (320 : 8)
7. Выполни деление с остатком и сделай проверку:
48 : 9 39 : 2 29 : 12 76 : 15
53 : 7 62 : 3 42 : 19 90 : 11
8. Реши уравнения и сделай проверку:
х · 3 = 20 100 1000 : х = 5 х : 8 = 906
9. Проведи прямую АВ и отметь на ней точки С, D и К. Сколько они образуют лучей, отрезков? Назови их.
10. У Серёжи и Саши имеются марки трёх серий: «Космос», «Спорт» и «Города». Перенеси в тетрадь и заполни таблицу:
Проанализируй таблицу и ответь на вопросы:
• Сколько марок каждой серии у обоих мальчиков вместе?
• Сколько всего марок у Серёжи, у Саши, у них вместе?
11. По рисунку составь и заполни таблицу в тетради. Какую информацию можно извлечь из этой таблицы?
12. Пионы связали в букеты по 3 цветка, а гвоздики - по 5 цветков. Взяли х букетов пионов и у букетов гвоздик. Что означают выражения:
х + у 3 · х 3 · х + 5 · у
у - х 5 · у 5 · у - 3 · х
Найди значения этих выражений при х = 4, у = 5.
13. В числах вместо некоторых цифр поставили звёздочки. Можно ли сравнить эти числа?
*1*** ? *6* ** ? **** 24**9 ? 25***
14. Таблицы в каждом столбце заполняются по общему правилу. Установи это правило и найди пропущенные числа:
15. Игра «Роботы»
Графические роботы умеют выполнять 4 команды: сместиться на а клеток вверх, на b клеток вниз, на с клеток вправо и на d клеток влево. Для них написаны программы I, II и III. Восстанови изображения, которые получаются на клетчатой бумаге в результате выполнения этих программ (программы читаются по столбцам).
Придумай свои фигуры и составь для них программы.
1. Объясни решение примера:
254 : 4.
2. Выполни деление с остатком и сделай проверку:
382 : 5 847 : 6 1 219 : 3 28 605 : 7
3. Вычисли устно и найди в каждом столбике «лишний» пример:
240 : 80 78 : 6 70 · 700
350 : 70 81 : 9 600 · 12
720 : 9 56 : 4 3000 · 7
420 : 60 34 : 2 90 · 60
4. От города до села Простоквашино 28 км. Однажды дядя Фёдор отправился в Простоквашино и взял с собой 3 кг гостинцев для пса Шарика, кота Матроскина и почтальона Печкина. Папа задержался на работе и поэтому отправился в Простоквашино несколько позже, взяв с собой 9 кг гостинцев. Дядю Фёдора он догнал на расстоянии 6 км от Простоквашино.
Какие из следующих вопросов можно поставить к условию задачи?
1) На каком расстоянии от города папа догнал дядю Фёдора?
2) Сколько килограммов гостинцев взял с собой дядя Фёдор?
3) Сколько лет почтальону Печкину?
4) Сколько километров от города до Простоквашино?
5) Какова масса кота Матроскина?
Какие из данных выражений имеют смысл?
3 кг + 9 кг 9 кг - 3 кг 9 кг - 6 км 9 кг : 3 кг
5. Пёс Шарик увлёкся фотоохотой и купил 8 плёнок по 36 кадров в каждой. Кота Матроскина он сфотографировал 56 раз, дядю Фёдора — на 17 раз меньше, а почтальона Печкина — в 8 раз меньше, чем 1 кота Матроскина. На фотографии зайцев он истратил столько кадров, сколько на фотографии Матроскина и Печкина вместе. Сколько кадров у него ещё осталось? На сколько больше кадров он истратил, чем осталось?
6. Составь и реши уравнения.
1) Какое число надо вычесть из 53 027, чтобы получить 6435?
2) Какое число надо увеличить на 20 596, чтобы получить 800 903?
3) Какое число надо уменьшить на 385, чтобы получить 42 768?
7. Известно, что 387 · 516 = 199 692. Пользуясь этим равенством, вычисли:
516 · 387 199 692 : 387
387 · 517 199 692 : 516
388 · 516 387 · 526
8. а) Назови число, оканчивающееся цифрой 5, которое больше 216, но меньше 235.
б) Назови число, оканчивающееся цифрой 7, которое больше 518, но меньше 543. Сколько решений имеет эта задача?
9. Составь программу действий и вычисли:
а) 910 750 - 300 · (450 : 50) · 10;
б) (298 + 62) : 6 · 80 + 196 384.
10. Начерти прямые АВ, CD и MN, которые пересекаются в одной точке О. Назови все лучи, получившиеся на чертеже. На сколько частей они делят плоскость? Раскрась эти части плоскости в разные цвета. Как они называются?
С помощью чертёжного угольника найди острые, прямые и тупые углы.
11. Математический фокус
Выполни следующие команды для трёх произвольно выбранных тобой чисел.
1) Задумай число.
2) Прибавь к нему 25.
3) Прибавь ещё 125.
4) Вычти 37.
5) Вычти первоначально задуманное число.
6) Результат умножь на 50.
7) Раздели полученное число на 10.
Как ты думаешь, почему всегда будет получаться один и тот же результат?
12. Игорь решил сделать в тире 3 выстрела. Он выбрал следующие мишени:. Рассмотри различные варианты попадания в мишени (порядок, в котором произведены выстрелы, не принимается во внимание).
Популярные решебники 3 класс Все решебники
*К сожалению, временные проблемы с публикацией комментариев с мобильных устройств.