Страница 12 Часть 2 ГДЗ Моро 3 класс (Математика)
Решение #1

Рассмотрим вариант решения задания из учебника Моро, Бантова, Бельтюкова 3 класс, Просвещение:
1. Девочке подарили кружево длиной 84 см. Она решила обшить кружевом платочек квадратной формы. Какого размера платочек она может обшить этим кружевом, если на каждый уголок нужно добавить по 1 см?
2. Лист бумаги прямоугольной формы сложи вдвое, а потом ещё раз вдвое, как показано на рисунке. Измерь стороны полученного прямоугольника и найди его периметр. Определи без измерений периметр развёрнутого листа.
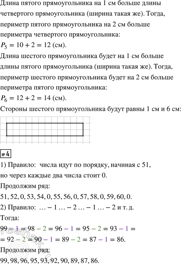
3. Узнай и запиши по порядку, чему равен периметр первого, второго, третьего и четвёртого прямоугольников. По полученной записи догадайся, каким будет периметр пятого прямоугольника. Проверь себя измерениями. Начерти в тетради шестой прямоугольник и найди его периметр.
4. Продолжи ряды чисел:
1) 51, 52, 0, 53, 54, 0, ... .
2) 99, 98, 96, 95, 93, ... .
Популярные решебники 3 класс Все решебники
*размещая тексты в комментариях ниже, вы автоматически соглашаетесь с пользовательским соглашением