Стр.12 Часть 2 ГДЗ Рабочая тетрадь Дорофеев Миракова 4 класс (Математика)
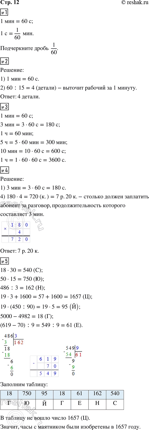
Решение #1

Рассмотрим вариант решения задания из учебника Дорофеев, Миракова, Бука 4 класс, Просвещение:
1. Какую часть минуты составляет 1 секунда? Подчеркни правильный ответ:
1/10; 1/50; 1/100; 1/60.
2. За 15 с рабочий вытачивает одну деталь. Сколько таких деталей он выточит за 1 мин, если будет работать с той же производительностью?
3. Вырази величины в указанных единицах.
1 мин = __ с 1 ч = __ мин 10 мин = __ с
3 мин = __ с 5 ч = __ мин 1 ч = __ с
4. При повременной оплате за телефон цена разговора составляет 4 к. за 1 с. Сколько денег должен заплатить абонент за разговор, продолжительность которого составляет 3 мин?
5. Расшифруй фамилию изобретателя маятниковых часов. Для этого выполни вычисления и запиши в таблицу под значениями выражений соответствующие буквы.
18 · 30 (С) 19 · (450 : 90) (Й)
50 · 15 (Ю) 5 000 - 4 982 (Г)
486 : 3 (Н) (619 - 70) : 9 (Е)
19 · 3 + 1600 (Ц)
Значение выражения, которое не вошло в таблицу, указывает год изобретения маятниковых часов. Запиши его.
Похожие решебники
Популярные решебники 4 класс Все решебники
*К сожалению, временные проблемы с публикацией комментариев с мобильных устройств.