Страница 110 Часть 2 ГДЗ Моро 3 класс (Математика)
Решение #1

Рассмотрим вариант решения задания из учебника Моро, Бантова, Бельтюкова 3 класс, Просвещение:
1. Восстанови пропущенные числа.
786, 787, 788, ..., ..., ..., 792
2.
460 + 320 84 : 7 100 - 56 : (38 - 30)
780 - 650 3 · 19 96 - 48 : 8 · 6
3. Вычисли и проверь.
495 + 245 659 - 376
4. В 8 одинаковых бочонках 72 кг мёда. Сколько мёда в 10 таких же бочонках?
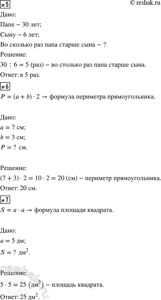
5. Папе 30 лет, а сыну 6 лет. Во сколько раз папа старше сына?
6. Найди периметр прямоугольника со сторонами 7 см и 3 см.
7. Найди площадь квадрата со стороной 5 дм.
Популярные решебники 3 класс Все решебники
*размещая тексты в комментариях ниже, вы автоматически соглашаетесь с пользовательским соглашением