Урок 11 Часть 2 ГДЗ Петерсон 3 класс (Математика)
Решение #1 (Учебник 2022)
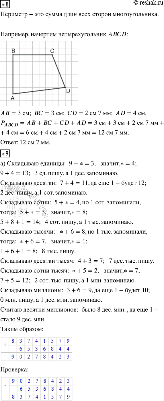
Решение #2 (Учебник 2012)

Рассмотрим вариант решения задания из учебника Петерсон 3 класс, Просвещение:
1. Вычисли устно:
810 : 90 2800 : 400 6400 : 80 490 000 : 700
Назови правила деления круглых чисел. Как с их помощью упростить деление круглых чисел углом (без остатка)?
2. Выполни деление углом и сделай проверку:
а) 6950 : 50 г) 181 200 : 30 ж) 8 154 000 : 90
б) 272 000 : 800 д) 340 160 : 40 з) 6 230 000 : 700
в) 185 400 : 600 е) 457 200 : 90 и) 15 035 000 : 5000
3. Составь и реши уравнение:
а) Какое число надо умножить на 80, чтобы получить 68 800?
б) Какое число надо разделить на 500, чтобы получить 8560?
в) На какое число надо разделить 720 630, чтобы получить 90?
4. а) У Наташи и Кати вместе 27 р. Причём у Кати на 3 р. меньше, чем у Наташи. Сколько денег у Кати?
б) Серёжа поймал на 5 раков больше, чем Дима. А вместе они поймали 19 раков. Сколько раков поймал Серёжа?
5. Андрей купил 3 порции мороженого по 16 р. и кекс за 127 р. Сколько сдачи он получил с 200 рублей?
6. БЛИЦтурнир
а) Три одинаковые тетради стоят а р. Сколько надо заплатить за 7 таких тетрадей?
б) Две одинаковые пачки печенья стоят b р. Сколько таких пачек можно купить на с р.?
в) В комнате n стульев, а в коридоре в 4 раза меньше. Сколько стульев в комнате и в коридоре вместе?
г) В двух банках с л молока. В первой банке на d л молока больше, чем во второй. Сколько литров молока в первой банке?
д) Верёвку длиной х дм разрезали на два куска. Один из кусков на у дм короче другого. Чему равна длина меньшего куска?
7. Вырази:
а) в метрах: 24 км; 3 км 720 м; 2 км 50 м;
б) в километрах и метрах: 6478 м; 19 003 м; 634 560 м;
в) в сантиметрах: 4 дм 6 см; 8 м 35 см; 4 м 7 см; 210 мм;
г) в сантиметрах и миллиметрах: 92 мм; 485 мм; 3644 мм.
8. Начерти четырёхугольник. Измерь его стороны и запиши результаты измерений. Вычисли периметр этого четырёхугольника.
9. Найди пропущенные цифры. Проверь с помощью калькулятора.
а) 83_4_579 + 6536_4_ = _ _ 2_84_3;
б) 31_85_5_6_ - _6_4289_3 = _561_9_845.
10. На ферме у Антона живут индюки и козы, причём тех и других поровну. Какое из данных чисел может быть равно количеству ног у всех этих животных вместе:
А) 14 Б) 25 В) 32 Г) 54 Д) 80
11. Литературная викторина «С улыбкой»
Найди примеры с одинаковыми ответами - и ты узнаешь, кто написал такие строчки. Из каких произведений они взяты?
(40 - 27) · 4 =
«— Я один раз купался в море, говорит Мишутка, — и на меня напала акула. Я её бац кулаком, а она меня цап за голову — и откусила».
160 - (94 + 46) : 2 =
«Она быстро-быстро прочитала: — Тыкову дали тыблоко».
(650 - 400) : 5 =
«Я остановился на лестнице и внятно сказал: — Никакие не “сыски”, никакие не “хыхки”. А коротко и ясно: “фыфки”!»
50 : 2 + 7 · 9 =
«— Ребята сейчас на физкультуре прыгают, а мы с тобой сидим — красота!
— Эх, хорошо просто так сидеть!.. Давай через парты прыгать!»
18 + 27 : 3 · 8 =
Л. Пантелеев
36 : 2 + 34 =
Н. Носов
22 · (120 : 30) =
В. Голявкин
80 : 16 · 10 =
В. Драгунский
1. Выполни деление и сделай проверку умножением:
3200 : 5 392 000 : 400 275 130 : 90
28 560 : 70 5 444 000 : 800 25 725 000 : 70
2. Реши задачи. Чем они похожи и чем различаются?
а) В одном отрезке было 58 м ткани, а в другом — 62 м. Из всей этой ткани сшили школьные формы, расходуя на каждую по 3 м. Сколько получилось форм?
б) Два брата выкопали до обеда 58 кг картошки, а после обеда — 62 кг. Всю картошку разложили поровну в 3 мешка. Сколько килограммов картошки в каждом мешке?
3. Реши задачи. Что ты замечаешь?
а) В живом уголке 3 зелёных и 5 жёлтых попугайчиков. В день они вместе съедают 400 г корма. Сколько граммов корма требуется в день одному попугайчику, если расход корма в день на каждого попугайчика одинаков?
б) За 3 синих и 5 красных шаров для ёлки мама заплатила 400 руб. Сколько стоит каждый ёлочный шар, если цена шаров одинаковая?
4. Придумай и реши задачи по выражениям:
а) (180 + 120) : 60; б) 700 : (2 + 3).
5. Реши примеры и найди их общее свойство:
48 : 9 39 : 2 29 : 12 76 : 15
53 : 7 62 : 3 42 : 19 90 : 11
6. У Серёжи и Саши марки серии «Космос», «Спорт» и «Города». Заполни таблицу:
Сколько всего было у мальчиков марок серии «Космос», серии «Спорт», серии «Города»? Сколько марок у Серёжи? Сколько марок у Саши? Сколько марок у них вместе?
7. По рисунку заполни таблицу:
8. Сделай расчёт массы фруктов, проданных в магазине за 6 дней:
Сколько денег получено за эти фрукты, если цена 1 кг яблок равна 50 руб., 1 кг апельсинов — 40 руб., а 1 кг лимонов — 100 руб.?
9. Проведи прямую АВ и отметь на ней точки С, D и К. Сколько образовалось лучей? Сколько отрезков? Назови их.
10. Пионы связали в букеты по 3 цветка, а гвоздики — по 5 цветков. Взяли x букетов пионов и у букетов гвоздик. Что означают выражения:
х + у 3 · х 3 · х + 5 · у
y - х 5 · у 5 · у - 3 · х
Найди значения этих выражений при x = 4, у = 5.
11. Реши уравнения и сделай проверку:
x · 3 = 20 100 1000 : х = 5 х : 8 = 906
12. В числах стёрли некоторые цифры и вместо них поставили звёздочки. Можно ли сравнить эти числа?
*1*** ? *6* ** ? **** 24**9 ? 25***
13. Найди закономерность и вставь пропущенные числа:
14. Игра «Роботы»
Графические роботы умеют выполнять 4 команды: сместиться на а клеток вверх, на b клеток вниз, на с клеток вправо и на d клеток влево. Для них написаны программы I, II и III. Восстанови изображения, которые получаются в результате выполнения этих программ (программы читаются по столбцам). Для того чтобы начать действие по программе, надо отступить от левого края клетчатого листа бумаги на 4 клетки и зарезервировать для фигуры по высоте 14 клеток.
Придумай свои фигуры и составь для них программы.
Популярные решебники 3 класс Все решебники
*К сожалению, временные проблемы с публикацией комментариев с мобильных устройств.