Страница 108 Часть 2 ГДЗ Моро 3 класс (Математика)
Решение #1

Рассмотрим вариант решения задания из учебника Моро, Бантова, Бельтюкова 3 класс, Просвещение:
6. Составь задачи, которые решаются так:
1) (45 - 8) + 45;
2) 8 · 4 + 8;
3) 17 · 3 + 9 · 4.
Найди ответ к каждой задаче.
7. В мастерской за 5 дней сшили 15 костюмов, поровну во все дни. Сколько таких костюмов при той же ежедневной выработке сошьют в мастерской за месяц (23 рабочих дня)?
Составь задачу, обратную данной, и реши её.
8. Чтобы сшить дочке свадебное платье, мама купила 6 м красивой ткани и заплатила за неё 960 р. Узнай цену одного метра этой ткани. Составь 2 задачи, обратные данной, и реши их.
9. Составь и реши задачи в одно действие на умножение и деление, в вопросе которых были бы слова «Во сколько раз ... больше, чем ...?», «Во сколько раз ... меньше, чем ...?», «Сколько стоит вся покупка?», «Сколько ... купили?», «Найди цену одного предмета».
10. Составь и реши задачи в одно действие на умножение и деление, в условии которых есть слова «В ... раз больше, чем ...», «В ... раз меньше, чем ...», «Купили по ... р.», «Масса ... ... кг», «Купили ..., за все ... заплатили ... р.».
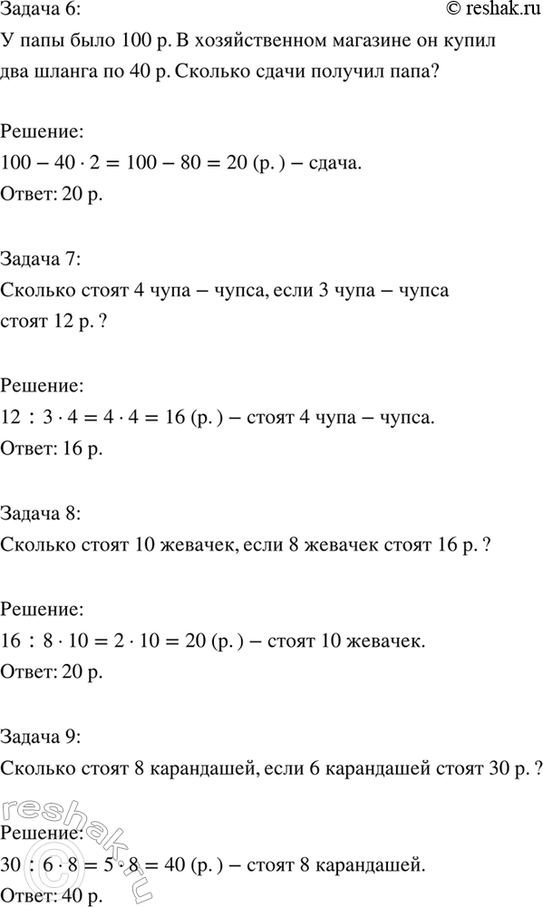
11. Составь по данным выражениям задачи, в которых надо узнать стоимость покупки или сдачу, которую получит покупатель.
2 · 15 + 5 20 - 3 - 6 12 : 3 · 4
14 · 2 + 3 · 6 50 - (30 + 16) 16 : 8 · 10
(5 + 4) · 10 100 - 40 · 2 30 : 6 · 8
Популярные решебники 3 класс Все решебники
*размещая тексты в комментариях ниже, вы автоматически соглашаетесь с пользовательским соглашением